1 Introduction
… the enhancement of human freedom is both the main object and primary means of development.
Why do well-intentioned developmental policies so often fail? Consider the recent collapse of a well-constructed peace agreement between Colombia’s government and FARC guerrillas. In Russia, the rapid privatization of Soviet assets fostered authoritarian kleptocracy. Consider the eruption of Hindu-Muslim violence and mass dislocation following the 1947 partition of India from Pakistan – a tragic aftermath of the decades-long struggle for independence from Britain. In Indonesia, transnational palm oil companies adopted socially responsible company policies banning deforestation and observing local rights to free, prior, and informed consent. Yet, implementation failed due to the cooptation of village leaders, secret deals, and intimidation (Afrizal and Berenschot, Reference Afrizal and Berenschot2020).
Why such failure? Powerful agents intervene. Others follow.
Functional development entails resolving social dilemmas embedded within myriad collective-action problems. The overarching developmental dilemma concerns how to create a sustainable path to inclusive political and economic development. How might a society establish and nurture broadly distributed political and economic capabilities when powerful agents so often benefit from non-inclusive extractive interactions founded in persistent socially wasteful, exploitative, and repressive relationships? Multiple embedded dilemmas apply. Here are three:
1. Limiting violence in areas with sharp social cleavages, such as inter-ethnic acrimony, when powerful actors benefit from continued conflict. A common dilemma in transitional times. Consider the post-1990 emergence of civil war in the former Yugoslavia. President Marshall Tito, who died in 1980, had successfully suppressed ethnic rivalry between Serbs, Croats, Bosniaks, and ethnic Albanians.Footnote 1 Subsequently, with prompting by opportunistic regional leaders – notably Slobodan Milosevic in Serbia and Franjo Tudjman in Croatia – inter-ethnic violence emerged and escalated into civil war. Reflecting the conformity-inducing influence of such charismatic divisive leaders, a young Croatian man offered the following comment on his choice between violence and ostracization by his community: “I really don’t hate Muslims – but because of the situation I want to kill them all.” (Bardhan, Reference Bardhan2005, 187, citing Block, Reference Block1993, 10.) How then might multiethnic societies encourage ethnic autonomy and recognition without provoking undue social cleavage?
2. Limiting developmental impasses imposed by systemic corruption without undermining stability. Competing elites – patrons – distribute rents to various clients, in return for political support. Political leaders use rents to attain political support and maintain stability (Haber et al., 2003). Such exchanges become an informal foundation of persistent asymmetric power relationships that spawn entrenched reliance on short-term distributions of benefits – rather than investments in long-term development (Khan, Reference Khan2010; Bebbington et al. Reference Bebbington, Abdulai, Bebbington, Hinfelaar and Sanborn2018; Bardhan and Mookerjee, Reference Bardhan and Mookherjee2018). Furthermore, patronage-based distributions often underlie relative social peace by coopting potential adversaries. For example, in 1870–1910 Mexico, the corrupt Diaz dictatorship ended decades of civil violence that followed Mexico’s struggle for independence from Spain, achieved in 1821. Similarly, after 1920, the systemic corruption of Mexico’s dominant Institutional Revolutionary Party (the PRI) largely quelled the decade-long violence of the Mexican Revolution (la Guerra Civil Mexicana).
Moreover, after studying 18 “pockets of effectiveness” in five countries, Hickey and Sen (Reference Hickey and Sen2024, 4) state: “organizational effectiveness required a mix of political loyalty and bureaucratic competence rather than the displacement of patronage by pure forms of meritocracy.” Often, the social provision of benefits relies on patron-client politics as well as formal democracy (Carbone, Reference Carbone2009).
A related dilemma: How to achieve political-economic liberalization without fostering oligarchy and corruption. Divesting state assets creates uncertainty regarding their value. Transfers of wealth to oligarchs often follow, as in Russia. Liberalizing product markets often enhances the value of land and natural resources, opening opportunities for capturing rents. Practicing competitive populism, political elites can distribute private or club goods in return for support. In “India – corruption is perceived to have gone up in recent post-reform decades.” (Bardhan, Reference Bardhan2018, 116).
3. Managing contestable resources to achieve stable, inclusive, and productive utilization. Point-source resources, such as gold, minerals, and oil, or lucrative exportable agricultural commodities, such as sugar, cotton, tobacco, and opioids, often facilitate a resource curse. Domestic and transnational producers extract rents, dominate politics via clientelist distributions, and truncate economic development. The presence of subsoil resources “defines the terrain on which settlements are constituted, negotiated, and contested.” (Bebbington 223). Developmental challenges include diversifying the economy, fostering long-term investment, structural transformation, and achieving a more equitable distribution.Footnote 2
For over a century, Zambia’s copper-belt elites have dominated politics. The population has not shared the benefits of this extensive resource. Moreover, few alternative sources of income exist in industry, and the agricultural sector lacks dynamism. Fluctuations in international copper prices have compounded developmental obstacles. (Levy Reference Levy, North, Wallis, Webb and Weingast2013; Bebbington et al., Reference Bebbington, Abdulai, Bebbington, Hinfelaar and Sanborn2018).
Peru’s endowments of oil, copper, silver, zinc, lead, and gold – over 50 percent of its exports – have facilitated a more limited resource curse. Export dependence has left Peru vulnerable to transnational political influence and international price fluctuations. Between 1968 and 1980, attempting to unwind such dependence, Peru’s left-wing military government nationalized mines and pursued agrarian reform. Violence, hyperinflation, and isolation from the global financial system undermined the regime. The locus of foreign influence shifted from US mining companies to international creditors (Bebbington et al., Reference Bebbington, Abdulai, Bebbington, Hinfelaar and Sanborn2018). Yet, after 1990, government technocrats reduced inflation and foreign debt. Between 2004 and 2014, annual GDP grew at 6.4 percent, and the government distributed benefits. Poverty fell from 60 percent to 33 percent. After 2014, however, annual growth slowed to 2.3 percent, due to “institutional deterioration, a less favorable external economic context …, the effects of COVID-19, and marked political instability since 2018” (World Bank).Footnote 3
A resource curse, however, is not inevitable. In negotiations with international oil firms, Uganda insisted that extracted oil first go to domestic refineries rather than immediate export. Uganda achieved 38–50 percent share of oil profits and insulated oil technocrats from political influence (Hickey and Sen, Reference Hickey and Sen2024).
Dilemmas 1–3 often work in tandem. In the Democratic Republic of Congo (DRC; formerly Zaire), extensive mining and oil resources presented a “curse” infused with deep corruption and intense ethnic violence. The conflict involves the government, rebels, and troops sponsored by Rwanda.Footnote 4
How then might developing countries limit disruptive, often violent, social cleavage, unravel systemic corruption, and curb the political influence of extractive elites? How might they achieve inclusive distribution with productive utilization of mineral and human resources that support broader investment and structural transformation?
Alas, achieving inclusive development entails resolving complex collective-action problems of forging cooperation among agents with disparate interests, capabilities, norms, identities, and policy ideas. Resolution, moreover, depends on functional configurations of informal and formal institutions, with supportive constituencies. Yet, powerful actors, pursuing their own political-economic agendas, shape institutional evolution in their favor – because they can. Distributions of power thus shape the emergence and functioning of institutions and, by extension, developmental trajectories that condition prospects for functional policy and reform.
A systematic approach to power theory, as it relates to agency, collective action, and institutional evolution thus offers a lens for critical inquiry into the roots and consequences of developmental dilemmas, as well as a theoretical foundation for policy analysis. Accordingly, this Element outlines a conceptual framework for analyzing how developmental dilemmas that emerge from context-specific distributions of power, malleable understandings, and associated CAPs undermine prospects for inclusive development. Functional development policy depends on understanding these principles.
Readers may approach this text from several angles. Those less interested in mathematical representation can grasp the principles without focusing on models and equations. Those more interested in modeling can find more detailed, yet approachable, game-theoretic models in several on-line appendices. Intended audiences include advanced undergraduates in economics and political science; graduate students in applied masters, master’s, MSc, or Ph.D. programs related to political economy, development, and policy analysis. Post-doctoral researchers, policy analysts at think tanks, NGOs, and government agencies, and established scholars in these fields may also find my systematic integrative approach useful.
1.1 Related Literature
Existing development and political economy literature points to important relationships and mechanisms, but it often fails to offer sufficiently comprehensive analysis. For example, the principal-agent literature addresses implications of asymmetric information, yielding insight into economic and political interactions, including labor-management, supplier-producer, and citizen-government. Even so, it focuses too narrowly on bilateral relationships and abstracts from the varied influences of social norms, group identities, and complex power relationships involving third parties.
In contrast, this Element synthesizes diverse components of often-separate literatures. It builds on overlapping approaches to the political economy of power, institutions, and development that appear in six related literatures:
1. Collective Action Theory: Following paths developed by Mancur Olson (Reference Olson1965) and Elinor Ostrom (Reference Ostrom1990), this Element poses collective-action problems as a critical obstacle to functional development. “What is missing from the policy analyst’s tool kit – and from the set of accepted, well-developed theories of human organization – is an adequately specified theory of collective action whereby a group of principals can organize themselves voluntarily to retain the residuals of their own effort” (Ostrom, Reference Ostrom1990, 22).
2. New institutionalism (e.g., North, Reference North1990; Greif, Reference Greif2006; Acemoglu and Robinson, Reference Acemoglu and Robinson2012): a rational-choice approach, with a historical perspective, that addresses institutions as “the rules of the game in society.” Institutions shape incentives, preferences, information flows, and common understandings of social environments. The underappreciated and too often ignored cognitive thread of institutional influence implies an interactive connection between incentives and shared understandings – or, equivalently, interests and ideas. Configurations of informal and formal institutions thus condition interactions among individuals and organizations and so underlie developmental obstacles and potential.
3. The foundational role of informal institutions (e.g., Elster, Reference Elster1989; North, Reference North1990; Basu, Reference Basu2000). Social norms constitute important elements of social equilibria that mediate the effectiveness and functionality of formal institutions and policies. Laws and formal rules that do not point to social equilibria are not institutions; they are just words on paper (Basu, Reference Basu2000).
4. Social conflict theory of institutions (Knight, Reference Knight1992; Bowles, Reference Bowles2004; Acemoglu and Robinson, Reference Acemoglu, Johnson and Robinson2005; Hall and Thelen, Reference Hall and Thelen2009; Mahoney and Thelen, Reference Mahoney and Thelen2009; Tilly and Tarrow, Reference Tilly and Tarrow2015). Incorporating both history and current interactions, this approach posits an ecology of conflict among distinct strategic agents. Organizations and individuals employ coordinated efforts to advance distinct claims that affect others’ interests. Underlying beliefs and distributions of power shape the emergence and demise of powerful coalitions that influence institutional trajectories. Agents test the limits of cooperative agreements and processes of mobilization that bring other actors in line with those agreements’ (Hall and Thelen, Reference Hall and Thelen2009, 13). Institutions thus “represent relatively durable yet continuously contested settlements based on specific coalitional dynamics” (Mahoney and Thelen, Reference Mahoney and Thelen2009, 8). Within such dynamics, the impetus for institutional innovation arises from grievances over distribution and participation. Methods of innovation, however, evolve from reinforcing adaptive feedback as rules and patterns become increasingly established. At given points in time, institutional configurations emerge from pre-games. Pre-games establish rules of subsequent games, which then condition interactions and ensuing political-economic outcomes (Aoki, Reference Aoki2001). Institutions thus arise and operate as both outcomes of power relations and as sources of power that shape incentives, understandings, behavior, and political-economic development.
5. Political settlement analysis (PSA: e.g., Di John and Putzel, Reference Di John and Putzel2009; Khan, Reference Khan2010; Kelsall et al., Reference Kelsall, Schulz, Ferguson, Hickey and Levy2022). PSA extends and formalizes institutional conflict theory. This approach facilitates analyzing the foundational role of distributions of power in shaping the emergence and operation of institutions, with corresponding impact on distribution, information flows, agents’ motivations, and understandings of social context. A political settlement is “an ongoing agreement among a society’s most powerful groups over a set of political and economic institutions expected to generate for them a minimally acceptable level of benefits, which thereby ends or prevents generalized civil war and/or political and economic disorder” (Kelsall et al., Reference Kelsall, Schulz, Ferguson, Hickey and Levy2022). In this approach, a typology of settlements combines two spectra:Footnote 5
i. The social foundation, meaning the groups that possess sufficient disruptive power to merit inclusion in the settlement: insiders. The social foundation ranges from relatively broad (many groups) to narrow (a few exclusive groups).
ii. The configuration of power among insiders ranges from coherent (or unipolar) to incoherent (or multipolar). A coherent configuration of power implies resolution of basic organizational CAPs regarding how to allocate authority, with corresponding (rough) agreement on major issues, such as relationships between the state and the market or the state and religion. An incoherent configuration implies no such coherence, with a corresponding need to continuously renegotiate initiatives and policies.
6. Interests, Ideas, and political entrepreneurs (Mukand and Rodrik, Reference Mukand and Rodrick2018; Ash et al., Reference Ash and Rodrik2024): This supply-side approach to politics addresses the joint influence of ideas and interests on politics, merging often separately discussed topics. Ideas influence perceptions of interests. Interests provide incentives to acquire, hold, and propagate ideas. Ideas are “hooks on which politicians hang their objectives and further their interests” (Shepsle and Noll, Reference Shepsle, Noll and Noll1985). Ideational politics combines ideas and interests, using an evolutionary dynamic. Political entrepreneurs introduce memes.Footnote 7 Memes are narratives, symbols, and actions that operate like evolutionary genes (Dawkins, Reference Dawkins1976). Their propagation responds to social selection by voters, interests, and policymakers. Ideas that appear to foster successful outcomes spread. Others fail. There are two types of ideational politics: Worldview politics focuses on political-economic understandings of interests. Identity politics focuses on norms and concepts of group identity, with corresponding ideas of inclusion and exclusion. Political-economy dynamics thus reflect combined and evolving influences of interests, worldview, and identity politics. Shifting degrees of meme acceptance and rejection signal understandings of interests, obligations, and group identities that condition prospects for cooperation and conflict in political-economic development.
My approach merges and extends perspectives from these six literatures. I incorporate a rational choice/historical take on collective action (#1) with institutions as rules of the game (#2); reflecting the influences of norms on social equilibria (#3); all conditioned by social conflict theory of institutions (#4). I add political settlements analysis (#5) and dynamic feedback between interests and ideational politics (#6). Additionally, utilizing a boundedly rational approach, I incorporate cognitive and behavioral relations between social norms and social identities, along with four specific types of agency: leadership, following, brokerage, and institutional entrepreneurship.Footnote 8 I address these relations with a systematic approach to conceptualizing power.
Finally, I incorporate complementary influences from two sets of authors:
Set 1: Daron Acemoglu and James Robinson (with or without Simon Johnson; hereafter, A &R) offer three pertinent arguments.
1. Institutions, growth, and power (AJR, Reference Acemoglu, Johnson and Robinson2005): Institutions structure incentives that underlie long-run growth. Distributions of power, arising from three sources – resource access, institutionally designated positions, and resolved collective-action problems – shape the formation and longevity of political and economic institutions. Ensuing political positions and economic outcomes confer power in the next period, which shapes subsequent trajectories: feedback. Furthermore, absent institutional constraint, powerful actors cannot credibly commit to refraining from using their power for their own future advantage.Footnote 9 Thus, functional development entails achieving credible commitments to limit exercises of power – or, as I will elaborate, resolving second-order CAPs.
2. Extractive vs. Inclusive institutions (A&R, Reference Acemoglu and Robinson2012). This work contrasts the developmental implications of extractive – exploitative and hierarchical – institutions as opposed to inclusive institutions. Initial conditions, such as resource geography and distributions of power during periods of early colonization, generate critical junctures that indicate two path-dependent longue-durée trajectories:Footnote 10
i. Narrow elite coalitions establish extractive institutions that truncate development
ii. Broader coalitions foster (relatively) inclusive institutions and growth.
3. A narrow pathway to development (A&R, Reference Acemoglu and Robinson2018). This work focuses on the inherent conflict between a Leviathan state, which seeks despotic hegemony, and civil society, which seeks to “control and shackle” the state – a collective-action problem. Fruitful development emerges along a “narrow corridor” reflecting a delicate balance of these forces. Herein, competing coalitions make investments in power, with increasing returns, generating three possible steady states:
I. Strong society/weak state: restrictive norms produce a “cage” of informal governance by social elites that inhibits innovation.
II. Strong state/weak society: a despotic state restricts freedom of thought and action, inhibiting economic progress.
III. Shackled Leviathan: Within a narrow corridor, civil society limits state power without destroying it, and limited state power curbs “cage” excesses. Liberty and economic growth follow.
I incorporate and revise components of A&R’s three arguments. I adopt the 2005 approach to power, institutional evolution, and credibility, but with far greater attention to power’s third source: resolution of collective-action problems. I consider their 2012 extractive and inclusive institutions as an opening take on institutional configurations, but I offer more categories and relations, with attention to underlying distributions of power – notably the more nuanced approach of political settlements analysis.
Regarding A&R Reference Acemoglu and Robinson2018, I find the narrow corridor’s delicate balance and role for coalitions instructive. I appreciate their assertion that a normative “cage” restricts opportunity and development – a useful counter to over-glorifying civil society. Nevertheless, as Avanish Dixit recommends, scholars should extend and modify A&R’s approach to address “fissures within each of their two players … and coalitions across subgroups,” along with roles for culture, identity, ideology, and non-rational actors (2021, 24). My framework’s mix of power, bounded rationality, informal and formal institutions, and social identities – with distinct types of agency – offers a conceptual foundation for addressing Dixit’s concerns.
Set 2: Scholars related to the (former) Effective States and Inclusive Development Research Centre of the Global Development Institute at the University of Manchester. These scholars, including Bebbington, Behuria, Hickey, Kelsall, Leftwich, Levy, Pritchett, Schultz, Sen, Werker, Whitfield, and vom Hau, extend the political-settlement approaches of Khan (Reference Khan2010) and Di John and Putzel (Reference Di John and Putzel2009).Footnote 11 Hickey and Sen (Reference Hickey and Sen2024) summarize and augment these contributions, emphasizing five areas:
A social configuration of power–that is, the social foundations of political settlements (Kelsall et al., Reference Kelsall, Schulz, Ferguson, Hickey and Levy2022).
Three sets of ideas: paradigmatic/philosophy; problem definitions; and policy ideas/solutions – noting their normative and cognitive elements.
Policy domains: how distinct policy problems (e.g., service provision, resource management) operate within different meso-level regions and distributions of power, as well as macro-level interactions between policy domains and political settlements.
Pockets of effectiveness: domains of local success in regions with substantial developmental dilemmas.
Ordered deals: informal, yet credible, exchange agreements.
These authors bridge two conceptual gaps:
i. That between a long-durée history based on critical junctures and contemporary institutional configurations. Political settlements tend to persist over medium-term time horizons, and they are subject to sometimes dramatic shifts (punctuation of equilibria).
ii. That between macro-and meso-level analysis. Political settlements operate largely at a macro level. Policy domains operate at meso-levels based on regions and policy areas.
I largely utilize their approach, with greater emphasis on detailed power theory, types of agency, collective-action problems, and game-theoretic reasoning, but fewer specifics on policy domains, pockets of effectiveness, and ordered deals.Footnote 12
1.2 Related Debates and My Approach
My integrated approach sheds light on several related debates, without taking a “side.” I pursue a middle ground that depends on the social context. A few such debates:
1. The relative roles of the state and market in economic development. They are inextricably linked, even in “liberal” economic settings.
2. The political-economic importance of non-state actors. I highlight roles for unofficial agents who influence the legitimacy of formal institutions and corresponding abilities of formal actors to implement policy.Footnote 13
3. Material interests vs. ideas. They are complementary. Informal and formal institutions establish cognitive frameworks that condition understandings of interests. Institutional entrepreneurs propagate narratives, symbols, and actions that influence understandings of political-economic interests, norms, and social identities. Combinations of ideas and perceived interests motivate strategic responses.
4. Structure and agency: To what degree do institutional structures shape agents’ understandings and actions, and to what extent do agents – individuals or organized groups – shape the emergence and evolution of structures? Evolutionary feedback combines both.
5. A “top-down” as opposed to “bottom-up” approach to policy analysis. Both operate simultaneously. Institutional entrepreneurs work at both levels. The feasibility of either depends on social context.Footnote 14
To address these issues, this Element relies on four underlying concepts.
First, following Amartya Sen (2001), I define development as the sustainable, broad-based enhancement of human capabilities and achievements. Capabilities provide sets of feasible alternatives for the realization of human agency. Developmental achievements include the following: growth, equity, education, health care, infrastructure, government capacity, rule-of-law, accountability, and broad political and economic access.
Second, Collective-action problems (CAPs) arise when individuals or organizations, following their interests and inclinations, generate undesirable outcomes for larger groups. Examples include pollution, crime, war, corruption, and climate change. There are two basic types. First-order CAPs concern variations of free-riding with respect to providing public goods, addressing externalities, and/or limiting uses of common resources – all broadly defined to include economic, political, and social interactions. Social peace is a public good. Excess conflict generates negative externalities. Within organizations, managerial time is a common resource. Resolving first-order CAPs entails negotiating distributions of the costs and benefits of achieving cooperation. Will the participants honor such agreements? Second-order CAPs concern arranging sufficient coordination and enforcement to render first-order agreements credible and thus implementable. Why should parties follow stated commitments, such as contributing to public goods or limiting pollution, when cutting corners costs less? The Kyoto climate accords foundered on this very problem.Footnote 15
The under-utilized concept of second-order CAPs links economic and political reasoning. It provides a conceptual foundation for political economy. Exchange requires credible enforcement of agreements, and enforcement entails exercising power. Second-order CAPs thus underlie developmental dilemmas and policy failures – because distributions of power influence prospects for enforcing agreements. Indeed, if power were not embedded in these dynamics, there would be no need for policy.Footnote 16
Third, I define power as follows: Party A’s power is its ability to influence the incentives facing one or more other parties (B) and/or alter B’s understanding of such incentives – doing so in a manner that tilts B’s activities in directions favorable to A.Footnote 17 Incentives may be material (money, time, goods, services), social (reputation), or political (position).
Fourth, as “rules of the game” institutions are mutually understood behavioral prescriptions that convey expectations of relatively broad adherence.Footnote 18 Institutions may be informal, as in conventions and social norms, or formal, as in regulations and laws.
On these grounds, this Element offers the following core statement: resolving developmental dilemmas entails addressing myriad first- and second-order CAPs. Resolution, across hundreds, thousands, even millions of agents, relies on complex combinations of functional informal and formal institutions. Powerful agents, who derive their positions from prior institutional history as well as recent political contestation, endeavor to shape the operation and evolution of institutions in their favor – because they can. Indeed, institutions affect the material, political, and social outcomes they care about. Compounding CAPs of unequal influence and skewed distribution follow. Dynamic concoctions of power, agency, rules, responses, and understandings of interests, propriety, and identity thus shape and emerge from developmental dilemmas.
Functional developmental policy builds on understanding the principles of power and agency that drive such dilemmas, with attention to specific social contexts. How can we remove developmental barriers without first comprehending them?
This Element’s discussion proceeds as follows.
Section 2 outlines a systematic theory of power. It notes power’s sources, instruments, manifestations, and three domains of exercise (or faces; Lukes, Reference Lukes1974). It proceeds to triadic power – that is, power involving at least three poles of interaction or categories of participants, such as labor, management, and finance. A triadic approach facilitates understanding subtle power asymmetries and attendant externalities. Powerful agents exercise triadic power by using seven basic triadic formats (strategic templates), such as divide-and-rule (Ferguson, Reference Ferguson2020, Reference Ferguson2024).
Section 3, after relating structure to agency, focuses on three overlapping types of agency: leadership, following, and brokerage. It notes characteristics, activities, and relations to social context – including distributions of power – along with interactions, such as those between leaders and followers.
Section 4 discusses a fourth, broader type of agency: institutional entrepreneurship, which combines leadership and brokerage within two overlapping modes of operation. Political-economic entrepreneurship strives to change the rules of political-economic engagement, such as the definitions and implications of property rights and rules of participation and associated understandings of interests. Normative-identity entrepreneurship strives to alter interpretations of and/or the evolution of social norms and corresponding concepts of social identity. Internalized norms influence identities, and group identities foster group-specific norms. Norms and identities shape understandings of social environments, including social roles and perceptions of permitted or proscribed behavior. The section concludes by noting that singular, as opposed to pluralistic social identities, generate social cleavages and inter-group conflict.
Section 5 opens by considering how institutional entrepreneurs exercise power to promote social cleavage and conflict, using a stylized sequence and model. It follows with a rough script for countermeasures that could improve developmental outcomes. Subsequent discussion contrasts the developmental experiences of Somaliland and Somalia, as an illustration of how this Element’s core principles relate to developmental policy. The conclusion reviews how this systematic approach to power and agency facilitates inquiry into the roots and consequences of developmental dilemmas operating within specific areas and social contexts: a conceptual foundation for developmental policy analysis and inclusive developmental policy.
2 Institutions and Principles of Power
Why would self-interested political and economic elites expend scarce resources to construct the complex institutions required to implement initiatives in areas such as technical education and R and D?
After the Second World War, development in Thailand stalled because fractured elites, already divided over relations to the prior collaborationist government, faced no compelling reasons to unify. They experienced no commonly understood threat to their political survival. Consequently, they encountered little incentive to undertake the difficult steps of establishing coherent administrative, political, and economic institutions. Instead, they relied on short-term distributions of benefits, such as low taxes and cheap electricity, to placate and sow division among local populations (Slater, Reference Slater2010).
Many developing countries, including Malaysia, Thailand, Mexico, Argentina, and Turkey, have encountered a middle-income trap – an extended period over which prevalent standards of living fail to surpass $10,000 (2005 purchasing power parity; Gil and Kharas (Reference Gil and Kharas2015); Spence (Reference Spence2011)). Such economies depend on large informal sectors, wherein ad hoc personalistic identity politics undermines class solidarity, provokes ethnic populism, and discourages investing in human capital. Entrenched political-economic inequality incentivizes and facilitates clientelism and stasis. Ultimately, the “trap” reflects developmental collective-action problems (CAPs). It exhibits political disarticulation based on unequal power combined with a failure to establish cross-coalition collective action that could motivate investments in functional institutions and structural transformation (Rodrik, Reference Rodrik, Allen, Behrman and Birdsall2014).
Resolving developmental dilemmas and associated collective-action problems (CAPs) relies on configurations of informal and formal institutions – and responses of myriad variously placed agents. New CAPs, such as those related to reform, ensue. In all such cases, powerful agents endeavor to tilt the evolution and operation of institutions in directions they believe match their goals – because they can. And others follow. Political elites – that is, agents with disproportionate power and influence on political-economic development – seek political survival (Doner et al., Reference Doner, Ritchie and Slater2005). Elite survival requires building supporting coalitions that may facilitate resolving second-order CAPs of coordination and enforcement. For given levels of influence, elites strive to minimize coalition size to economize on distributing benefits (Riker, Reference Riker1962). Accordingly, the power dynamics of political survival and distribution, as they interact with informal and formal institutions, shape developmental trajectories.
Because distributions of power underlie institutional evolution and developmental prospects, potential beneficiaries of inclusive development face multiple CAPs. Second-order CAPs of establishing credible enforcement undermine the credibility of inclusive contractual, political, and policy arrangements or agreements – and implementation. Crafting credible commitments relies on the workings and often ambiguous viability of multifaceted layers of informal and formal institutions interacting with exercises of power by variously placed agents.
A systematic approach to the elusive concept of power can, therefore, shed light on these developmental dilemmas. Following a brief discussion of institutions, this section develops such an approach. Sections 3 and 4 relate these dynamics to agency.
2.1 Institutions
Recall, institutions are “the rules of the game” in society. They are mutually understood behavioral prescriptions with anticipated observance among relevant groups. As such, institutions accomplish three basic social tasks – all related to exercising and channeling power:Footnote 19
i. Institutions shape motivation by providing incentives and by influencing preferences. A cigarette tax can reduce smoking. Social norms that prescribe fair behavior often alter preferences.
ii. Institutions shape sources and transmissions of information. Who writes and who receives the treasurer’s report?
iii. Institutions shape cognition. Their understood behavioral prescriptions outline shared mental models. Institutions establish common conceptual frameworks that facilitate interpreting social contexts (Denzau and North, Reference Denzau and North1994).Footnote 20 Who can or cannot, should or should not do what, when, and how? A simple norm against cutting in line frames understandings of how to behave when approaching a queue of, say, 100 strangers at an office or theatre. Go to the back, as those arriving before you did.
The motivational, informational, and cognitive sway institutions offer inviting avenues of influence for those able to harness and modify their prescriptions. Powerful agents thus endeavor to slant institutional evolution in directions that favor their agendas and interests, albeit sometimes mistakenly. Accordingly, skewed distributions of power condition multiple contested interactions that influence the viability, reach, and inclusiveness of political and economic institutions – along with political-economic outcomes, such as allotments of opportunity and benefit. Indeed, developmental trajectories follow cycles of disproportionate influence, contestation, and response. Sections 3–5 elaborate. I now outline a systematic approach to conceptualizing power.
2.2 Power
Recall that power is the ability of one party (A; an individual, organization, or functional coalition) to influence the incentives facing one or more others (B) and/or alter their understanding of such incentives – in a manner that affects their activities in directions favorable to A.Footnote 21 Bs include individuals, groups, organizations, coalitions, and populations. The incentives may be material (money, time, goods, and services), social (reputation), or political (attainment of political position).
Power has the following properties (Bowles and Gintis, Reference Bowles, Gintis, Durlauf and Blume2008):
It is social, not individual.
Its exercise constitutes a strategic (Nash) equilibrium. For relevant agents, exercising power or submitting to it is at least as good as perceived feasible alternatives.
Power is normatively indeterminate. It can generate positive-sum gains (Pareto improvement) or exploit victims. Parental exercises of power (e.g., no dessert unless you eat your vegetables) can benefit children. Likewise, when professors grade students, they exert power. This positive vs. zero-sum distinction is important. Zero-sum perceptions of power and interests underlie debilitating social cleavages and inter-group conflict (Levy and Fukuyama, Reference Levy and Fukuyama2010).
Table 1 outlines four core elements of power relations:

Table 1Long description
Column headings: 1. Sources; 2. Instruments; 3. Domains (faces) (Lukes 1974); 4. Manifestations. Under Sources, the rows list 1) Access to resources; 2) Institutionally designated positions; 3) Resolution of organizational CAPs. Under Instruments, the rows list 1) Sanctions; 2) Manipulative communication. Under Domains (faces), the rows list 1) Behavior, given names; 2) Rules, expectations, access; 3) Preferences & beliefs about conflict. Under Manifestations, the rows list 1) de facto; 2) de jure.
Elaborating on Column 1’s Sources of power:Footnote 22 Resources include money, goods, services, and information. Institutional positions may be informal, as community leaders or village chiefs, or formal, as in chairs of legislative committees or CEOs. Regarding the resolution of organizational CAPs, coherent organizations exert more power than dysfunctional ones.
Regarding Column 2’s Instruments of power: Sanctions may be positive (rewards) or negative (punishments), and either implicit from preexisting context or newly introduced, as in promises and threats. Manipulative communication connotes forms of deception, such as lying.
Regarding Column 3’s Domains of power: Power1 entails assembling force or bargaining strength in a context with given, understood rules. It directly impacts behavior. Examples include the size of already engaged Russian and Ukrainian armies, the size of established voting blocs, or the amounts of money offered in already announced bribes. Power2 alters various rules of engagement and corresponding expectations concerning responses of other parties. Power2 is equivalent to strategic moves in game theory (Schelling, Reference Schelling1960). Examples include issuing unanticipated threats, barring access to meetings, limiting or expanding rights of participation or voting, and altering agendas.Footnote 23 Power3: alters understandings and preferences regarding conflict. Party A may convince B that B wants what A wants; that a person or group in B’s position should never challenge one of A’s position (how dare you!); or that another party (C) is the culprit for B’s problems.
Regarding Column 4’s Manifestations of Power: de facto power signifies immediate on-the-ground power, such as the number of Russian troops facing Ukrainian troops in the Donbas in June 2023 or the number of protesters in Tahrir Square, Cairo, on 21 January 2011. In contrast, de jure power tends to endure, at least over medium-term time horizons. It is institutionalized, based on accepted law, regulations, or established procedures. South Korea’s post-Second World War land reform altered both agricultural production and the distribution of power.
Efforts to reform, reconstruct, create, or abolish institutions utilize powers 2 and 3 with hopes to achieve de facto manifestation by institutionalizing certain behavioral prescriptions. Section 4 addresses the role of institutional entrepreneurs in such endeavors.
Because power resides in engagements, conceptualizing its exercise requires positing relevant axes or poles of interaction. Traditional approaches assume dyadic relationships. Herein, A’s power influences B and vice versa without involving or affecting other parties (C). Many treatments of union-management bargaining envision dyadic exchanges. While useful, such approaches often understate power asymmetries and ignore subtle relations to third parties.Footnote 24
In contrast, triadic conceptions of power involve at least three poles of interaction – three categories of participants, such as landlord, tenant-laborer, and merchant (Basu, Reference Basu2000). Here, A↔B interactions involve, affect, or respond to the presence of third parties (Cs): power externalities. Dyads thus become bilateral components of triadic relations (A↔B; B↔C, C↔A). Triadic approaches permit the following elements (Simmel, Reference Simmel1902):
Potential majorities
Unclear attribution of responsibility. With incomplete observation, each party could blame the consequences of its actions on another party
Roles for intermediaries: mediators, facilitators, “middlemen”
Strategic manipulation of dyadic relations, whereby A (B or C) influences dyadic interactions B↔C, C↔A, or A↔B.
Exercises of triadic power operate via seven, sometimes overlapping strategic templates or triadic power formats. These are:Footnote 25
F1: Threatening to disrupt interactions between others.
Landlord A threatens to block tenant-laborer B’s exchanges with merchant C unless B accepts a wage below its reservation wage (Basu, Reference Basu2000). Figure 1 illustrates. A thus exploits B, paying less than a minimal non-coerced wage offer. More generally, A may threaten to ostracize B for refusing an offer or directive. For example, community leaders may credibly threaten members with expulsion for violating local norms or commands. This dynamic also operates in areas with a single large employer, such as a mine or factory (“one-company towns”), informal employment relationships, or political coercion.
Following the July 2016 failed coup in Turkey, President Erdoğan’s government fired and blacklisted thousands of civil servants accused of sympathies with the Gülen movement, effectively denying them employment and access to many economic relationships.
F2: Using a 3rd party to punish or reward an adversary.
Dictator A hires security agents (Cs) to punish dissidents (Bs). Politician A hires assistants (Cs) to reward loyalists (Bs).
Vladimir Putin enlisted the Wagner Group to fight in Ukraine and to promote Russian interests in African countries.
F3: Demanding a return for taking sides.
Small party or coalition A demands a powerful post, such as a ministry, in exchange for tipping the balance between larger parties B and C. This dynamic can apply to ethnic or regional conflicts.
South Sudanese prophet Nyachol sided with former South Sudanese vice president Riek Machar and General James Koahg as they fought against President Salva Kirr’s government. In return, Koang gave her cattle “as a sign of his support and allegiance” (Hutchinson and Pendle, 2015, 427).
F4: Divide and rule.
Colonist or dictator A incites ethnic, racial, religious, ideological, or resource conflict between groups B and C to undermine, control, or coerce them.Footnote 26
In northern Uganda, the central government undercuts locally based power by practicing institutional arbitrariness. It promotes local armed security groups, giving them ambiguous responsibility for maintaining order, and it randomly punishes them for undefined excesses. This arbitrary use of violence shifts rules of engagement (power2), “thereby fragmenting resistance and reinforcing its authority” (Tapscott, Reference Tapscott2017, 264).
F5: Mediation.
Party A arbitrates B↔C disputes or negotiations. A’s approach ranges from impartial to biased. Impartial mediation can benefit a larger group (D) by reducing disruptive conflict – a positive-sum outcome. Yet, the greater A’s bias, the more likely it will tilt its mediation to its own advantage, reducing or eliminating positive-sum gains.Footnote 27
In Pakistan’s Panj province, business agents, unions, and civic organizations – acting as intermediaries between political patrons and local populations – engage in isomorphic activism. They not only make themselves indispensable and benefit from access to various services, they also undermine democratic potential as they truncate opportunities and discourage practices of broader participation (Kirk, Reference Kirk2024).
F6: Benefiting from the mere presence of third parties.
Parties A and B engage in an exchange for which uninvolved Cs would replace Bs, given the opportunity. Here, A can use the existence of Cs as leverage in negotiations with Bs. For example, unemployment allows employers to credibly threaten workers with dismissal should they demand higher wages. This dynamic indicates the short-side power conferred by occupying certain positions in contested exchange relations, such as that of employers (Bowles and Gintis, Reference Bowles and Gintis1992).Footnote 28
A similar short-side power dynamic applies to attaining formal employment in settings of developmental dualism with rural-urban migration (Harris and Todaro, Reference Harris and Todaro1970) and to the power of financiers, positioned as creditors (Bowles, Reference Bowles1985; Stiglitz, Reference Stiglitz1987). Likewise, F6, perhaps combined with F3 or F4, can influence political bargaining.
F7: Gatekeeping (Oleinik, Reference Oleinik2016).
Gatekeeper, Z, limits access to desirable positions within economic, political, or social arenas. Remaining agents fit triadic categories A–C. Qualified agents (As) compete for access, but only some achieve privileged entry (Aps); the remainder (Aus) become either Bs or Cs. Bs, such as consumers, voters, or political clients, desire transactions with As. Cs, lacking sufficient wealth, privilege, connection, or status, cannot transact in the arena. Figure 2 illustrates.
Gatekeeping power enters in three distinct fashions. First, gatekeeper Z directly exerts powers 1 and 2 over the As, as in forcefully blocking entrance into a political-economic arena or altering the rules of access. Second, by limiting the number of Aps, Z truncates Bs’ choice sets among transactions with potentially competing As. This limit alters various rules of exchange: power2. Moreover, such gatekeeping often reflects invisible power: the Bs may not even know of Z’s existence. Third, privileged APs apply F6 short-side power as they interact with Bs, who now face a combination of limited choice sets and the presence of many Cs who would gladly replace them.
The northern Uganda example noted under F4’s divide and rule also exhibits F7 gatekeeping. The Ugandan government (Z) arbitrarily limits access to permitted enforcement activities: randomized gatekeeping. Local security groups (alternately Aps and Aus) thus operate in an unpredictable arena that prevents them from organizing opposition to the government. Local residents, arbitrarily Bs or Cs, face unpredictably limited choices among security arrangements (Tapscott, Reference Tapscott2017).

Figure 1 A format 1 power triad

Figure 2 A format 7 power triad
Figure 2Long description
Segment Z-As is labeled “Limit Access Power”, with an arrow pointing towards As. Segment As-Bs is labeled “Ap, Monopoly Power,” with an arrow pointing towards Bs. Segment Z-B s is a dashed segment labeled “Indirect Power (invisible),” with an arrow also pointing towards Bs.
More broadly, gatekeeping applies to multiple developmental relationships. Table 2 lists several.

a These transactions exhibit both positive- and zero-sum properties, depending on the axis of exchange.
Table 2Long description
Column headings: Interaction, Party Z, Competing As, Affected Bs, Cs.
The first interaction: Formal-sector employment (developmental dualism).
Party Z: Employers, government, patrons.
Competing As: Urban laborers, Aps get formal employment.
Affected Bs: Rural-urban migrants, unemployed urban workers.
Cs: Unemployed.
The second interaction: Urban housing.
Party Z: Landlords.
Competing As: Tenants; APS get apartments.
Affected Bs: Tenants, homeless, migrants.
Cs: Homeless, potential migrants.
The third interaction: Retail Corruption (bribes for access to goods, services, permits).
Party Z: Owners or government agents.
Competing As: Potential owners or government agents; APS get contracts or jobs.
Affected Bs: Consumers or applicants.
Cs: The poor.
The fourth interaction: Patronage.
Party Z: Patrons: Monopolists, resource owners, politicians, government agents.
Competing As: Businesses, politicians, government agents; APS receive benefits.
Affected Bs: Clients: Businesses, consumers, citizens.
Cs: Citizens who lack resources or connections, Aspiring entrepreneurs.
The fifth interaction: Monopoly Entry.
Party Z: Powerful firms, government agents.
Competing As: Businesses, entrepreneurs; APS gain entry.
Affected Bs: Businesses, entrepreneurs.
Cs: Citizens.
The sixth interaction: Resource Access.
Party Z: Landowners, including government agencies & foreign interests.
Competing As: Resource developers: Aspiring businesses, political and economic entrepreneurs; APS gain access.
Affected Bs: Resource users: Consumers, businesses, entrepreneurs, potential patrons, ethnic groups.
Cs: Citizens.
The seventh interaction: Selective property-right enforcement.
Party Z: Patrons (as above).
Competing As: Businesses, asset holders, citizens; APS receive ordered deals (enforced).
Affected Bs: Businesses, asset holders, citizens.
Cs: Lower-status citizens, informal enterprises.
The seven formats often overlap and interact. They unfold in various combinations and sequences. For example, interlocked credit and tenancy markets merge agricultural tenancy, sharecropping, and debt-peonage (Stiglitz and Weiss, Reference Stiglitz and Weiss1981). Landholders and merchants restrict access to credit (F7) either by occupying a dual role as financiers or, as in F1, by blocking exchanges with financiers for tenants who fail to accept exploitative remuneration. A combination of low remuneration and external events, such as natural disasters or reduced commodity prices, pushes tenants into debt that must be repaid with labor and produce, indicating bonded labor and debt-peonage. Moreover, the presence of unemployed rural laborers reinforces landholder short-side power (F6). Furthermore, the presence of unemployment may allow landholders, financiers, and formal employers to sow division between the employed and the unemployed or between those with better and worse land or jobs – often exacerbating social cleavages along ethnic, racial, and/or regional lines (F4). Finally, bonded labor and other exploitative arrangements may be enforced by hired managers, police, or local vigilantes (F2).
A related example illustrates long-term developmental consequences. In the post-bellum US South’s system of sharecropping, [the] “merchant forced the farmer into exclusive production of cotton by refusing credit to those who sought to diversify production.” The merchant’s local land monopoly underlay its power to influence political and economic relationships, establishing “the roots of Southern poverty” (Ransom and Sutch Reference Ransom and Sutch2001, 127, 149–199).
These exercises of the seven triadic formats rely on asymmetric access to power’s three sources – resources, institutional positions, and the ability to resolve organizational CAPs. To secure and sustain economic and political advantage, political and business elites utilize power’s instruments of sanctions and manipulative communication – with short-term de facto and longer-term de jure manifestations. They utilize power2 alterations of rules, and power3 reinterpretation of conflict – often exercised via combinations of triadic formats. Such maneuvers establish conditions for concurrent or subsequent direct application of force (power1). Combined exercises of power shape institutional trajectories, developmental dilemmas, associated CAPs, and ultimately, political settlements – by applying agency to structure. Section 3’s topic.
3 Foundations of Structural Change: Three Types of Agency
He who wishes to be obeyed must know how to command.
Niccolo Machiavelli
‘… others mediated between these figures [patrons] and those lower down, bridging these separate worlds while simultaneously deriving benefits from keeping them some distance apart.’
How did South Africans resolve the dilemma of transforming the apartheid system into a multi-racial democracy? They organized opposition. Their escape from apartheid emerged from the combined and evolving influences of many participants, including leadership from Nelson Mandela and Desmund Tutu; militant opposition with broad following; additional leadership, organizing, and brokerage, from the African National Congress (ANC), Confederation of South African Trade Unions (COSATU), and the South African Anglican Church; international sanctions; and F.W. de Klerk’s willingness to negotiate with Mandela. Multidimensional agency overturned structure.
Section 2 established a systematic approach to conceptualizing how powerful agents influence developmental trajectories. Recall, powerful agents may be individuals, organizations, or functional coalitions. Their influence operates within evolving contexts of institutions, common understandings, and patterns of behavior. Well-positioned and resourced elites operating within historically inherited structures pursue political-economic goals using power to exercise agency that can – intentionally or not – transform structure.
This section’s discussion proceeds as follows. Section 1 relates agency to structure. Section 2 addresses cognitive foundations of agency based on bounded rationality and shared mental models. Section 3 discusses three basic types of agency: leadership, following, and brokerage, with attention to basic concepts, activities, and interactions. On this basis, Section 4 will address a hybrid type of agency: institutional entrepreneurship.
3.1 Agency and Structure
Agency is simply the exercise of rationalizable choice concerning intentional action in pursuit of goals (Battilana et al. Reference Battilana, Leca and Boxenbaum2014; Corbett, Reference Corbett2019; Grillitsch and Sotaruta, Reference Grillitich and Sotaratua2020). How do agents perceive, make sense of, or justify their decisions within specific contexts populated with myriad actors, actions, practices, and anticipated responses? They may consider ethical principles and consequences regarding material gain, desired positions, and reputation. Structure refers to the relatively durable contours of contexts within which agents interact, including informal and formal institutions, established habits, and corresponding culturally inherited conceptual frameworks that shape understandings of social and physical environments.
Structure and agency coevolve. Structure establishes both constraints on and opportunities for individual and group activity and thought. Agency shapes the contentious and disjointed evolution of structure via complex shifting, competing, conflicting, and cooperative activities of multiple participants – endowed with different understandings, capabilities, interests, and unequal power (Leftwich, Reference Leftwich2010). Powerful agents exert disproportionate influence. They employ power’s three domains and seven triadic formats in efforts to shape political-economic outcomes and the contested trajectories of institutional change. Yet, outcomes frequently evade intention. Deliberate structural change, as in political-economic reform, thus presents formidable collective-action problems (CAPs).
“Institutions are the rules of the game in a society” (North, Reference North1990, 3). Accordingly, game theory can illustrate the co-evolution of structure and agency as a foundation for understanding the shaping of institutions and developmental consequences. The rules of a game specify who plays, possible actions, the timing of moves, what players know or do not know, all possible outcomes, and the payoffs at each. Payoffs can be material (money, time, goods, services), social (reputation), and political (access to position). Establishing structure constitutes a pre-game whose outcome depends on applications of agency within various deliberate, unintended, and random interactions among agents with different motivations and unequal influence (Aoki, Reference Aoki2001). Pre-games create rules (structure) for subsequent games within which more broadly dispersed and less scripted applications of agency generate proximate outcomes – such as distributions of resources and benefits. Over time, accumulated reactions spawn new pre-games: new structures for future encounters. The process repeats. A mix of unequal exercises of agency based on asymmetric distributions of power and chance thus shapes the creation, sustenance, alteration, and abolition of institutional structures – often with unintended consequences. Developmental dilemmas with varying prospects for resolution follow.
Macro structures condition these dynamics. Here are two conceptualizations. First, institutional systems are interactive combinations of institutions and organizations: institutions as rules; organizations as players. Institutions prescribe behavioral patterns that, when adopted, configure arenas for interaction. Organizations act. Organizations are structured groupings that operate roughly as a unit. They pursue sets of negotiated goals using evolving decision rules to understand and coordinate key operations (Cyert and March, Reference Cyert and March1963). Institutional prescriptions point to resolutions of first-order CAPs by indicating who should contribute how much, and so forth. But, due to second-order CAPs, institutions alone do not generate cooperation. Organizations coordinate activity and dispense enforcement that can resolve second-order CAPs. Institutional systems thus deliver behavioral outcomes, albeit imperfectly, with unintended consequences. Between 1947 and 1990, the institutional system of Eastern European communism employed multiple rules, such as state ownership of productive facilities, with enforcement via security organizations, such as East Germany’s Stasi.
Second, at a more foundational level, political settlements shape institutional evolution and attendant dilemmas. As ongoing, often informal, mutual understandings among powerful actors to rely on politics rather than organized violence for addressing internal disputes, political settlements shape institutional development and distributions of benefits. They condition prospects for resolving developmental CAPs – and create new ones.Footnote 29 For example, a settlement with a broad social foundation and an incoherent configuration of power indicates rough amalgams of disparate insider groups who, having failed to resolve internal organizational CAPs, pursue disjointed agendas. An ensuing developmental dilemma concerns how to coherently allocate policy authority without narrowing the social foundation’s breadth by excluding formerly included groups. India offers an example. A broad social foundation has included Hindus, Muslims, and Sikhs – albeit with unequal influence – interacting with disjointed authority, and no consensus on major issues such as the role of religion in the state. The current government appears to be concentrating power and narrowing the social foundation by marginalizing Muslims (Mody, Reference Mody2023).
Agency thus operates within macro structures of institutional systems based on political settlements that, to varying degrees, shape and constrain meso-level regional, sectoral, and policy structures.
3.1.1 Cognitive Foundations of Agency
Exercising agency relies on understandings of environments, potential responses, and concurrent rationalizations. How might analysts conceptualize such reliance? In contrast to the self-centered, outcome-oriented, material-focused rationality of many economic models – or even game theory’s substantive-rationality approach, which can incorporate social preferences – I ground agency in bounded-rationality. As they pursue goals, agents make choices not only based on incomplete, asymmetric information, as in many economic models; they do so with limited and costly cognition.
How then might agents understand their shifting, uncertain social environments? They construct, utilize, and copy mental models. Mental models combine physical and social categories (e.g., tall, short, old, young, Black, White, Hindu, Muslim) with basic notions of causality. If I water a plant, it will grow. Arising from prior exposure and experience, mental models combine intuitive understandings with deliberate reasoning to generate judgments.Footnote 30 They establish conceptual underpinnings of agency.
People share mental models. Ideas that appear useful travel via narratives and symbols. Shared mental models exhibit common vocabularies, categories, perceived patterns, causal relationships, and implied expectations. By adopting shared mental models, individuals avoid the cognitive costs of mental innovation. Shared models spread across populations with an evolutionary selection dynamic. People copy ideas that appear good or successful and discard apparently bad, unsuccessful ones. Appearances, however, can deceive. Cognitive efficiency notwithstanding, shared mental models often underlie systematic error and bias.
Even so, mental models foster two types of adaptive learning. First, agents engage in hypothesis testing. They utilize causal relations from given mental models to evaluate outcomes. Second, following sufficient inconsistencies, they engage in difficult re-evaluative learning. They discard old and develop new mental models (Kahneman, Reference Kahneman2003). Because reevaluation requires costly cognitive effort, mental models exhibit a punctuated-equilibrium dynamic: relatively long periods of stability based on hypothesis testing with occasional bursts of reevaluation. Before a revolution, dissidents may experiment with efforts at reform. Sufficient failure can, however, shift their conceptions of social change.
Shared mental models coordinate understandings in uncertain environments. They resolve cognitive free-rider problems of constructing conceptual frameworks that underlie collective behavioral responses. Institutions and ideologies are shared mental models (Denzau and North, Reference Denzau and North1994). As noted in Section 2, institutions frame understandings of social contexts, in addition to offering incentives and shaping conduits of information. Ideologies are shared mental models with ethical content that convey a vision of a “good” society that could, with sufficient effort and devotion, replace a dysfunctional (or “evil”) status quo. Ideologies express paradigmatic ideas that convey challenge and motivate action. Examples include a Marxist vision of a classless society and a libertarian vision of unregulated free enterprise.
Common behavioral responses rely on the cognitive frameworks provided by shared mental models. Institutions, as shared mental models, indicate social choreography (Gintis, Reference Gintis2009; Ferguson, Reference Ferguson2019). Accordingly, the act of sharing mental models provides a conduit for exercising power. Well-positioned agents use narratives and symbols to direct group activity. Compelling narratives can become shared mental models that invoke power2 influence on rules and expected responses, along with power3 influence on understandings of conflict.
Broadly speaking, there are four interacting types of agency: leadership, following, brokerage, and institutional entrepreneurship. Any individual may exercise several types in various roles, interactions, and circumstances. This section focuses on the first three as background for Section 4’s institutional entrepreneurs.
3.2 Leaders and Followers
Leaders are agents with a following. They openly mobilize people and resources to pursue their goals. Their motivations include material gain, power, a cause or ideology, a sense of obligation, recognition, redemption, and addressing a challenge or problem. Leaders see opportunities where others do not. They break rules (Bailey, Reference Bailey1969).Footnote 31 They provide and withhold services and information. Exercising powers 2 and 3, they issue directives, define issues, and shape understandings by converting their perceptions and proclivities into shared mental models. To exercise power 1, they often recruit others (triadic power format 3).
How does one become a leader? By attracting followers via physical or cognitive influence. Leaders need backing and legitimacy, based on roughly congruent goals, such as avoiding bad outcomes or compatible identities. Leadership capacity depends on personal characteristics, relations to followers, prior actions, and access power’s three sources, notably positions in social networks – all conditioned by historically inherited social context, understandings, and chance. Leaders may make history, but not under conditions they choose. Gandhi did not choose British colonialism.
Followers obey, imitate, conform to, or acquiesce to various directives, commands, signaled expectations, or actions of leaders, rules, or systems. They are members of populations – often victims – and sometimes rule enforcers or visible operators within middle layers of hierarchies. Security services play this dual role. Follower motivations include loyalty, material and social benefit, and self-preservation. They respond to cues, including subtle signals, force, threats, and the framing of issues and contexts in shared mental models – as well as their own inclinations. Yet, even their preferences respond to leader signals, anticipated responses from other followers, and social rules or expectations.Footnote 32 Followers internalize behavioral patterns and prescriptions garnered from prior experience, social context, and leader-follower activity. Followers also choose between competing leaders. These acts of following, even submission to coercion, involve agency.
How does one become a follower? By deciding to obey, copy, conform, or refrain from criticism. Followers make choices under constraints related to feasible action and the perceived consequences of not following. Understandings of such alternatives influence propensities to follow – as opposed to resisting, ignoring, or leading. These interactions, moreover, reflect positions in social networks, associated hierarchies, and power relationships.
3.2.1 Leader-Follower Dynamics
Leader-follower relationships are political. Leaders need to attract followers. Followers exercise discretion.
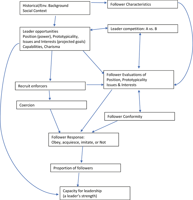
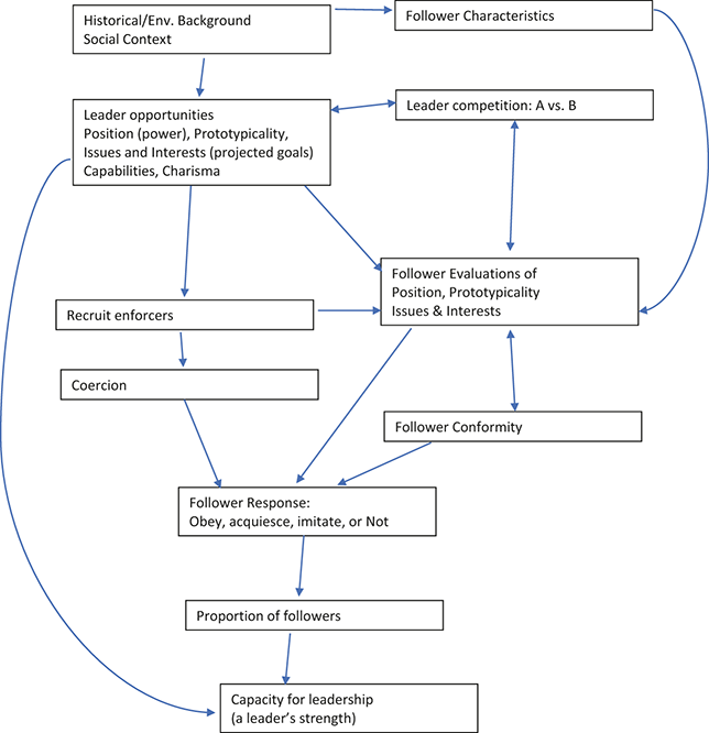
Figure 3 illustrates several pathways of leader-follower interactions.

Figure 3 Leader-follower interactions
Figure 3Long description
Box 1 is labeled Historical or Environmental Background; Social Context. Two arrows point from it to Box 2 (labeled Follower Characteristics) and Box 3 (labeled Leader opportunities; Position (power), Prototypicality, Issues and Interests (projected goals); Capabilities, Charisma). From Box 3, there are 3 arrows. The first is a double-headed arrow leading to Box 4 (labeled Leader competition: A versus B). The second arrow points to Box 5 (labeled Recruit enforcers), and the third arrow points to Box 6 (labeled Follower Evaluations of Position, Prototypicality; Issues and Interests). A double-headed arrow connects Boxes 4 and 6. Two arrows come out of Box 5; the first points to Box 6, and the other points to Box 7 (labeled Coercion). A double-headed arrow leads from Box 6 to Box 8 (labeled Follower Conformity). Boxes 6, 7, and 8 have arrows pointing to Box 9 (labeled Follower Response: Obey, acquiesce, imitate, or Not). An arrow points from Box 9 to Box 10 (labeled Proportion of followers). Another arrow from Box 10 points to Box 11 (labeled Capacity for leadership, or a leader’s strength). An arrow from Box 3 points to Box 11. An arrow from Box 2 points to Box 6.
First, consider leaders. Two types of relationships arise:
1. Potential leaders (A and B) compete for followers. They signal their qualifications as well as directives to followers in response to anticipated follower reactions.
2. Powerful agents, including leaders, rely on others to enforce directives because they lack the physical capability for sanctioning broad disobedience (Hobbes, Reference Hobbes and Booke1668). Enforcement becomes a type of following that sustains leaders.
A feedback dynamic ensues. Leaders act. Followers observe, evaluate, and respond. Leaders observe, evaluate, and respond, and so forth. Reciprocal relationships and exchange obligations develop. Herein, followers may or may not express and act on their preferences. Leaders may or may not face incentives to respond.
Now consider three interacting follower dynamics: coercion, conformity, and assessments of competing leaders. I address these in order.
First dynamic, coercion: Leaders, often via enforcers (triadic format 2), coerce followers. They employ or arrange direct sanctions (power1), threatened sanctions (power2), and manipulative communication that alters perceptions of potential leader-follower conflict and related preferences (power3).
Second dynamic, conformity: Social pressure to conform arises from observed or expected following among others in similar contexts (Hume). Figure 4, a multiplayer game of assurance, illustrates. Here, an expected group proportion of followers (η) influences an agent’s social/material payoffs (ωi) that accompany two possible strategies: obey the leader’s directive (O(η)), or disobey (D(η)).

Figure 4 Multiplayer following game
Figure 4Long description
The x-axis ranges from 0 to 99.9 percent. The y-axis, unlabeled, is present on both sides. The first line moves from from O0 (low in the y-axis) to OMax The second line moves from D0 (high in the y-axis) to DMin (low in the y-axis). The point at which the lines intersect is marked as 0 on the y-axis and η* on the x-axis. The line segment from D0 to DMino is labeled D(η), while that from O0 to OMax is labeled O(η). The section of the y-axis above D0 is labeled Individual Payoff, or Ωi. A note at the bottom states that O means Obey, D means Disobey (or ignore), and η means the group proportion who choose O.
Assume homogeneous members of group G. The O(η) and D(η) curves depict how a marginal individual’s payoff (ωi) responds to strategies D and O as η increases. With an initial equilibrium at η = 0, the D(η) intercept (D0) sits above the O(η) intercept O0. Current social/material incentives discourage following. The negative D(η)) and positive O(η) slopes, however, imply that increases in η enhance the net social pressure to obey. Value η*, an unstable Nash equilibrium, signifies a tipping point: the minimum expected proportion of followers that would incentivize obedience. Below η*, social incentives motivate O, and vice versa. Additionally, both curves shift in response to changes in social context as well as leader influence on follower expectations and understandings of conflict – via powers2 and 3. Notably, given other factors, any η > η* engenders leadership.
Combined pressure from coercion and conformity often induces preference falsification. Followers confront tradeoffs between their private goals, on the one hand, and the perceived net social/material benefits from public expression of conformist activity, on the other (Kuran, Reference Kuran1995). Might one publicize one’s opposition to a leader or regime?
Third dynamic, evaluation: Following relies on assessments of the characteristics and influence of potential leaders within pertinent social contexts. Evaluations respond to four leader attributes: position, interests, issues, and identity.Footnote 33
i. Position: Connections with influential public-and private-sector actors and access to resources underlie a leader’s potential impact.
ii. Interests: The degree to which followers believe a leader cares about their interests.
iii. Issues: Visible pursuit of issues followers care about can foster trust.
iv. Prototypicality: The degree to which a potential leader shares a group’s social identity (e.g., ethnicity) bolsters trust and creates margins for error. Prototypical leaders enjoy leeway to fail, break rules, and even compromise follower interests – without loss of authority. In contrast, non-prototypical leaders may lack legitimacy, even after success. Gandhi’s successful inclusive approach to opposing British colonialism did not appeal to sectarian Hindus – as evidenced by his assassination and the subsequent partition of India and Pakistan.
Russian President Vladimir Putin exhibits prototypical leadership. By projecting a vision of Russian ethnic/national social identity, he has garnered the appearance of concern for popular interests and issues. He enjoys leeway. War casualties and Ukrainian drone strikes within Russia have not diminished public expressions of support. Regarding coercion, Putin has punished evaders (power1), introduced legal conscription (power2), and blamed the Ukraine war on the West – with implied disloyalty for not following his directives (power3).
Now consider a general model. Applying a few equations to Figure 4 can illustrate leader-follower interactions. In addition to conformity pressure denoted by the slopes of the O(η) and D(η) curves, follower tradeoffs respond to coercion and follower assessments of competing leaders. In Figure 4, the D0 and O0 intercepts become variables that respond to leader prototypicality, coercion, charisma, and sources of power (position) within a given environment. Assume competing leaders J and K. Disobeying leader J connotes obeying K. We have:
(1)
(2)
ηJ = J’s proportionate following; PRJK, CJK, CHJK, and SPJK respectively signify relative J/K prototypicality, coercion, charisma, and sources of power (position); ENV = social environment.
Changes in these arguments shift D0 and O0, moving the η* tipping point, altering the minimal required following for effective leadership.
Reflecting this logic, equation (3) illustrates leader J’s potential influence, i.e., leadership capacity:
(3)
The arguments of (1)–(3) interact and depend on the strategies of all involved. A feedback dynamic arises. An increase in ηJ enhances conformity pressure for OJ, shown as movement along D(η) and O(η). Increases in PRJK, CJK, CHJK, and SPJK shift both O(ηJ) and D(ηJ) leftwards, pushing ηJ* closer to the origin. These impacts both rely on and enhance SPJK. Over time, CHJK may increase, generating reinforcing feedback. Concurrent or subsequent impacts on ENV may amplify or diminish these effects. Whenever these interactions push ηJ above ηJ*, leader J attains a self-enforcing Nash equilibrium among potential followers as obedience levels approach OMax.
A more complicated model could incorporate distinctions between follower groups J and K, heterogeneity among each group’s members, and allow for recruitment within the other group. Additionally, conflict could augment either or both leaders’ claims to prototypicality, solidifying their following, reinforcing or further enhancing conflict incentives.Footnote 34 Society may face corresponding developmental CAPs.
More comprehensively, leaders interact with followers in large social games with multiple equilibria that reflect distinct cultural practices. Applying game-theoretic reasoning to Hobbes and Hume, Basu (Reference Basu2021) asserts that, within such environments, sustainable leader influence relies on attaining a deviation-proof Nash equilibrium. Followers must perceive no feasible alternative actions that could augment their anticipated returns to following. Otherwise, leadership would unravel over time.
To illustrate leadership dynamics in such games, first consider a focal point – that is, one of many possible Nash equilibria upon which player expectations converge (Schelling, Reference Schelling1960). Whereas in principle, meetings might occur at many times and locations, a schedule signals a focal point, such as 20:00 at the village square. A leader’s words and actions signal focal points from which unilateral deviation would not increase follower payoffs. Showing up at 19:00 would waste time.
A dynamic concept of leadership goes further. Leaders become focal persons (Basu, Reference Basu2021). A focal person is someone followers rely on to issue strategic group decisions over time as environments and interactions change – often unexpectedly. Focal persons signal focal points in real time. They share (propagate) mental models of adaptive response. They simultaneously resolve CAPs of coordinating group behavior and cognitive free-rider problems. They save followers the mental effort of devising new strategies.
Yevgeny Prigozhin was the focal person in the short-lived Wagner Group mutiny against Russian authority. On 23 June 2023, following his directives, Wagner soldiers, who had previously engaged Ukrainian forces, crossed the Russian border to enter Rostov-on-Don – the site of the Southern Russian Military District headquarters. On 24 June, after successful encounters with Russian forces, they approached Moscow. Perhaps fearing civil war, Prigozhin ordered his troops to turn around. As Wagner’s focal person, Prigozhin not only resolved a series of strategic quandaries in the unpredictable environment of armed conflict, he also shaped the troops’ understandings of conflict. He blamed the Russian military establishment for failure in Ukraine’s Donbas region and shifted the rules of the Wagner-Russia conflict game (powers 3 and 2). These activities and further directives fostered subsequent power1 encounters with Russian soldiers. Appendix 2 offers a pertinent signaling game.
3.2.2 Leaders and Power
Within these dynamics, power’s sources, instruments, manifestations, domains, and formats shape leader influence on conflict arenas and outcomes. Table 3 summarizes.

Legend: L = leader; ENV = social & physical environment; PSR = point-source resources
a See Section 2 for details on power.
Table 3Long description
Sources:
Position: Informal (village chief); Formal (legislator); Local and external network connections.
Resources: L’s wealth, information, land, PSR.
Org. CAPs: Cohesion of L’s follower groups/orgs.
Instruments:
Directives with clear or implied sanctions.
Manipulative communication: Stories that misinform followers or adversaries.
Manifestations:
De facto: L leads coalitions, protests, armed conflicts, etc.
De jure: L uses position to issue directives, achieve compliance, shape institutional formation and operation.
Domains:
P1: L’s directives convey understood sanctions (bribes, punishments).
P2: directives alter rules via new threats/promises; Barring/expanding access to arenas.
P3: L’s narratives frame issues, perceptions of ENV and players to alter understandings of conflict.
Formats:
Format 1: L threatens to block a party’s exchanges with others.
Format 2: L openly recruits 3rd parties to reward or punish others (e.g., security forces).
Format 3: L receives benefits from patrons or clients in exchange for support in disputes.
Format 4: L Creates/enhances separation or conflict among rival groups.
Format5: L openly arbitrates disputes, negotiates, directs followers to exchanges.
Format 6: The presence of marginal populations strengthens L’s position or legitimacy.
Format 7: L’s position facilitates control over access to exchanges or political arenas in a manner that reduces others’ choices.
Legend: L = leader; ENV = social & physical environment; PSR = point-source resources.
Again, the Wagner mutiny illustrates. Prigozhin utilized power’s domains. With power3, his actions and narratives signaled that no Wagner soldier should ever challenge him or a superior officer. Rules of combat followed (power2) and then armed engagement (power1). Regarding triadic formats, Prigozhin used his troops to attack Russian soldiers (F2). Before the mutiny, he sought rewards from Putin for supporting the Ukraine war (F3). During the mutiny, he sowed division among Russian soldiers and the public (F4). He likely benefited from the presence of shocked local citizens (F6). He had previously screened entry into the Wagner group (F7) and likely ostracized the excluded or disloyal (F1). Moreover, when Prigozhin ordered retreat, he responded to (the self-serving) mediation by Belarusian president Alexander Lukashenko (F5).
On a grander scale, powerful charismatic leaders invoke, interpret, and occasionally create paradigmatic ideologies, as they mix powers 2 and 3 to advance their goals. For example, as he rose to power in 1920s Italy, Benito Mussolini’s political narratives framed Italian patriotism in terms of an existential conflict with foreigners, domestic leftists, and cultural degenerates. The narratives called on Mussolini’s leadership, buttressed by citizen obedience and persecution of “enemies”, to “purify” the nation. Other “strongmen”, including Spain’s Francisco Franco, Libya’s Muammar Gaddafi, Zaire’s Mobutu Sese Seko, and Chile’s Augusto Pinochet, have used similar scripts (Ben-Ghiat, Reference Ben-Ghiat2020).
Leader-follower dynamics interact and often overlap with brokerage.
3.3 Brokers
Brokers work behind the scenes.Footnote 35 They are facilitators, mediators, guides, negotiators, and representatives, operating with some autonomy. They are “network specialists” who inhabit or work across gaps and overlapping layers of geography, sovereignty, social practice, and systems of knowledge. Their motivations range from enabler to parasite (Goodhand and Walton, 2022).
Brokers deal in power, resources, and ideas. They assemble relationships and exchanges. They reach across political, economic, and social barriers between competing interests, individuals, and groups, with contrasting perspectives, logics, discourses, and ideologies – and differential access to power. They interpret and translate. They finesse deals. They become social lubricants.
Mixing elements of patron-client and representative-constituency relationships, and operating at micro (local), meso (regional), and/or macro (center-periphery) levels, brokers act as buffers. They simultaneously create connections between distinct social domains and profit from maintaining their separation (Randeraad, Reference Randeraad and Randeraad1998; James, Reference James2011). They “transmit, direct, filter, receive, code, decode, and interpret messages” (Meehan and Plonski, Reference Meehan and Plonski2017, citing Boissevain, Reference Boissevain1965, 549). They render peripheral areas “legible” to the center and vice versa. This ability to straddle knowledge systems and social patterns allows brokers to serve as conduits and gatekeepers to services, land, finance, markets, legal systems, bureaucracies, businesses, NGOs, levels of governments, and external powers. Brokers are “defined by boundaries and flows of power they mediate” (Meehan and Plonski, Reference Meehan and Plonski2017, 2). Ultimately, they influence how power is mobilized and disrupted.
Brokers may be community leaders, bureaucrats, mid-level politicians, businesspeople, attorneys, or religious figures. Notable brokerage sites include borderlands, margins of the state, semi-autonomous areas; areas of market expansion, rapid technological change, or displacement – areas of social transition.
For example, the Mexican Revolution (La Guerra Civil Mexicana, 1910–1920) destroyed the prior hacienda system of land ownership and debt-bondage, creating new relationships between shifting local communities and the incipient center of power managed by El Partido Revolucionario Institutional (the PRI). Operating as a political holding company, the PRI constructed channels for communication and mobility between dispersed communities and the center. Local brokers, operating at community margins, could “gain control of the local termini of these channels” (Wolf, Reference Wolf1956, 1071). They helped poor, non-Spanish-speaking residents navigate the shifting details of PRI land reform policies by connecting locals with national operatives. They gained power and recognition through “manipulation of social ties and improvisation upon them,” accounting for both community and national expectations (Wolf, Reference Wolf1956).
Brokers manage contestation rather than resolve it. (Wolf, Reference Wolf1956; Stovel and Shaw, Reference Stovel and Shaw2012; Goodhand and Walton, 2022).Footnote 36 Following South Africa’s 1994 transition to democracy, the government initiated an evolving land reform program that responded to conflicting pressure for equity, black economic empowerment, and market enterprise. To navigate this terrain, rural brokers developed a “repertoire in the contested space between … increasingly divergent models or ideologies of property ownership.” They strived to balance conflicting central pressures with the local authority of traditional patriarchs from both the Ndebele and Pedi ethnic groups (James, Reference James2011, 327).
3.3.1 The Supply and Demand for Brokerage
How does one become a broker? Brokerage emerges from both supply-side positions and demand-side impetus. I begin with supply.Footnote 37
Brokerage relies on network positions: interfaces of power, resources, exchange, and communication between geographical, economic, political, social, conceptual, and ideological realms. A “structural relation linked to longer-term processes of state formation, state crises, market expansion and violent conflict” conditions broker agency (Goodhand and Walton, 2022, 2235). The functionality of and access to such positions depend on the boundaries spanned, norms, broker competition, and the type of connection.
Three types of network connections apply:
1. Embeddedness in a peripheral community. Brokers occupy local positions and corresponding means of communication and coercion. Their influence flows from managing connections with external businesses and central officials, who offer benefits in return for resource access or political support. For example, village chiefs or local magistrates facilitate exchanges with central officials and businesses. To survive, embedded brokers must balance local acceptability with their value to external authorities.
2. Channels to external actors. Brokers are “implanted in the margins” to work on behalf of external authorities (Meehan and Plonski, 39). Their influence flows from external support via coercive power, resource access, and service provision. They craft patronage relationships. In Karachi, revenue officials negotiate bribes with local land agents. To survive, implanted brokers must maintain local connections. Their capabilities ebb and flow with changes in state power, shifting boundaries, market relations, and wars.
3. Liaison positions. Brokers occupy social positions that bridge center and periphery. Their influence flows from straddling relationships and facilitating transactions and mobility. Examples include “middle minorities,” as in Chinese traders who served as intermediaries between Dutch or Japanese colonialists and Southeast Asian populations. Broker capabilities ebb and flow with shifting external and local market and political conditions.
Two sources of demand for brokers interact with their network positions and influence their propensities to impose, resist, or negotiate change:
1. Invited brokerage: external demand
External actors seek brokers to manage servicing clients, build electoral support, maintain (or undermine) boundaries, and contain or exacerbate conflict. Combining elements of centralism and regionalism and operating within poorly delineated policy arrangements, brokers extend patronage. They forge connections; they incorporate elites into resource-sharing pacts (Goodhand and Walton, 2022). Patron, broker, and client interests tend to coalesce around perpetuating such arrangements – extending central authority.
Between 1300 and the 19th century, the Ottoman Empire utilized local notables for delivering and transmitting directives to local populations and authorities. Such arrangements enhanced the empire’s stability. “Divide and rule, brokerage, segmentation, and integration become the basic structural components of empire.” Barkley (Reference Barkley2008, 10).
2. Representative brokerage: local demand
Marginal local populations seek access to services, markets, and social or political arenas. Brokers facilitate resident activity and negotiate on their behalf. They assemble chains of exchange, memberships, and organizational hierarchy. Local parties evaluate brokers, with attention to social categories (ethnicity), external and local connections, capabilities (education, technical and organizational skills), and efficacy at tasks such as distributing services.
Residents of Indian slums played a “meaningful role in selecting the brokers that staff electoral machines,” with attention to qualifications and ethnic-political motives (Auerbach and Thachil, Reference Auerbach and Thachil2018, 775).
Although representative brokerage gives voice to clients, it remains vulnerable to external influence.
Moreover, unstable authority blurs distinctions between invited and representative broker demand. After the 1997 Asian financial crisis, government and migrant groups both solicited brokers to navigate transregional and transnational migration (Lindquist et al., Reference Lindquist, Xiang and Yeoh2012).
The various interacting sources of supply and demand for brokerage typically generate unstable relationships.
Brokers face recurring instability. Since their raison d’être arises from shifting tensions in murky environments, with fluid, incompatible demands, brokers struggle to maintain their positions. They must preserve the ability to span gaps between regions and constituencies, with disparate interests and understandings. They must balance external desires to manage, destabilize, or control peripheries with local hopes for representation. They must finesse these tensions, lest others take their place. Even when brokers deliver local opportunity and benefits, they often arouse resentment from perceptions of cooptation or profiteering – along with reprisal from authorities.
In Karachi, land brokers who negotiate service access for slum residents occupy an “apex of competing and contradictory demands” from denizens and rent-seekers, including tax collectors. Illegal arrangements rely on bribery. Resentment follows, but the community needs brokers’ expertise. (Anwar, Reference Anwar2013, 35).
Brokered arrangements thus become “Faustian bargains” wherein “Janus-faced” brokers – juggling inconsistent requests with disjointed logics – offer different measures and justifications to different groups (Koster and van Leynseele, Reference Kosters and Leynseele2018). “Inevitably, the combining of such unlike attributes in the person of the broker presents a figure of moral uncertainty” (James, Reference James2011, 319). Indeed, brokerage yields temporary “fixes,” analogous to drug addiction (Meehan and Plonski, Reference Meehan and Plonski2017).
3.3.2 Impacts of Brokerage
To what degree does brokerage benefit clients? To what degree does it preserve extant structures and unequal distributions? Does brokerage maintain boundaries? Does it mitigate or exacerbate conflict?
On the one hand, brokerage extends services to marginal populations and creates avenues for communication. Brokers resolve local CAPs of mobilization and achieving access to political, social, and economic arenas. They offer “the principal organized voice for the marginalized in their localities” (Goodhand and Walton, 2022, 10).
On the other hand, brokerage often disempowers periphery groups, reproducing dependency. It renders peripheries “legible” to the center. Short-term gains to clients entrench patterns of patron authority, solidifying, often informal, hierarchies, as disjointed interests coalesce around perpetuating such relationships. Both invited and representative brokerage undermine local organizational potential by splintering groups and compromising the legitimacy of coopted leaders. Brokerage thus extends tentative central authority into peripheral regions. By precluding organized resistance, it offers weak states pathways to minimal compliance and order. Lacking capacities to directly intervene, authorities delegate meddling to “ethnic frameworks” via locally embedded or centrally connected brokers. Such brokerage thus facilitates exclusionary quasi-stabilization in marginal areas (James, Reference James2011; Meehan and Plonski, Reference Meehan and Plonski2017).
South Africa’s post-1994 land reform initiatives increasingly utilized market mechanisms. Rather than confronting risky CAPs of creating organizations, rural residents relied on brokers to navigate the shifting complexities. Residents “abdicated their potentially open access to the state and/or major markets in order to gain mediated access.” (James, Reference James2011, 319, citing Eisenstade and Roniger, Reference Eisenstadt and Roniger1980). Likewise, in Karachi, despite efforts to negotiate on behalf of poor residents, brokerage has facilitated tenant and squatter evictions by simplifying land acquisition for politicians and allies. Nevertheless, ensuing uncertainties reinforce resident demand for brokerage. Land masters “denote an ambiguous political agency.” Such contested sovereignty becomes a form of governance. Authorities tolerate illicit broker activity to manage land settlement (Anwar, Reference Anwar2013, 11).
Similarly, for China, transport intermediaries, as “princely peddlers,” have become an integral part of migration governance. Authorities utilize chains of agents to “transform unpredictable individual mobility into legible, aggregate flows, and to hold agents as scapegoats if needed.” Brokers occupy a middle ground “where legibility and legality are produced and where regulation as social interactions is actually exercised” (Lindquist et al., Reference Lindquist, Xiang and Yeoh2012, 51; 68).
3.4 Brokerage, Agency, and Power
Brokerage is thus a reflection of, and a dynamic force shaping the mechanisms through which power is made mobile and space is organized.
Ultimately, “Brokers are not only products, but also producers, of the kind of society in which they re-emerge” (James, Reference James2011, 319). In Karachi, broker–landowner–government–NGO interactions create “new urban forms, orderings of property and citizenship arrangements” (Anwar, Reference Anwar2013, 14). As myriad patrons, clients, and intermediaries demand, respond to, and exercise brokerage, they exercise agency within and across shifting constellations of center–periphery relationships structured by intermingling clusters of informal and formal institutions. Brokers assemble, bridge, or interfere with overlapping strata of local and external gatherings, communities, businesses, coalitions, organizations, and agencies. As it renders margins “legible” to external actors, brokerage escalates or deescalates violence, extends or contracts contentious boundaries, and strengthens or undermines state power. Whereas it rarely induces structural change, brokerage occasionally stabilizes partially inclusive center-periphery relationships in manners that ameliorate or exacerbate developmental dilemmas. On a grander scale, brokerage forges, sustains, and destabilizes political settlements. Power infuses such interactions.
Table 4 summarizes how the sources, instruments, manifestations, domains, and seven triadic formats of power underlie brokerage.

Table 4Long description
Sources:
Network Position: Locally Embedded or Connected to Center.
Resources: L’s wealth, information, point-source resources.
Resolution of Org. CAPs: Local groups, Connections, Reach of centre.
Instruments:
Direct or threatened sanctions re assembling or deconstructing relationships.
Manipulative narratives, frames, understandings of social relations.
Manifestations:
De facto: Fixes.
De jure: emerging, persisting, or decaying intuitions as outcomes of assemblage.
Domains:
P1: arranging understood activity.
P2: assembled connections, patterns, rules.
P3: facilitating altered understandings & preferences re interests & conflict.
Triadic Formats:
Format 1: Orchestrating threats to cut off a party’s connections, arrangements, exchanges with others.
Format 2: Arranging third-party rewards & punishments.
Format 3: Receiving benefits from patrons or clients in return for brokerage.
Format 4: Arranging/maintaining separations between local group, periphery from center, or national from international actors.
Format5: Arbitrating disputes; arranging negotiations, exchanges.
Format 6: The presence of marginal populations generates demand for brokerage.
Format 7: Limiting access to desirable arenas, conferring or withholding social status-thereby reducing client or customer options.
A few highlights and additional details. Broker power flows from access to resources (wealth, information, minerals), network positions, and their ability to resolve organizational CAPs for various constituencies. Power facilitates arranging and mediating patron–client, client–client, and patron–patron relationships, sometimes with reinforcing or undermining influence. When they empower disparate local groups by resolving CAPs of mobilization, brokers may also resolve the center’s CAPs of extending authority – by maintaining inter-group divisions.
The often-subtle instruments of broker power include implied rewards and punishments related to assembling, disassembling, enhancing, or undermining relationships, exchanges, and manipulative narratives. Manifestations: temporary brokerage “fixes” exhibit de facto power. Longer-term impacts on the strength and sustainability of formal institutions confer de jure power.
Brokers utilize power’s three domains. Organizing a militia assault constitutes power1. Powers 2 and 3 operate when brokerage uncovers or constructs previously unseen sanctions; it may bias information, communication, and understandings about the behavior and proclivities of others. Broker power2 includes facilitating new threats, altering agendas, and constructing barriers to access. Expectations change accordingly. Broker power3 emerges from assembling narratives that frame interpretations of social environments, including normative prescriptions, towards or away from local, regional, national, or international conflict. Such framing may promote stereotypes of other groups (dishonest, lazy). Broker activity can generate issues of contention or alter understandings of the “sides” in disputes, implied dangers, who to blame, and so forth.
In such endeavors, brokers utilize power’s seven triadic formats. As they assemble, dismantle, or meddle in relationships and transactions, they ostracize enemies (F1) and recruit others to perform the “dirty work” of punishing undesirables (F2). They profit from taking sides in disputes (F3). They sow and maintain division among clients and between patrons and clients (F4). They mediate (F5). They profit from the presence of marginal parties (F6). As gatekeepers (F7), brokers limit entry into desirable economic, political, and social arenas – truncating choices for other participants, customers, and clients.
Broker power thereby shapes micro, meso, and macro institutional evolution. In Southeast Asia, “… the infrastructure of migration is by no means autonomous but is rather structured according to the uneven political, economic, and social systems that it traverses, thus often disturbing any easy distinctions between state and private actors. Brokers are located at the intersections of these actors and systems” (Lindquist, Reference Lindquist, Xiang and Yeoh2012, 319).
Macro-level impacts – especially in regions with contested rules and boundaries – follow from broker influence on bargaining processes and distributions of benefits that underlie political settlements (Goodhand and Walton, 2022). Such influence is often most pronounced within less cohesive, multipolar political settlements and during transitions between settlements. The punctuation of a prior social equilibrium invites brokerage.
Because brokers invest resources into these endeavors. They operate as institutional entrepreneurs – Section 4’s topic.
4 Institutional Entrepreneurs
Institutional entrepreneurs “seek ways to do things which until now have been impossible. They cast around for elements of institutions that they could recombine in unusual ways at opportune moments in order to produce change”.
Opposing claims to resources constitute the linchpin for the emergence of ethnocentrism or nationalistic sentiments about one’s group. The group – ranging in scale from family to tribe to clan – develops a sense of kinship, fictive or otherwise, driven by the extent to which it is in competition with other groups over relative status.
Developmental dilemmas emerge from two interdependent realms of contestation: political-economic interests as they relate to exchange and authority; and social norms as they relate to social identities. Interactions in both realms invite and respond to conflicts over resources, position, political recognition, and symbols.
Building on Section 2’s systematic approach to power and Section 3’s discussion of leadership, following, and brokerage, this section considers a fourth, hybrid type of agency: institutional entrepreneurship. Section 1 discusses the basic concept. Section 2 discusses political-economic entrepreneurship, noting influences on conceptions of interests, positions of influence, exchanges, access, and participation. Section 3 discusses normative-identity entrepreneurship, noting influences in three areas: 1) the scope, intent, and strength of existing social norms; 2) the evolution of norms; 3) individual and group social identities. Norms and identities underlie understandings of social environments and, by extension, exercising agency. Section 4 contrasts multifaceted pluralistic social identities with narrow singular identities bound to ethnicity, race, and/or religion. Identity singularity fosters developmental dilemmas of social cleavage and inter-group conflict – such as the discordant legacy of the 1947 partition of India and Pakistan.
4.1 The Concept of Institutional Entrepreneurship
Business entrepreneurs invest money into developing new products and technologies – for profit. Institutional entrepreneurs (IEs) invest economic and political resources into reconfiguring informal and formal institutions, in pursuit of shifting political, economic, and social goals (DiMaggio, Reference DiMaggio and Zucker1988; Crouch, Reference Crouch2005; Pachero et al., Reference Pacheo, York, Dean and Sarasvathy2010; Battilana et al., Reference Battilana, Leca and Boxenbaum2014; Grillitsch and Sotaruta, Reference Grillitich and Sotaratua2020). They initiate and implement institutional change. Recall from Section 2: institutions are shared mental models that shape motivation, information flows, and cognitive framing of social environments. Accordingly, IEs arrange rewards and punishments, disperse and withhold information, and shape common understandings of pertinent social categories and relationships.
IEs are agents of collective action who discover, evaluate, and exploit opportunity – directly as leaders, or behind the scenes as brokers. They perceive openings, often problems with status quo arrangements. They possess organizational and communication skills. They solicit, influence, and arrange followers, including notable people, enforcers, organizations, and groups.
Leaders lobby, initiate procedural challenges, recruit oppositional coalitions, and organize armed groups. They orchestrate or disrupt procedures, rules, and platforms, as well as coalitions and alliances. They negotiate arrangements among competing parties. They bring together visible actors, who then influence their own followers, perhaps by forming political parties or militias. They block access to arenas and processes. They break barriers, violate norms, evade laws, and create avenues for response.
IEs also shape beliefs that underlie action and reaction. They broadcast shared mental models, via narratives and symbolic actions that frame or reframe common understandings of problems, procedures, and opportunities. They motivate and construct pathways for institutional change. They create legitimacy for new relationships or practices and undermine established social patterns. They reinterpret norms. They proselytize behavioral scripts that sometimes congeal into new norms. And they shape social identities, which incorporate, shape, and respond to norms. In so doing, they influence the salience of singular vis-à-vis plural identities, with calls to exclusionary ethnic unity or inter-ethnic cooperation. They enhance or diminish social cleavages, conflict, and social dilemmas.
IEs operate across scales, ranging from micro-level individual and intra-group interactions to regional policy domains and macro-level regimes and political settlements.
IE activity follows an evolutionary logic. IEs invest resources into discovering workable narratives and practices that operate as memes. A meme is a “combination of cues, narratives, symbols, or indeed any choice of communication” meant to alter political-economic practice, understandings, and social identities (Ash et al., Reference Ash and Rodrik2024, 4). Meme propagation follows principles of reproductive selection (Dawkins, Reference Dawkins1976).Footnote 38 People tend to adopt ostensibly successful ideas and actions; they eschew unsuccessful ones. Commonly adopted memes shape shared social understandings as well as social structures – configurations of roles, rules, and procedures wherein IEs, collaborators, and opponents exercise power and other forms of strategic agency. Who decides? What can they do? What are the issues of conflict?
These evolutionary dynamics mix four overlapping techniques (Pacheco et al., Reference Pacheo, York, Dean and Sarasvathy2010; Sarasvathy, Reference Sarasvathy2001, Reference Sarasvathy2008; Lévi-Strauss, Reference Levi-Strauss1966; Gould and Vrba, Reference Gould and Vrba1982; Mokyr, Reference Mokyr and Ziman2000; Gould, Reference Gould2002):
1. Institutional adaptation: rearranging patterns and procedures of coordination in response to changing circumstances. Section 3’s discussion of the Wagner group mutiny illustrates Prigozhin’s adaptive, yet ultimately unsuccessful, efforts at institutional entrepreneurship.
2. Bricolage: mixing or reassembling institutional patterns, relationships, and understandings – such as how norms of “fairness” relate to laws, regulations, and routine interactions within agencies, businesses, and constituencies (Cleaver, Reference Cleaver2002). Ottoman sultan Mehmed II (1451–1481) restructured the empire’s hierarchy and center-periphery relationships by incorporating Byzantine elites into ruling circles – rather than treating them as enemies (Barkley, Reference Barkley2008).
3. Exaptation: coopting the function of an existing technology or procedure away from its initial intent or unintended operation or role: “ … a technique that was originally selected for one trait owes its latter success and survival to another trait which it happens to possess” (Mokyr, Reference Mokyr and Ziman2000, 87; Dew et al., Reference Dew, Sarasvathy and Venkataraman2004). South Africa’s post-1994 land reform was meant to spread wealth to black constituencies and promote market mechanisms. Yet, IE brokers incorporated traditional elites, thereby extending the reach of ethnic hierarchies (James, Reference James2011).Footnote 39
4. Effectuation: trial-and-error utilization of pre-committed partners, recruits, and available means to address evolving goals – aiming to do so with affordable losses (Sarasvathy, Reference Sarasvathy2001). Whereas traditional strategic logic posits a priori goals and selects means according to expected net benefits, effectuation entails on-the-spot adjustments of goals and procedures in reaction to shifting uncertain contexts. Prigozhin utilized the given means of his pre-committed troops and changed tactics with circumstance. Reversing the Wagner Group’s prior support of Putin’s “special operation,” he redirected its troops and arms against Russian army outposts. Responding to the increasing risks during their subsequent march to Moscow, he ordered a turnaround.
Accordingly, IEs “recombine elements, even fragments, of various governance forms that they find available, in an attempt to increase the range of capacities available to actors within fields of interest to them … They might carry out costed searches into alternative paths… [or] transfer experience from different action spaces; or from other agents … [They update] behaviour in order to respond to environmental path dependences.” (Crouch, Reference Crouch2005, 22, 24, 86).
How do agents become successful IEs? Investments must reap returns. Prospects for success depend on projecting a vision for change and mobilizing sufficient support. Effective IE visions offer shared mental models that articulate the following elements (Battilana et al., Reference Battilana, Leca and Boxenbaum2014):
Problems with status-quo arrangements, such as unfairness, exclusion, waste, corruption, and threats to group identity or survival
A conception of preferred arrangements or a path to them
A rationale that can motivate the effort of effecting change, such as material gain, better governance, or compatibility with prevalent norms or social identities.
A functional rationale for change must somehow coincide with perceived interests and notions of propriety or fairness and social identities of potential supporters. Prospects for success thus depend on the legitimacy of proposals and involved parties. Section 3’s principles of leadership, following, and brokerage apply. Prototypical IE leaders, who share an identity with constituencies, face fewer barriers to recruiting supporters (followers) than non-prototypical leaders. IE brokers, who rely on recruiting others and arranging pathways, must still pay attention to the perceived legitimacy of recruited spokespeople and arranged procedures. Additionally, IE brokers utilize their network positions – local embeddedness, external connections, and/or liaison status – as they address demand for their services arising from external invitation, local quests for representation, or both.Footnote 40
IE success also depends on meso-level field conditions, including spatial distributions of knowledge and services within relevant policy domains. These conditions shape opportunity sets, understandings, and relationships among location-based constituents and opponents (Battilana et al., Reference Battilana, Leca and Boxenbaum2014; Grillitsch and Sotarauta, Reference Grillitich and Sotaratua2020).Footnote 41
At both meso- and macro-levels, incongruity between informal and formal institutions marks a failure of formal institutions to fit social equilibria. IEs notice. Opportunity follows. At macro levels, IEs may broadcast or reinterpret ideologies as tools for motivating collective action and forging coalitions. They may influence the emergence or longevity of regimes and political settlements. Incoherent, multipolar political settlements – settlements that suffer from unresolved CAPs of allocating authority (see Appendix 1) – are particularly vulnerable to IE influence. Likewise, the unraveling of a political settlement – perhaps following conflict over social identities or resource access – opens multiple opportunities for reconfiguring political-economic rules and arenas.
All such activities rely on IE access to sources of power – resources, institutional positions, and abilities to resolve organizational CAPs.Footnote 42 They employ power’s three domains and seven triadic formats. They combine power2 influence on rules and expectations with power3 influence on understandings of conflict. Such exercises configure arenas for direct, often confrontational exercises of power1 – often with recruited supporters or enforcers.
These activities operate in two overlapping realms of influence: political-economic entrepreneurship and normative-identity entrepreneurship.
4.2 Political-Economic Entrepreneurship
Political-economic entrepreneurship operates in two basic interacting fashions:
1. Direct influence on interests: Altering political-economic incentives by reconfiguring rules and associated expectations.
2. Ideational influence: Reconfiguring understandings and perceptions of rules and interests.
In economic arenas, direct influence operates on formal and informal exchange mechanisms, including types of markets, rules of entry and exit, contracting practices, enforcement procedures, and definitions of property rights. In the 1990s, small farmers in Peru’s coastal agroindustrial region, Chincha, sold cotton without contracts to ginners who processed and sold it to textile companies. In contrast, large farmers sold directly to textile firms, using ginners only for processing. Following a decline in profitability, large farmers abandoned cotton to grow asparagus. One large farmer, however, as an IE, created a company that offered small farmers share-tenancy contracts and provided management and sales services for 25 percent of the profit. Small farmers became residual claimants to returns of their labor. Moreover, they contracted with ginners for processing and sold directly to textile firms. These innovative arrangements restructured local exchange relations (Escobal et al., Reference Escobal, Agreda and Reardon2000).
Property rights and enforcement mechanisms respond to political influence: who gets what, when, and how? (Laswell, Reference Laswell1936). Institutional economic entrepreneurship thus invokes politics.
IE direct political influence focuses on reallocating authority. Operating on the supply-side of politics, IEs invest resources into creating, altering, or replacing decision rules, rights, positions, and processes, related to governance – that is, the combined influence of governmental and non-governmental, official and unofficial parties on the allocation of authority and policymaking. IEs shift the bases of support and legitimacy of rule-making procedures, policies, and political figures. They are modern “princes” who utilize power strategically. They are resourceful agents who utilize cunning to achieve political goals (Dahl, Reference Dahl1961).
During the 1998–2003 rebellion against the DRC Kabila regime, entrepreneurial rebels established markets for protecting transnational traders on the Congo-Uganda border. These new institutions facilitated sharing the spoils of cross-border trade: “the gradual reinterpretation of existing regulatory frameworks – as well as the structure of social relations that underpinned them – fostered a transformation of the local institutional framework that defined and directed local political action” (Reymakers, Reference Raeymakers2010, 564).
Exercises of powers 1 and 2 impact interests directly. IEs alter incentives, expected reactions, and strategic calculations. IEs may bribe or lobby officials – power1. Utilizing power2, they influence who attends meetings, who speaks, who sets agendas, who competes for influential positions, and who votes. They threaten punishment for attending demonstrations, offering dissenting opinions in print or at meetings, or for testifying in court. They assemble coalitions.
Ideational influence utilizes power3. To reconfigure political-economic understandings, IEs invest resources into discovering and utilizing narratives, symbols, and actions that reorder assessments of environments, interests, allies, enemies, opportunities, and issues of conflict, such as “proper” ownership and entitlement they invoke cognitive shortcuts and biases to privilege their ideas in political arenas, often targeting subgroups. In societies with weak institutions and abundant point-source resources – societies vulnerable to a resource curse – IE narratives may rationalize privileged elite access and dominance of politics with stories of heritage and prosperity.
Ash, Mukand, and Rodrik (Reference Ash and Rodrik2024) elaborate on ideational entrepreneurship, noting that it links political-economic and normative-identity entrepreneurship. They posit two ideational realms of influence:
1. Worldview politics addresses understandings of political-economic contexts, processes, potential changes, and associated interests. For example, a supply-side worldview opines that government regulation and taxation impede the natural productivity of free markets. Policies that benefit the wealthy encourage private investment with “trickle down” gains to poorer individuals. More generally, ideational political memes bias signals received by private parties by introducing noise and by blocking “information received about the state of the world” (Ash et al., Reference Ash and Rodrik2024, 48). Propaganda serves this purpose.
When worldview politics militates against ideas of class conflict, it prepares the groundwork for the second ideational realm:
2. Identity politics addresses understandings of group membership, loyalty, and normative behaviour. It alters conceptions of social identity.Footnote 43
In both of these realms, areas of influence range from small-group ideas about production, exchange, value, politics, propriety, fairness, and identity to paradigmatic macro ideologies. Identity politics raises the next topic: normative-identity entrepreneurship.
4.3 Normative-Identity Entrepreneurship
Social norms and social identities coevolve with mutual interactive impact. Both become shared mental models that frame understandings of social contexts. I first consider norms.
Social norms are mutually understood, informally derived behavioral prescriptions with ethical content that apply to certain social groupings in specific circumstances. As shared mental models, norms assign social meanings, such as propriety, to specific rules and behaviors, with typically vaguely implied consequences for nonadherence. Norms thus shape the expressive dimension of behavior – that is, the signals conveyed by specific actions in specific contexts.Footnote 44 Normative prescriptions send signals that distinguish “good” from “bad” activity or character. (Appendix 2 develops an applicable Bayesian signaling game.) Norms point to often overlapping and conflicting social roles ascribed to gender, race, caste, ethnicity, class, age, family position, and so forth. Moreover, because understandings of interests rely on social roles and contexts, norms mediate goal-oriented behavior. Normative prescriptions generate justifications for or against certain activities. In some societies, it is not “appropriate” for women to own land.
Ultimately, norms choreograph social activity (Gintis, Reference Gintis2009). In so doing, they utilize three informal mechanisms of coordination and enforcement that hold norms in place (Burke and Young, Reference Burke, Young, Bisin, Benhibib and Jackson2009, 3):
i. Strategic complementarity (pure coordination): Individuals benefit by matching strategies with others, such as arriving at meetings on schedule or driving on the correct side of the road.
ii. Sanctions: Individuals anticipate nonspecific negative sanctions for observed violations or praise for adherence. Such expectations motivate conformity. Some follow norms just to fit in, “falsifying” their preferences (Kuran, Reference Kuran1995).
iii. Internalization: Some adhere to norms out of personal conviction. Violation, even when unobservable, evokes guilt. Internalized norms shape social identities (Section 4.3 elaborates).
Social norms, moreover, influence the viability of formal institutions. Laws that infringe on norms often fail to alter behavior. They prescribe activity that does not correspond to social equilibria. In such cases, laws may operate only as words on paper (Basu, Reference Basu2000).
Multiple avenues for IE influence follow. IEs not only alter common understandings of proper roles for specific groups in specific circumstances – and possible reactions – they also exploit status-quo fragilities by propagating ethical prescriptions that undermine extant procedures, regulations, and laws. When formal institutions lack legitimacy, IEs can utilize disjunctures with prevalent norms to mobilize opposition. They may then address CAPs of reforming or abolishing formal institutions. On a larger scale, IE activity may undermine institutional systems that rely on tentative allegiance purchased via coercion. Highlighting the disjuncture between authority and proclaimed ideology, Vaclav Havel and other leaders of the Civic Forum helped usher in the collapse of communism in the former Czechoslovakia.Footnote 45
Yet, such a resolution often creates new CAPs from ensuing inequities, inefficiencies, externalities, and conflicts. Prospects for inclusive development may improve or diminish.
As they pursue normative entrepreneurship, IEs utilize two broad and related paths of influence: interpreting existing norms and shaping the evolution of norms. For simplicity, I discuss these separately.
4.3.1 Direct Influence on Existing Social Norms
Normative entrepreneurship operates on the social meanings conferred by social norms. As mutually understood behavioral prescriptions with ethical content, social norms issue statements using an institutional syntax (Crawford and Ostrom, Reference Crawford, Ostrom and Ostrom2005). Norms contain the following types of statements:
A = Attributes: the type of individuals to whom a norm applies, such as adult members of a specific ethnic group, women, or contract employees.
C = Conditions: the conditions under which the behavioral prescription applies, such as when addressing an elder or while attending a community meeting.Footnote 46
I = AIM (middle letter), i.e., intent: the prescribed behavior, such as “do not cut in line” or “respect your elders.”
D = Deontic: an ethical “should.” One should contribute to community projects.
Accordingly, IEs can influence the scope, intent, and strength of established norms. Scope refers to the A- and C- statements, which jointly indicate to whom, when, and where a norm applies. The prescription “do not cut in line” does not apply to three-year-olds or when there is no queue. IEs influence common interpretations. Is the cutoff age six, nine, or twelve? IEs also influence a norm’s intent, its prescribed behavior (the I-statement). Does “cutting” include joining a friend in the line? Might interpretations, perhaps subtly, depend on race, ethnicity, gender, or social class? Related IE maneuvers alter the “rules of the game” for joining lines by shaping expectations and anticipated reactions: power2.
More substantively, invoking power3, IEs can affect understandings and preferences related to conflicts over adherence vs. violation. Manipulating I-statements can shift anticipated axes of conflict. Suppose a norm prescribes “do not challenge” a leader’s authority. Does “challenge” mean asking questions or physical confrontation? Such interpretations influence notions of conflict between “loyal” community members and nonconformists or new entrants, such as migrants. Preferences towards association and possible retribution respond accordingly.
IE power3 also affects a norm’s strength: its deontic (D-statement). How bad is a specific violation? Does it “deserve” dirty looks, verbal confrontation, or violence? Does unintended violation count? Furthermore, IEs influence corresponding degrees of norm internalization. Those who value a norm would experience guilt should they violate it for material gain – as well as shame from anticipated reactions of adherents. Additionally, norm internalizers experience anger towards violators, which may motivate retribution.
More formally, equation (4) illustrates the behavioral statement of a given norm Ψ:Footnote 47
(4)
Here, h is an information set: a shared mental model that frames relevant social context in terms of A- and C- statements and N members of the relevant group. These terms jointly specify Ψ’s scope: it applies to certain members of N (via A), under specific circumstances (via C). Reflecting Ψ’s strength, h implies deontic (DN): members of N “should” undertake actions consistent with Ψ’s intent (I), given A and C.
Anticipating such influence, agents adjust their strategies (si) in response to the arguments of (4). More precisely:
(5)
Agent i’s strategy (si) depends on the following terms: group size (N); others’ strategies (s-i); the group proportion of adherents (ηΨ), which responds to (average) group internalization (ιn); and expected consequences. The consequences of adherence depend on three factors: (i) social approval from adherence (β), which depends on group adherence (β(ηΨ(ιn)); (ii) individual internalization (ιi); and (iii) i’s anger at violators, which depends on internalization and the group proportion who violate Ψ: (ξi(ιi, (1- ηΨ)). Consequences of violation include i’s guilt, which depends on i’s internalization g(ιi); anger from adherents (ξη), which depends on (average) group internalization (ξη(ιn)); and shame (ς,) which depends on ιi and ηΨ (ς(ιi,ηΨ(ιn)). Appendix 3 offers a more detailed model.
Now consider the probability that agent i adheres to the norm Ψ (ρAΨ i). The following relations apply:
a. Increases in ηΨ, ιi, ιn, g, β, ς, and ξη increase ρAi, (∂ρAi/∂(·) > 0)
b. Increases in N and ξi reduce ρAi, (∂ρAi/∂(·) < 0).Footnote 48
Note that internalization levels (ιn and ιi) generate compounded impact, since g, β, ξ, and ς respond positively to internalization.
An application: In South Sudan, Nuer prophets have “defined the moral boundaries” of acceptable violence, thereby conferring and withdrawing legitimacy to political leaders (Hutchinson and Pendle, 2015). In terms of equation (4), information set h represents the shared understandings the prophets convey. “Boundaries” appear in A- and C- statements that specify to whom and when the I-statement about using violence applies. The “moral” component of observing boundaries – the D-statement – affects internalization, along with ensuing guilt and expectations regarding praise for adherence as well as guilt, anger, and shame for violation (ιi, ιn, β, g, ξ, and ς in (5)). The prophets’ impact on political legitimacy (their combined power 2 and 3) emerges from and reflects common acceptance and internalization of their normative prescriptions – arising, from their moral leadership.
Now consider an IE’s problem of attracting adherence to a tentatively acceptable norm (Ψb). A relabeled Figure 4 (from Section 3) with logic from (4) and (5) can illustrate. Let curves O(Ψ) and D(Ψ) now represent adhere (follow), F(Ψ) and violate, V(Ψ) (see Appendix 4). The curves now depict the influence of proportional adherence (ηΨ) on a marginal player’s payoff (ωi) from each of these two strategies. Abstracting from unequal power relationships and agent heterogeneity, assume all individuals have equal influence on ηΨ and have homogeneous preferences over strategies F and V. The following comparative statics apply:
Increases in β and reductions in ξi shift F(Ψ) upward, moving the tipping point ηΨ* left, closer to the origin: ∂ηΨ*/∂β < 0; ∂ηΨ*/∂ξi > 0.
Increases in g, ξn, and ς shift V(Ψ) downward, moving ηΨ* left: ∂ηΨ*/∂(·) < 0.
Increases in ιi and ιn augment terms β, g, ξ, and/or ς: (∂(·)/∂(ι) > 0). F(Ψ) shifts upward, V(ηΨ) downward; ηΨ* moves left: ∂ηΨ*/∂((·)) < 0).
Increases in ιn increase ηΨ, ceteris paribus (∂(ηΨ)/∂(ιn) > 0). F(Ψ) rotates upward, V(Ψ) downward; ηΨ* moves left: ∂ηΨ*/∂(ιn) < 0).
Assuming available data, testable hypotheses on each of these partial derivatives can follow.
In these cases, as ηΨ* moves closer to the origin, the critical mass of adherents needed to incentivize conformist following decreases – simplifying the IE’s CAP of inducing broad acceptance of Ψb. IEs thus influence normative social meanings, expected material and social payoffs, and strategic responses. Strategies F and V display expressive behavior by signaling attitudes that may provoke responses.
Again, IEs exercise power2 to alter scope and intent (A-, C-, I-) statements and power3 regarding internalization and associated understandings of the axes, degrees, and consequences of normative conflict (I- and D- statements). They reinterpret boundaries between permitted and proscribed behavior and the ethical severity of violation.
More broadly, such IE-follower interactions shape the often discordant, normative interpretations of social roles ascribed to gender, ethnicity, race, religion, political orientation, nation, heritage, and region.Footnote 49 IEs may also alter interpretations of the normative visions conveyed by prevalent ideologies.Footnote 50 The spread of Hindu nationalist ideology accompanied Narendra Modi’s ascent to power in India, reshaping its political landscape. Such paradigmatic ideas influence political-economic development.
In these various endeavors, IE normative influence invokes power’s triadic formats. Nonconformists (heretics) may be excluded from political-economic arenas – ostracization (F1). Moral prescriptions can recruit enforcers (F2); help align a small coalition with a larger one that would otherwise lack a majority (F3); divide opponents (F4); mediate internal disputes (F5). The presence of adherents can enhance an IE’s ability to evoke conformity among doubters (F6), and IE normative influence can limit entry to desired arenas (gatekeeping, F7). More broadly, by altering distributions of power, such activity can reinforce or destabilize regimes and political settlements. Revolutionaries propagate oppositional ideologies to recruit followers.
Finally, norm internalization shapes individual and group identities and, by extension, inter-group conflict. Sections 4.3.3 and 4.4 elaborate, but first 4.3.2 addresses normative evolution.
4.3.2 Institutional Entrepreneurs and the Evolution of Norms
Norms evolve. Some emerge, some adjust, some disappear. Equations (4) and (5), with time subscripts, could illustrate their time trajectories. IEs shape such evolutionary paths by altering various social meanings implied by ADIC statements – such as fair, responsible, worthy, loyal, or outcast. Shared interpretations and responses thus coevolve.
New behavioral prescriptions gain traction with sufficient following. With prevalent disregard, extant norms lose influence. Acting as leaders or brokers, IEs provoke and facilitate such responses. The conformity logic of Figure 4 again applies.
IEs can exploit fragilities within institutional configurations – especially arrangements that rely on weakly internalized norms and, often, coercion. IEs publicize hidden discontent. They address CAPs of changing, abolishing, or introducing new norms or formal institutions. In 1917, as he launched the Bolshevik revolution, V.I. Lenin exploited the weakness of the short-lived Menshevik regime, lingering discontent with the prior Tzarist regime, and widespread opposition to Russia’s involvement in the First World War – all of which discredited traditional norms of obedience and patriotism.
Here is a stylized sequence. To create new norms, IEs announce new ADIC prescriptions, claiming that adherence will signal worthy moral character. (Appendix 2’s signaling game can illustrate.) To attract adherents, IE leaders openly display commitment by demonstrating “appropriate” behavior. Brokers prompt notable or influential figures to do the same. Sufficient following transforms previously inert behavioral prescriptions into notions of propriety, with expectations of response.
Newly proposed prescriptions compete with both alternative IE pronouncements and established norms. Potential adherents respond, with attention to the position and legitimacy of signalers – as in Section 3’s prototypical leadership, supply and demand for brokerage, and Figure 4’s dynamics of common adoption.
IEs must therefore assemble rough coalitions of adherents: political exercises. Successful IE narratives can lower the reputational, identity, and material costs of violating current norms – often reducing incentives for preference falsification. When adherence to a new prescription achieves a critical mass, public adherence becomes socially acceptable and expected.Footnote 51 The new ADIC prescription morphs into a new social norm, perhaps prompting a new form of preference falsification and new CAPs.
Overall, IEs can reconfigure common understandings of the scope (A- and C-statements), intent (I-statements), and ethical strength (D-statements) of existing social norms. Over time, they shape the evolution of norms by promoting new ethical prescriptions and discrediting extant ones. The corresponding social meanings of strategies Adhere (F) and Violate (V) respond to conformity pressure, praise for adherence, anger, shame, and guilt for violation, and underlying internalization. In institutional systems wherein weak formal institutions rely on discordant norms, IE activity and response may foster the punctuation of political settlements that underlie social equilibria.
Social identities enter these dynamics.
4.3.3 Cognitive Foundations of Agency: Individual and Group Social IdentitiesFootnote 52
As IEs operate on normative social meanings, they influence individual and group social identities. Individual social identities are mental models that locate individuals in society. They are a form of human capital that offers cognitive foundations for navigating complex social environments. Group social identities are shared mental models that convey common understandings of identifiable groups in society. They spawn intra-group social norms and choreograph activity. Group identities operate as collective assets that transform ascriptive characteristics (e.g., skin phenotype, language, accent) and behaviors into socially constructed categories (race, gender, ethnicity) and social roles. Political-economic influence follows. As they operate on such social meanings, IEs exercise powers 2 and 3.
This section addresses individual and group social identities and relations between them. Section 4.4 follows by discussing singular as opposed to plural social identities, noting relationships to social cleavage and inter-group conflict.
As mental models, individual social identities frame understandings of self in relation to others. They shape perceptions of a person’s relation to social categories, such as race, gender, and ethnicity; behavioral prescriptions, such as “respect your elders”; and causal relations, such as anticipated responses to insults. As such, they establish cognitive foundations for relating goals to action, and thus for agency.
Individual social identities are partially chosen and partially socially imposed. “Individuals construct their own identity, but … [not] as they please; they do not construct it under circumstances chosen by themselves, but under circumstances encountered, given and transmitted from the past” (Darity et al., Reference Darity and Stewart2006, 290). Individuals shape their identities by navigating given social categories, norms, and partially chosen affiliations with groups – often with attention to resource conflict. Although individuals do not choose socially constructed categories and norms, they possess some discretion over interpretations and responses – as in degrees of acceptance or rejection of gendered social roles or devotion to one’s parents’ religion.
Equation (6) illustrates:
(6)
Individual identity (Ii) responds to the following: strategies of self and others (si, S-i); others’ identities (I-i), which respond to their strategies; individual attributes (εk; e.g. skin phenotype; shyness); the strength of affiliations with group J (τJi; let J
{X, Y}, where τJ depends on group identity (IJ); the unequally weighted sum of others’ affiliations (ΣτJ-i(IJ); τ ≥ 0); group social categories (ΩJ), group norms (ΨΩJ); and inter-group resource conflict (ΛXY);Footnote 53
Group social identities, as shared mental models, convey common conceptions of group attributes, roles, and proclivities. They arise from cumulative combinations of individual identity expressions and group affiliations, in which powerful agents and IEs play disproportionate roles.
Equation (7) illustrates.
(7)
Group social identity (IJ) arises from the weighted sum of influence from given social categories (θΩ), which depend on norms and prior strategies of all (Ψ, Skt-1), plus unequal influences from individual strategies, which depend on social identities (ΣSkt(Ikt)).
Individual and group social identities coevolve. Their interactions reflect three key dynamics: identity externalities, group identity affiliations, and inter-group resource conflict. I address these in order.
Identity externalities. People prefer activities that affirm their perceptions of who they are (Akerlof and Kranton, Reference Akerlof and Kranton2000). One person’s activity can influence another’s experience of identity. Actions that match a person’s understanding of appropriate behavior enhance that person’s sense of self. By contrast, identity-challenging activity engenders discomfort – such as that experienced by certain males following the entrance of a female worker on a traditionally all-male construction site. Analogous externalities, with broader impact, may accompany group activities, such as open expressions of lesbian-gay identity. Too often, such externalities evoke perceptions of zero-sum tradeoffs, social cleavage, and inter-group conflict. Fertile terrain for IE intervention.
Group affiliations. Individual associations with groups are partially voluntary and partially socially imposed. In either case, affiliations shape social identities. Relevant groups include religions, ethnic groups, political coalitions, and even sports clubs. Because human satisfaction responds to invidious comparisons (Solnick and Hemenway, Reference Solnick and Hemenway1998; Veblen, Reference Veblen2005), group attachments spawn both within-group solidarity and inter-group conflict.
Within given historical/cultural contexts, the discretionary element of individual attachment to groups, say X or Y, responds to tradeoffs across three factors (Shayo, Reference Shayo2009; Sambanis and Shayo, Reference Sambanis and Shayo2013):
1. A material factor: the X–Y difference in anticipated net material benefits.
2. A cognitive factor: assessment of the social distance between an individual and the perceived prototypical members of X and Y.
3. An affective factor: a comparison of X vs. Y status, reflected in relative resource access.
Appendix 5 offers a model.
Resource conflict. The relative status of groups X and Y – hence their desirability – depends on the between-group distribution of political-economic resources. Pertinent resources include wealth, land, political positions, information, communication platforms, and point-source resources, such as minerals, diamonds, and oil.Footnote 54 Ensuing competition over distribution – often perceived as a zero-sum game – cultivates conflict that shapes social identities. “Categorical identity is deeply embedded in intergroup inequality relationships” (Davis, Reference Davis2015). To enhance group status, members issue threats and seize land or positions – imposing externalities on rivals and enhancing the grip of group loyalty norms.
Returning to coevolution between individual and group social identities, consider the arguments of equations (6) and (7). Social categories (Ω), norms (Ψ), and the weight placed on cultural influence (θ) emerge from historical processes. They are quasi-parameters: exogenous in the short run but endogenous to identity coevolution over longer time horizons. Within social contexts, individual activity responds to identity externalities; material, cognitive, and affective affiliation tradeoffs; and resource conflict.
Jointly, (6) and (7) illustrate the following principles:
Ω, Ψ, and group social identities (IJ) are shared mental models.
Ω, Ψ, and others’ strategies (S-i) represent social influences on individual identity (Ii).
si and S-i, interacting with Ω, Ψ, IJ, and resource conflict (ΛXY), generate identity externalities.
Group affiliations (τJk) combine social influence and individual choice, both of which respond to the other terms.
si reflects individual i’s agency.
ΛXY represents the influence of resource conflict on individual and group social identity.
Herein, the material, cognitive, and affective motives for group affiliation generate the following choice dynamics: Operating within given social constraints and for given perceived social distances and net benefits, individuals prefer affiliation with higher status groups. Given benefits and status, they prefer groups with less social distance from themselves. Given social distance and status, they prefer groups with higher net benefits. These interactions (reflected in equations (6), (7), and Appendix 5) engender a social identity equilibrium – a steady-state profile of behaviors and affiliations that exhibits three principles (Shayo, Reference Shayo2009, 147–152):
i. Individual behavior is consistent with social identity.
ii. Social identities are consistent with the broader social environment.
iii. The social environment is the outcome of combined individual behavior.
Identities are thus endogenous to social relationships. Group comparisons frame individual identity concepts: “people ‘find’ they possess certain social group identities” (Davis, Reference Davis2015).Footnote 55
Hence, on the one hand, individuals construct their identities around affiliations with groups, categories, norms, status, and inter-group conflict.Footnote 56 They assemble identities using “technology from the public stock of pre-existing cultural knowledge and modifications” (Darity and Stewart, Reference Darity and Stewart2006, 291). With limited discretion, they rank desired group affiliations using combined assessments of material, cognitive, and affective group factors. On the other hand, the production and expression of private identities creates identity externalities with public-good characteristics that infuse group identity dynamics. Within groups, positive identity externalities enhance solidarity, as in identity-affirming chants, songs, and hymns within political and religious groups.Footnote 57 Group altruism creates a willingness to sacrifice material payoff for group benefit (Bernard et al., Reference Bernhard, Fehr and Fischbacher2006). Exclusionary group altruism, often an outcome of parochial empathy and rivalry over status, evokes punishments for nonconformists, negative externalities for outsiders, and between-group hostility (Bruneau et al., Reference Bruneau, Cikara and Saxe2017). Within Kenya’s ethnic politics, “group altruism, combined with between group antagonisms, creates material incentives for the reproduction of ethnic identity norms.” (Gĩthĩnji, Reference Gĩthĩnji2015, 91).
Furthermore, groups with strong identity affiliations develop internal norms that prescribe appropriate member behavior, and internalized group norms shape individual identities. Group-specific norms – reflecting cultural history, affiliation, ascriptive characteristics, and distributional conflict – become collective property that guides group behavior. Ensuing group social identities, again as shared mental models, become club goods – collective human capital that translates ascriptive characteristics, such as skin phenotype, heritage, and language, into expected social, economic, and political roles. Race, for example, becomes a group asset, with “a wealth-generating characteristic… a racial identity formation process is strongly implicated in normalizing disparate economic outcomes” (Darity et al., Reference Darity and Stewart2006, 284).
Herein, group identity externalities often accompany perceived disjunctures between one group’s norms and another’s. One group’s accent, dress, public statements, gestures, and selective altruism may conflict with another’s conception of proper behavior. Resource competition magnifies these effects. Such disjuncture fosters social cleavages that underlie inter-group conflict, such as that between ethnic groups – yielding potent terrain for IE influence and developmental dilemmas.
Within these myriad interactions, two components of social identity condition proclivities towards cooperation and conflict (Brewer and Gardner, Reference Brewer and Gardner1996; Thoits and Virshup, Reference Thoits, Virshup, Ashmore and Jussim1997; Davis, Reference Davis2015):
Relational identities are context- and interaction-specific. They emerge from role-based engagement with particular individuals in distinct social settings and associated networks. Within firms, for example, interactions among employees of different ethnicities and occupations shape relational identities. A person may identify with a set of tasks as well as idiosyncratic dealings with friendly or hostile colleagues, supervisors, and/or subordinates.
Categorical identities abstract from such specifics. As social constructs, they emerge from classifications based on impersonal group attributes – such as skin phenotype for race and dress or language for ethnicity. They follow complex, often subtle, conceptual and strategic interactions across many parties – with unequal influence. Individuals, with occasional exceptions for IEs, rarely affect categorical identities, especially in large groups.
Relational and categorical identities interact. Comparisons and activities based on either affect the other. IEs may then promote social cleavage by enhancing the salience of distinct categorical identities. Xenophobia builds on narratives about incompatible group identities.
Acting as leaders and brokers and utilizing practices of adaptation, bricolage, exaptation, and effectuation, IEs influence social identities and behavioral responses – as they seek to alter institutional structures. Their exercises of identity politics frame common understandings of strategies, individual and group attributes, social categories, and norms – as well as material payoffs, group status, and potential resource conflict. By projecting narratives and symbols, IEs shape perceptions of skin phenotype, gender, language, and dress. They alter proclivities towards group altruism, group prejudice, and exclusivity. They construct or disassemble shared mental models that exacerbate or diminish the salience of identity externalities – such as imagined threats to one group’s heritage or status posed by another’s claim to territory. They influence group affiliations, with attention to perceived social distance and status. Resource conflict can reinforce exclusive group norms, exacerbate social cleavage, and precipitate cycles of escalating conflict. Recall, Section 3’s reference to how Miloshevik’s stories about the Ottoman Empire implied that Bosniaks threaten Serbia’s identity and existence. Civil war followed.
By enhancing the salience of categorical as opposed to relational social identities, IE can displace inclusive social identities. Inclinations for conflict ensue, shaping vexing sets of developmental dilemmas. The next section elaborates.
4.4 Identity Singularity and Social Cleavages
Noting that identity is neither static nor one-dimensional, Amartya Sen (Reference Sen2006) asserts that singular – as opposed to plural – social identities foster social conflict and inter-group violence. One could model an evolutionary dynamic by adding time subscripts to equations (6) and (7). The singular vs. plural distinction merits further discussion.
Plural identities signify multifaceted understandings of self in various social contexts. A person may identify with religion, political ideology, ethnic group, race, occupation, marital status, age group, and preferred sport. Identity pluralism emphasizes the relational component of social identity: multifaceted self-understandings respond to different activities, encounters, and contexts that span social categories.Footnote 58 People of different races and ethnicities may work as colleagues; they may enjoy fishing or literature; they may share experiences as parents or teenagers. Intra- and inter-group cooperation follows.
Yet, conflict fosters identity singularity. Singular identities elevate categorical differences above idiosyncratic personal attributes and relationships. Identity singularity offers a “descriptive misrepresentation of the universe of plural and diverse classifications that shape the world in which we actually live.” Truncated self-concepts impose “excessive demands,” yielding a “perceived absence of choice about our identities” (Sen, Reference Sen2006). Accompanying group norms distinguish “good” from “bad” member behavior and invoke Section 3’s principles of norm enforcement – coordination, sanctions, and internalization. The strongest devotees take the lead in sanctioning violators or, as brokers, prompt others to do so (triadic F2).
Identity singularity also reduces the salience of intra-group differences, such as many skewed opportunities conferred by unequal wealth and social class. Ensuing within-group altruism – for some, a genuine sentiment and for others a manifestation of conformity – prompts contributions to group club goods. Enhanced group capabilities may then augment economic, political, and social productivity. In Bosnia, for example, segregated schools receive larger contributions from ethnic groups than integrated schools (Alexander and Christina, Reference Alexander and Christina2011). The intensity of group altruism and means of support vary across groups. Expressions and impacts reflect the distribution of power.
More ominously, identity singularity fosters social division, encouraging violence (Ascher and Mirovitskaya, Reference Ascher and Mirovitskaya2016). As shared mental models, singular identities rationalize degrading outsiders. Eschewing individual differences, insiders regard outsiders through “the illusion of a singular identity … to be demeaned” (Sen, Reference Sen2006, 8). Ethnic and racial stereotypes become endemic, cultivating social cleavages founded in group prejudice. “The material benefits associated with group identity affect the dominant group’s attitudes toward and treatment of the out-group” (Darity et al., Reference Darity, Hamilton, Mason, Flynn, Holmbert, Warren and Wong2017, 40).
Group prejudice is not an individual sentiment. It is a manifestation of collective preoccupation with relative group position, embedded within contested hierarchical power dynamics. Consider interactions between privileged group A and outside group B. A’s group prejudice towards B combines the following shared preconceptions (Blumer, Reference Blumer1958):
1. A’s members are superior.
2. B’s members are alien to members of A.
3. Group A has proprietary claims over land, finance, occupations, decision-making positions, and prestigious social positions.
4. B has designs on A’s prerogatives.
Group prejudice invites and justifies social cleavage, inter-group conflict, and persistent between-group inequity – such as that posed by structural ethnic discrimination and structural racism. Prestige and racial/ethnic privilege are social resources. Exclusive club membership increases the probabilities of attaining various positions, such as CEO. Vicious cycles of conflict and singularity develop. The Russian invasion of Ukraine has solidified both Ukrainian and Russian national identities in a manner that legitimizes escalating conflict.Footnote 59
Identity singularity explains why ethnic, religious, or racial coalitions often outperform class-based coalitions.
Furthermore, the presence of highly correlated social categories fosters an especially conflictual manifestation of singularity: superfactions. These arise when (Walter, Reference Walter2023):
Two distinct groups occupy adjacent territories, wherein each is prominent
Group members interact “exclusively with their own kind”
Each group’s racial/ethnic identity coincides with a single religion and specific social class, reflecting unequal resource access.
Correlated social fault lines then amplify the divisiveness of between-group categorization. Predatory tribal agendas follow. War becomes “almost 12 times more likely than with more heterogenous groups.” (ibid. 39).
For example, following Sri Lanka’s independence in 1947, simmering conflict between highly educated Hindu Tamils, concentrated in the Northern Province, and the majority Buddhist Sinhalese, predominant elsewhere, erupted into the 1983–2009 civil war. Religious divisions deepened regional, ethnic, and class fault lines. Similarly, compounded ethnic, religious, and class cleavages in Rwanda, India, and the former Yugoslavia have also motivated violent conflict.
In such “identity marketplaces,” ethnic entrepreneurs create and “sell” new identity categories to willing buyers (Sambanis and Shayo, Reference Sambanis and Shayo2013). Among others, Narendra Modi, Franjo Tudjman, and Slobodan Milosevic have marketed such compounded singularity. Developmental dilemmas follow. Ensuing ethnic conflict “destroys national resources” by undermining national identity (ibid. 296).
A simple model can illustrate. Begin with individual identity, emphasizing its dependence on group affiliation. Individual social identity, Ii, is a weighted average of categorical and relational components. Consider two weighted terms: one for ethnic/racial categorical identity (E) and another (Z) that combines other social classifications, relational components, and general characteristics, such as skill:
(8)
Here, λi represents the salience of E: the singularity weight. As a variable, λi responds to social context, such as how visible ascriptive characteristics influence the social construction of E (e.g., colorism and race in the US, Darity et al., Reference Darity, Hamilton, Mason, Flynn, Holmbert, Warren and Wong2017). Broadly speaking, λ depends on the following: strategies of all (Sk); and social identities (Ik): the strength of group affiliations (τJk; social classifications (Ck), which depend on Jk and individual attributes (εk); pertinent social norms (ΨCJ); and resource conflict (ΛXY), which depends on resource disparity (RX – RY).
(9)
Because individual and group social identities coevolve, group J’s social identity reflects the collective relative importance that J’s members and other relevant actors place on E vs. Z:
(10)
Here, J
{A, B}; A is the dominant group. ΓJ = group J’s weight for E, denoting collective identity singularity – an unequally weighted sum of the λi. Accordingly, ΓJ responds to (9)’s arguments, with powerful agents having the largest influence.
To more clearly relate (10) to social context, consider this: Social cleavage emerges from reinforcing interactions between A’s group prejudice and B’s sense of relative deprivation, backwardness, and inferiority.Footnote 60 “For ethnic groups long subject to social humiliation, it may be quite understandable that dignity politics often trump good governance” (Bardhan, Reference Bardhan2005, 123). Skewed distributions of income/wealth, human capital, and land aggravate B’s anxiety over “backwardness” and A’s group prejudice. Yet, claims to land, resources, and political recognition can reduce B’s anxiety – adding social significance to their material desirability (Horowitz, Reference Horowitz1985). Moreover, reflecting group prejudice, A interprets B’s possession of or access to such assets as inappropriate and threatening.
Resource conflict thus emerges with perceptions of a zero-sum game – one that fosters and reinforces identity singularity. IEs then exacerbate singularity with symbols that reinforce both B’s anxiety over “backwardness” and A’s notions of privilege and prejudice.
This equation summarizes these relationships:
Group singularity depends on group norms (ΨJ, which depend on CJ), proportional norm adherence (ηΨJ), and resource conflict (ΛAB) and symbols favoring A over B (SAB). Herein, ΛAB responds to the following A/B ratios: Y = income or wealth; H = human capital; L = control over or access to land; P = representation in the polity. RT = contestable resources, which depend on L. Symbols SAB respond to VB, the visibility of B’s largely ascriptive attributes (skin phenotype, culturally specific dress, language). From group B’s perspective, all partial derivatives are positive: each argument enhances ΓB. ΓA follows mirror-image logic; increases in these ratios rationalize group prejudice.
Equation (11)’s arguments illustrate Hale’s (Reference Hale2008) assertion that understandings of ethnic identity provide “thick” social information. For Hale, ethnic politics concerns perceived interests, which operate through the conceptual lens of ethnic identities (shared mental models).
Now consider the emergence of social cleavage and potential CAPs of excess conflict. Echoing Sen (Reference Sen2006), I assume that the extent of A-B cleavage (ΘAB) responds to combined group singularity (ΓAB), with increasing returns. We have:
(12)
Assume a disjuncture whereby ΘAB increases slowly before the singularity tipping-point Γ*(e.g., 0.75) and rapidly thereafter. Beyond a corresponding cleavage tipping point (ΘAB*), violent conflict becomes increasingly likely.
Suppose that groups A and B coexist peacefully in close proximity, without sharp social cleavage: ΓAB < 0.75. Changes in equation (11)’s arguments determine whether they subsequently cross the conflict threshold ΓAB*. Several potentially testable hypotheses follow:
Greater values of YA/YB, HA/HB, LA/LB, PA/PB, and/or SAB, enhance sentiments of deprivation/backwardness and group prejudice.
Greater sentiments of backwardness and group prejudice enhance identity singularity (ΓAB).
Greater values of contestable resources (RT) enhance ΓAB.
Greater group norm adherence (ηΨJ) increases ΓAB.Footnote 61
Greater ΓAB increases social cleavage (ΘAB).
Greater social cleavage enhances the likelihood of violent conflict.
To promote social cleavage, IEs draw attention to these distributional and symbolic factors.
Now consider an intermediate category of agent: extremists – those who strongly identify E and internalize singular group identity norms (ΨJE). Extremists may act as auxiliary entrepreneurs – leaders or brokers – who signal group loyalty by, say, harassing members of the other group. Such activity may reveal or exacerbate the vulnerability of extant pluralistic norms, leading to increases in singular norm adherence ηΨJ and, by extension, ΓJ and ΘAB.Footnote 62
To sum up, IEs operate as leaders and brokers who devote resources to discovering memes – symbols, narratives, actions – that could shape institutional evolution. To navigate uncertain, shifting social environments, they combine practices of adaptation, bricolage, exaptation, and effectuation. Exercising political-economic entrepreneurship, they exert direct influence on interests by reconfiguring rules of exchange, property rights, allocations of decision-making rights, and prescribed positions of authority. Utilizing ideational politics, they shape understandings of interests (worldview politics). Additionally, as normative-identity entrepreneurs, they reconfigure the social choreography of norms. They reinterpret a norm’s scope – to whom and under what conditions it applies; its intent – the meaning of its behavioral prescription; and the strength of its implied ethical mandate. In so doing, they influence reactions to norm adherence and violation, including praise, anger, guilt, and shame. More deeply, IEs influence norm internalization – underlying senses of propriety. Moreover, to shape normative evolution, IEs challenge prescriptions that interfere with their agendas, often with open or orchestrated violation. And they demonstrate or arrange activities that signal their versions of proper behavior.
Furthermore, IEs manipulate the conceptual foundations of social agency rooted in various mental models conferred by individual and group social identities. Identities operate as individual or group assets that facilitate agency, by framing understandings of contextual and behavioral relationships to self or one’s group. IEs affect dynamics of identity externalities, group affiliation, and inter-group resource conflict – as they mobilize expressions of social identity towards their ends. They influence the relative salience of broad pluralistic identities as opposed to singular heritage, racial, or ethnic identities – often by manipulating notions of resource conflict towards the zero-sum interpretations so often implied by identity singularity. Social cleavage and conflict follow.Footnote 63
Power infuses these activities with evolving implications on developmental dilemmas. Section 5 elaborates.
5 Conflict, Power, Agency, and Developmental Dilemmas
From my own childhood memory of Hindu-Muslim riots in the 1940s, linked with the politics of partition, I recollect the speed with which the broad human beings of January were suddenly transformed into the ruthless Hindus and fierce Muslims of July’.
“External attempts at reconciliation, such as the Addis Accord and the UN Operation in Somalia (UNOSOM), often exacerbated the situation due to a lack of understanding of the local power structures and dynamics. These efforts were marred by fragmented leadership, personal interests overriding national interests, and a failure to engage broadly with the Somali population.”
This Element opened with the following question: Why do well-intentioned developmental policies so often fail? Powerful agents – be they individuals or organizations – intervene. How then might a society create a sustainable path to inclusive political and economic development? More precisely:
1. How might they limit violence in areas with sharp social cleavages when powerful actors benefit from continued conflict?
2. How might they manage extractive resources to avoid a “resource curse” – especially in contexts with weak formal institutions?”
3. How might they address systemic corruption that so often attends dilemmas 1 and 2?
In the face of such dilemmas, how might a systemic approach to agency and power offer context-specific policy insight?
This section proceeds as follows. Section 5.1 extends Section 4’s approach to institutional entrepreneurship, focusing on how IEs can utilize power to promote a rapid emergence of social cleavage and resource conflict. This emphasis offers insight into how agency and social context influence the emergence and tenacity of these dilemmas. Section 5.2 sketches an approach to unraveling developmental dilemmas. Section 5.3 then contrasts the developmental experiences in Somaliland with those of Somalia to illustrate how this Element’s theoretical framework informs policy analysis. Section 5.4 concludes.
5.1 IEs, Social Cleavage, and Resource Conflict
Why did the partition of India and Pakistan explode into violence? How did civil war emerge in the former Yugoslavia? How did abundant cocoa production fuel civil war in Colombia? What has prompted continued ethnic resource conflict in the Democratic Republic of Congo? What social processes disrupt relatively peaceful inter-ethnic relations? Too often, institutional entrepreneurs (IEs) become catalysts and promoters. They seize opportunities to shape understandings of resource conflict as they promote explosive social cleavage. This section outlines this logic and sketches a model.
An extractable resource (RT) lies within disputed subnational, regional, national, or transnational territory. Groups X and Y, either of which could be Section 4’s dominant group A, both assert heritage claims to the surrounding land. The status quo, which relies on tenuous government authority, allows both groups access to RT. Three types of agents – IEs, extremists, and other group members – might engage in fighting over RT. Fighting includes demonstrations, strikes, and/or armed conflict. Three overlapping stages of escalation follow:
Stage 1: Enhance Social Cleavage
In period t1, IEs from group-X invest in discovering memes to broadcast the “unfairness” of Y’s access to RT. Because the surrounding land has both material and symbolic heritage value, the memes attract attention. They propagate shared mental models that frame X-Y relations as a zero-sum land-resource conflict, yielding socially divisive judgments.
The associated narratives redefine:
i. Political-economic interests related to territory, wealth inequality, and position
ii. Norms of group loyalty and “true” group membership
iii. Group social identities, with bias towards singularity.
As exercises of powers 2 and 3, such memes condition strategic expectations and understandings of identity-cleavage conflict.
More specifically, IE memes reinterpret interests, boundaries of legitimate resource access, perceptions of other-group motives, terms of dispute, and the stakes involved. These memes promote shared mental models of zero-sum conflict. Heritage narratives decry Y’s “trespass” on X’s cherished territory: an identity externality. IEs reinterpret group loyalty norms (ΨX) to enhance suspicion of Ys and discourage interacting with them. Adjusted A-, C-, and I-statements might stipulate that “no adult should cooperate with Ys in business or social engagements.” Stories of unfair intrusion invoke ethical understandings of resource conflict (D-statements).Footnote 64 Internalization of loyalty norms intensifies, influencing proportionate adherence, group and individual internalization, and implying consequences for violation, including guilt, shame, and anger (respectively, ηΨ(ιn), ιn, ιi, g(ιi), ς, and ξη from Section 4.3’s equations (4) and (5).
These actions and responses, including Section 3.2’s leader-follower political dynamics of coercion, conformity, and evaluation, enhance identity singularity. Recall, group singularity (ΓJ in equation (10)) is an unequally weighted sum of individual identity singularity (λi in (8)). Weights reflect power. IE narratives influence individual and group identities by redefining group affiliations (τJ), social categories (C), group norms (ΨCJ), and resource conflict (ΛXY(RX – RY)). Identity externalities proliferate. Social cleavages (Θ from equation (12)) intensify.
At the end of t1, these interactions have reconfigured the interest-based, normative, and identity underpinnings of social cleavage. Identity singularity among extremists approaches a tipping point, sowing the seeds for conflict in Steps 2 and 3.
Stage 2: Precipitate An Incident
At the onset of t2, group-X entrepreneurs introduce additional memes – perhaps stories about how Y’s treachery poses an existential threat to X’s way of life (power3).Footnote 65 Extremist social identities rapidly become singular (ΓEXTX > ΓEXTX*). They develop their own extremist group norm (ΨEXTX): a call to action against Y. They sabotage a Y facility or attack a few unlucky or prominent Ys. Group-Y extremists respond. By intensifying perceptions of resource and identity conflict, the incidents undermine previous inter-group sympathy and nonconflictual X-Y interactions. At the end of t2, extremist singularity begins to spill over to the populations of both groups.
Stage 3: Expand and Intensify ConflictFootnote 66
At the onset of t3, X and Y extremists emerge as secondary (or subsequent) IEs. They pronounce, demonstrate, or arrange the dissemination of conflict memes that frame t2 incidents and responses as threats to group prosperity, social identity, and survival. Power3. Fear increases. Identity singularity intensifies. Extremist normative calls to action (ΨEXTJ) spread across populations. Within both groups, singularity crosses the tipping point for disruptive social cleavage (ΓXY > Γ*XY → ΘXY in (12)). Confronting the other group becomes a social obligation. Average members consider fighting.Footnote 67
In the transition to active fighting, stage-2 incidents motivate aggression via two pathways:
1. Unraveling preference falsification: At the outset of t2, potential followers choose No Fight (Figure 4’s Nash equilibrium rests at Obey; also see Appendix 4). Yet, some Xs privately prefer denying Y’s access to RT. Extremist incidents then reveal a willingness to risk fighting over RT. Inhibitions regarding public expression of hostility diminish. Singularity increases. Assuming heterogeneous preferences about fighting (not shown in Figure 4), those most opposed to the status quo, follow extremists with open support and additional incidents, revealing additional opposition. Others catch on. Augmented public opposition enhances conformity pressure to fight, and anticipated costs diminish. If expected opposition crosses a tipping point (ηfX*), average group members encounter mounting social pressure to fight. Conflict follows.
2. Altered understandings of status-quo resilience:Footnote 68 For any given level of public opposition (ηfX), stage-2 incidents imply status-quo vulnerability. Anticipated probabilities of successful fighting increase even if stage-2 incidents do not reveal private discontent – as in cases where broad opposition is common knowledge, but pessimism has deterred action. Now, Figure 4’s Obey and Disobey (O(η) and D(η) curves shift inward, moving the tipping-point (ηfX*) closer to the origin. This dynamic simplifies the associated CAPs of organizing opposition.
Johannesburg’s 1976 uprising signaled an underlying weakness of South Africa’s deeply unpopular apartheid regime.
During t3, additional IE and extremist memes stress “proper” ownership of RT and threats to group identity. Singularity and social cleavage (ΓJ in (10); ΘAB in (12)) increase, lending additional legitimacy to escalating extremist incidents. Normative calls for action surge. Group members update their expectations about the costs of fighting and probabilities of success.Footnote 69 Each member decides whether to invest resources (time, energy) into fighting. Appendix 5 models the transition towards fighting (F) and the corresponding intensity of conflict (ΩXY). Here is its concluding equation:
(13)
Fighting and identity singularity reinforce each other as they enhance social cleavage (ΘXY). Mounting social cleavages augment perceived material and social incentives to fight. Within each group, proportion mJ (0 ≤ mJ ≤ 1) invests in fighting (F). Members of both groups engage in power1 conflict within newly formulated and understood arenas. The group with the greater F seizes RT. Ensuing confrontations reinforce identity singularity and social cleavage with positive feedback. Figure 5 sketches the process.

Figure 5 Singularity-conflict feedback
Figure 5Long description
Box 1, labeled “Period t1, IE memes”, has an arrow pointing to Box 2, labeled “Extremist singularity.” Box 3 (labeled “Period t2 memes and incidents”) and Box 4 (labeled “Period t3 incidents; Fighting”) both have double-headed arrows connecting to Box 2. Box 2 has a double-headed arrow connecting to Box 5 (labeled “Reveals hidden opposition; Exposes regime weakness”). Box 4 has a double-headed arrow connecting to Box 6 (labeled “Singularity in population”). Box 5 has an arrow pointing to Box 2, connects to Boxes 3 and 6 through double-headed arrows.
With continued singularity-fighting feedback, conceptual and normative grounds for ethnic cleansing may develop. The onset of civil war in the former Yugoslavia illustrates the three stages of emerging conflict:
Stage 1: Following the death of President Josip Tito in 1980, ethnic tensions increased, exacerbated by subsequent economic decline. During the mid to late 1980s, Serbian communist-turned-nationalist leader Slobodan Milosevic became a normative-identity IE, stoking conflict between Serbs, Croats, Bosniaks, and ethnic Albanians. He “decided to make a name for himself by capitalizing on these ethnic divisions … by emphasizing ethnic identity rather than political ideology” (Walter, Reference Walter2023, 31). He promoted Serbian identity singularity (ΓX) using narratives about Serbia’s “cherished homeland.” His 1989 speech on the 600th anniversary of the Battle of Kosovo, fought between Serbs and Ottomans, implied threats to the Serbian nation, notably from Bosniaks. By 1990, Croatian IE, Franjo Tudjman, used similar narratives to incite anti-Serb ethnic nationalism (ΓY). Fear spread, and social cleavages widened.
Stage 2: Serb militants attacked Croatian police units, and Croatian extremists responded. The incidents provided convenient evidence for Milosevic’s and Tudjman’s divisive claims. Coalitions of extremists coordinated and incited further conflict. Acrimonious rhetoric and action also targeted Bosniaks and ethnic Albanians, fostering incidents in Bosnia-Herzegovina and Kosovo. The previously peaceful multi-ethnic city, Sarajevo, erupted into conflict, initiating stage 3.
Stage 3: Steadily mounting rhetoric and incidents provoked escalating conflict that erupted into civil war in three theatres: Serbia vs. Croatia; Serbia vs. Bosnia-Herzegovina; Serbia vs. Kosovo. Even though many Serbs regarded Milosevic as a power-hungry opportunist, they acquiesced. They followed their prototypical leader-broker-IE. Perceived threats to social identity overcame prior hesitancy over his intentions. Barbara Walter, referring to Milosevic and Tudjman as ethnic entrepreneurs, concludes:
Yugoslavia didn’t erupt into civil war because Croats, Serbs, and Bosniaks had an innate primordial hatred for one another. It erupted because opportunistic leaders tapped into fears and resentments and then released small groups of well-armed thugs on the population in order to gain power.
Again, powers 3, 2, and 1 permeate these interactions. Table 5 elaborates by relating the seven triadic formats to the stages of conflict, focusing on group-X IEs. Parallel logic applies to Ys.

Table 5Long description
Column headings: Format, Before Stage 1 (t0), Stage 1 (t1), Stage 2 (t2), Stage 3 (t3).
Format 1: threaten interactions with third parties; ostracize.
Before Stage 1 (t0): Investigate vulnerabilities.
Stage 1 (t1): IE memes imply threats to X’s who interact with Y’s.
Stage 2 (t2): Incidents enhance stage−1 threats. Implicitly threaten Ys (Xs) who interact with Xs (Ys).
Stage 3 (t3): Threaten ostracization for Xs who do not fight.
Format 2: use 3rd parties to punish.
Before Stage 1 (t0): Investigate third-party proclivities.
Stage 1 (t1): Recruit community leaders to invest in memes.
Stage 2 (t2): Locate extremists; forge core coalitions, prompt incidents.
Stage 3 (t3): Recruit fighters; arrange avenues for fighting.
Format 3: seek reward for taking sides in third-party disputes.
Before Stage 1 (t0): Investigate extremist- moderate and Y-external actor divisions.
Stage 1 (t1): Payment for memes from extremists or dissident Ys, external interests hostile to Y.
Stage 2 (t2): Rewards for org. incidents from other IEs, extremists, external interests.
Stage 3 (t3): Reward for fighting from extremists, dissident Ys, external interests.
Format 4: divide and rule.
Before Stage 1 (t0): Investigate X-Y social cleavages, factions within Y.
Stage 1 (t1): IE memes sow division among cooperating X-Y members and hesitant Xs.
Stage 2 (t2): Incidents enhance divisions; moral narratives promote extremists.
Stage 3 (t3): Fighting divides remaining pluralists (hide or not?).
Format 5: Mediate.
Before Stage 1 (t0) and Stage 1 (t1): Internal divisions re importance of seizing RT & threats posed by Y, esp. among potential extremists.
Stage 2 (t2): Disputes within extremist core re type of incident.
Stage 3 (t3): Normal member hesitancy.
Format 6: Benefit from the mere presence of others.
Before Stage 1 (t0): Investigate potential threats to RT access and X identity threats posed by Y’s presence.
Stage 1 (t1): Memes: Y’s presence threatens X’s culture; Y’s proximity to RT threatens ‘homeland’.
Stage 2 (t2): Memes on Y’s presence encourage incidents; the presence of Xs excluded from core (see F7) fosters core loyalty.
Stage 3 (t3): Presence of Y enhances X identity singularity & social cleavage.
Format 7: Gatekeeping.
Before Stage 1 (t0): Investigate desirable arenas.
Stage 1 (t1): IE selects community leaders for honor of creating memes.
Stage 2 (t2): Only most loyal allowed in extremist core.
Stage 3 (t3): Form elite groups of fighters.
Here are a few details. Recall from Section 2.2 that triadic power implies that a dominant party (A) exercises power over another (B), utilizing the actions or presence of third parties (C) as leverage – sometimes exercising power over C as well. During the pre-conflict period t0, as they invest in discovering memes, IEs examine possible entrées for triadic formats. They investigate within- and between-group relationships that triadic power could affect – perhaps methods of and targets for ostracization, division, and mediation; or likely recruits for punishing adversaries. The seven triadic formats then apply to the three stages.
Regarding F1, stage-1 memes threaten disapproval or ostracization of Xs who interact with Ys. Public expression of pluralistic identities diminishes. Stage-2 memes and incidents enhance these threats, extending them to Ys who interact with Xs or who profit from RT. Normal Y–Y interactions, such as community meetings, suffer, as do Y’s relations with external authorities, foreign firms, and NGOs. Implied threats may also implicate external parties: NGOs beware. Stage 3 conflict amplifies threats via more dramatic ethical and existential implications of X–Y conflict.
Regarding F2, IE brokers recruit community leaders or notables (Cs) to invest in Stage-1 memes and subsequently to precipitate stage-2 incidents. IEs assemble methods and avenues for incidents. During stage 3, they recruit fighters and accomplices.
Regarding F3, during all three stages, IEs brokers seek rewards from external authorities, business interests, group Y dissidents, and group-X extremists for investing in memes, precipitating incidents, and recruiting fighters against Y.
Regarding F4, group-X entrepreneurs invest in stage-1, 2, and 3 memes that foster divisions within Y and between Y and external parties. Complementary narratives arouse resentment towards Xs who cooperate with Y. Stage-2 incidents physically illustrate and promote such divisions.
Regarding F5, in all three stages, IE brokers arrange and referee negotiations over disputes among extremists, potential fighters, potential supporters, and potentially sympathetic external actors. IEs also facilitate implementing implicit or explicit agreements.
Regarding F6, suppose Section 2’s parties A and B operate within group X. As pressure Bs to confront members of Y. Here, Ys constitute party C. An IE leader from X may disseminate stage-1 and 2 memes about how the presence of Y persons and customs threatens group X’s social identity, access to RT, prosperity, and even survival. Stage 2 incidents and Y reactions offer physical demonstrations of X–Y conflict, inviting intensified stage-3 memes. Brokers facilitate all such interactions. These exercises bolster the power of group-X IEs over hesitant followers and unify potential fighters – at the expense of internal dissidents and pluralists.
Regarding F7, a group-X IE (party Z in Section 2’s Figure 2) limits access to desirable arenas, such as the “privileges” of issuing memes, joining the extremist core, precipitating or participating in incidents, and the honors of fighting. Exclusive access to such elite groupings bolsters loyalty among core extremists, as it reduces options for average members of X and coerces non-participants into acquiescence.
As illustrated by multiple incidents of ethnic violence and civil war, these exercises of power shape the environments within which developmental social dilemmas operate and evolve.
5.2 Unraveling Developmental Dilemmas
Recall Section 1’s three interacting developmental dilemmas: (i) social cleavage/violence; (ii) avoiding a resource curse, whereby parties with substantial access to extractive resources or valuable agricultural exports dominate politics; and (iii) systemic corruption. As Section 1 illustrates, resource conflict and social cleavage reinforce each other. In societies with weak formal institutions, poorly defined and contested rights of access motivate material and symbolic conflict over contestable resources. Confrontations, sparked or stoked by IEs, enhance exclusive group affiliation, group prejudice, restrictive group norms, identity singularity, and social cleavage – generating more conflict. Corrupt allocations of access and benefits follow. Powerful agents direct resource rents to themselves, allies, and clients. As noted in Section 1, for over 100 years, transnational and domestic copper-belt elites have dominated Zambian politics, economic development, and the distribution of resource benefits (Bebbington et al., Reference Bebbington, Abdulai, Bebbington, Hinfelaar and Sanborn2018).
These developmental dilemmas pose cumulative, reinforcing first- and second-order CAPs that create tenacious barriers to inclusive development. Powerful agents, as leaders, brokers, and IEs, gain by eschewing productive inter-group cooperation and exchange. Others go along. Micro-, meso-, and macro-level trade suffer, along with the provision of public goods, and positive exchange externalities. Truncated capabilities and understandings of methods of cooperation foreclose opportunities for myriad transactions, such as exchanging information, investing in physical and human capital, and advancing technology. Avenues for political access, participation, cooperation, and protection of basic rights remain underdeveloped. Widespread corruption, social cleavage, and resource conflict motivate systematic overuse of resources, constraining future revenue streams and undermining sustainability. Furthermore, second-order coordination and enforcement CAPs impede negotiating, much less implementing, arrangements for sustainable use, broader access, efficient production, and innovation. Herein, divisive IEs propagate stage 1–3 inflammatory memes and incidents, with zero-sum interpretations of incompatible interests buttressed by contentious norm-based singular identities. Conflict follows. Structural transformation fails. Limited access and corrupt distributions persist.
Unraveling these dynamics requires understanding them. After investigating the roots of developmental dilemmas, alternative IEs with pluralistic visions of inter-group cooperation should invest in discovering inclusive memes to unravel the cognitive grip of divisive memes. They should propagate messages of identity pluralism, with stories about cooperative inter-ethnic communities or workplace endeavors, or mutual enthusiasm for sports, music, and children. They might unravel zero-sum perceptions of identity and resource conflict by promoting positive-sum narratives about communities of fate, wherein members of groups share an understanding of interwoven common destiny based on mutual interaction. And members make investments in others’ well-being. “People take responsibility for those in need, even if they are strangers or unlikely to be able to reciprocate.” These interactions reflect a broad form of reciprocity that “implies community responsibility” and caregiving (Levi, Reference Levi2025, 240, 241).Footnote 70
As brokers, IEs could construct platforms for communicating inclusive memes and avenues for micro- and meso-level instances of cooperation. They might forge inclusive coalitions as they promote narratives, symbols, actions, and procedures to counter extremist incidents and discredit exclusive practices, norms, and corrupted institutions.
Disentangling oppressive webs of understandings and relationships that emerge from opportunistic exercises of power begins with relaxing the cognitive grip of power3-induced conceptions of conflict, such as the inappropriateness or futility of challenge. Then, altering power2 rules of engagement and corresponding expectations can, by reconstructing or creating arenas for interaction, prepare the ground for exercising power 1 to negotiate better outcomes (Gaventa, Reference Gaventa1980).Footnote 71
Economic development in the previously unproductive Greek wine sector illustrates the importance of addressing conceptual barriers, followed by adjusting rules of interaction, as foundations for constructive negotiation. To generate cooperation that underlay fruitful exchange arrangements, local producers, with some assistance from EU institutions, first unraveled cognitive obstacles to cooperation – such as mutual distrust and conceptions of futility. On this basis, local policies created “opportunities for deliberation among diverse stakeholders” to forge enforceable rules on cooperation, thereby resolving second-order CAPs. Credible negotiation about the terms of cooperation that facilitated market development followed (Gartzou-Katsouyanni, Reference Gartzou-Katsouyanni2024).
More generally, to unravel developmental dilemmas of social cleavage, resource conflict, and corruption, pluralistic IEs must challenge shared mental models that underlie identity singularity, exclusive norms, and perceived incentives for conflict. They need to promote positive-sum narratives and compelling examples of cooperation. Here is a rough script:
Step 1: Invest in discovering narratives, symbols, and actions that counteract the power3-grip of group prejudice and zero-sum understandings of conflict. Promote pluralistic social identities. Identify potential coalition partners. Stress the mutual benefits of cooperation with generalized reciprocity.
Step 2: Demonstrate or arrange “incidents” of group negotiation and cooperation. Begin with small, manageable actions. Organize coalitions of dedicated pluralists as antidotes to extremists. Emerging informal and even tentative “rules” of inter-group interaction can then prompt expectations of cooperation among participants: power2.
Step 3: Publicize stage-2 accomplishments, with a moral imperative to seek cooperation. Establish procedural and conceptual foundations for inclusive political and economic participation that render exercises of power1 by interests and authorities accountable to a broad public. Such actions generate new understandings of conflict and a new game (redirected power 3 and 2). Pluralistic groups may then negotiate (power1) more inclusive arrangements based on inclusive reciprocity.
Table 5’s triadic formats, now adjusted to promote inclusiveness, apply. Pluralistic IEs should use Section 4.1’s evolutionary practices of adaptation, bricolage, exaptation, and effectuation, with Section 3’s principles of leader-follower politics and brokerage. Developing patterns of inclusive identity prototypicality can facilitate promoting cooperative norms and understandings of mutual interests, and plural identities: shared mental models of common community fate.
South Africa’s struggle for liberation from Apartheid, illustrates.Footnote 72 Step 1: In 1953, as the leader of the Youth League of the SA National Congress, Nelson Mandela proclaimed: “Today, the whole country knows that their labors were not in vain, for a new spirit and new ideas have gripped our people.” (Mandela, Reference Mandela1953, 21).Footnote 73 With this vision, a meme, Mandela sought to unravel Apartheid’s power3-induced perception of invincibility. Coalition building followed. In addition to representing Black people across SA’s tribes and homelands, the ANC recruited Indians and some sympathetic Whites. In 1952, the ANC and SA Indian Congress jointly launched the Campaign for the Defiance of Unjust Laws, which advocated boycotts, strikes, and civil disobedience – step 2 incidents. The ANC collaborated with grassroots organizations, such as the United Democratic Front (UDF) and the Congress of South African Trade Unions (COSATU). Large-scale strikes and protests, including the May 1961 general strike, called by the African National Action Council, the worker-initiated 1973 Durban Strikes, and the 1976 Soweto Uprising, demonstrated the breadth of opposition and began to suggest apartheid’s weakness. The regime’s invincible image, its power3, began to falter – as did the functioning of its repressive institutions, its power2. Step 3: Continued incidents, memes, and coalition building altered the rules of the game: power2 oriented towards regime change. Subsequently, negotiations with the de Klerk government (power1) established procedures for transition (power2), generating a new political settlement that underlay a new institutional system.
5.3 Developmental Policy Inquiry
Whereas specific policy proposals lie beyond the purview of this Element, its framework offers a foundation for developmental policy inquiry that extends beyond traditional approaches. How might societies and regions develop committed and capable governance that can deliver inclusive development? How might societies address foundational developmental dilemmas, including limiting social cleavage and violence, managing extractive resources, and addressing corruption without unduly undermining stability?
As policymakers and analysts endeavor to foresee the consequences of specific measures within specific social contexts, they should pay attention to principles of power and agency. Table 6 lists nine basic avenues for inquiry.Footnote 74 For each avenue, analysts should consider definitions, components, underlying logic, related concepts, and relationships to the other eight areas.

Table 6Long description
Column headings: Basic Areas, Issues/Questions, Details, Details.
Rows show the 9 basic areas.
1. First-order CAPs: Public goods, externalities, common resources.
Issues/Questions: Barriers, opportunities foeclosed.
Details: Free-riding incentives.
Details: Underlying conflicts of interest & perceptions.
2. Second-order CAPs: Coordination, enforcement.
Issues/Questions: Obstacles to first-order agreement, implementation.
Details: Interests/understandings of powerful actors.
Details: Social cleavages.
3. Power.
Issues/Questions: ≠ distribution: to whom? Foundation of PS.
Details: Sources, instruments, domains, de facto & de jure.
Details: 7 Triadic Formats, relations to resources, institutional evolution, status-quo, disruption.
4. Institutions: Formal, informal social norms.
Issues/Questions: Social choreography, formal-informal compatibility, relation to social equilibria, power relations.
Details: Legitimacy, norm internalization, inter-group norm compatibility, avenues for IE intervention, relation to CAPs.
Details: Dist. of benefits to parties with disruptive potential, syntax (ADIC), functionality of rules.
5. Social Identities: Individual, group.
Issues/Questions: Plural, singular.
Details: Externalities, group affiliations, resource conflict.
Details: Relation to norms, social cleavages, CAPs, conflict.
6. Agency: Individuals, organizations, coalitions.
Issues/Questions: Leaders (L), followers (F), brokers, IEs.
Details: Positions, goals/motivations, interests, understandings, power, Rel to norms, identities.
Details: IE, L, & F political dynamic, prototypicality, conformity, coercion, cooptation.
7. Ideas/Memes: Narratives, symbols, actions.
Issues/Questions: Political-economic, normative-Identity.
Details: Levels: Paradigmatic, problem definitions, policy.
Details: Adaptation, bricolage, exaptation. Effectuation.
8. Policy Domains.
Issues/Questions: Region/issue, relation to meso-power and PS.
Details: Barriers, CAPs, pockets of effectiveness, ordered deals.
Details: Interests, understandings.
9. Political Settlements (PS).
Issues/Questions: Typology Configuration of Political power: coherence, social foundation: breadth.
Details: Relations to: Institutions, policy domains, distribution, stability, paradigmatic ideas, CAPs.
Details: Insiders/excluded, cooptation/coercion, legitimacy, dist. of rents to powerful.
For each area, analysts should investigate possible openings, coalitions, concepts of interests, normative and identity frameworks that could motivate inclusive development, and relationships with the other eight areas. Multiple avenues for systematic policy analysis ensue. The developmental contrast between Somaliland and Somalia illustrates.
5.3.1 Somaliland and Somalia
In 1991, following a decade of civil war, rebels overthrew Somalia’s Siad Barre dictatorship. In 1993, Somaliland attained autonomous rule. Depending on interpretation, Somaliland is either an independent nation or a self-governing region of Somalia. Its relative success in achieving peaceful settlement, political inclusion, and economic development contrasts with Somalia’s experience of unresolved conflict and stagnation. A brief comparison illustrates this Element’s principles of developmental dilemmas, power, and agency.Footnote 75
Somaliland’s developmental transition initially relied on locally led peaceful reconciliation, with representation across multiple clans. Ensuing stability facilitated inclusive locally initiated negotiation over governance, which responded to visionary, legitimate leadership. In 2001, Somaliland transitioned from clan-led joint governance to formal democracy, along with some economic development. By contrast, in Somalia, externally sponsored conferences gathered warlords, who lacked local legitimacy. The involved parties focused on state-building before addressing underlying conflicts. They strived to import external conceptions of institutions (i.e., “best practices”) rather than foster difficult negotiation among fragmented local stakeholders. They failed to resolve second-order CAPs of coordinating and enforcing an end to conflict.
Tables 7A and 7B sketch key points of contrast and related analytical principles.

Legend: Dist. = distribution; PS = political settlement; COPP= configuration of political power; SF = social foundation of PS; SL = Somaliiland; SNM = Somali National Movement (operated in Somaliland); USC = United Somali Congress (operated in Somalia);
Table 7ALong description
Column headings: Characteristic, Somaliland, Somalia, Development Principles.
There are five characteristics listed.
Background: Coalitions involved in the overthrow.
Somaliland: SNM: founded in 1981, collaboration with local leaders, businesses, supportive diaspora, and clan elders (Guuarti).
Somalia: USC formed in 1989. Little collaboration.
Development Principles: Coalition building, iInclusion of local clans & stakeholders, coherence.
Political Settlement.
Somaliland: Achieved coherent config. of political power & broad SF; disarmed militias.
Somalia: Fragile to nonexistent, incoherent config. of power, narrow SF with external influence, no checks on power of warlords.
Development Principles: Logic and types of political settlements, implications on institutional development & CAPs.
Negotiation.
Somaliland: Locally organized 1993 Borama conference of Guuarti: Included women, early focus on reconciliation, frameworks for security, governance & transition to civilian leadership.
Somalia: International sponsors convened warlords who lacked local legitimacy; no low-cost system conflict resolution.
Development Principles: Importance of IE brokerage and leadership, local shareholder inclusion, constructive mediation (triadic F5).
Social Cleavages.
Somaliland: Diminishing due to cross-clan representation.
Somalia: Warlords stoked singular clan identities based on group affiliation and resource conflict.
Development Principles: IE activity, norms, plural vs. singular identities, group affiliation, social cleavage, resource conflict).
Social Contract.
Somaliland: Transitional National Charter: 3 branches of government, proportionate clan representation, Dist. of rents across SF stabilized PS & aligned business interests with long-term growth; system of low-cost conflict resolution; transcended narrow clan interests.
Somalia: No comprehensive social contract; no significant deals on rent sharing, few ordered deals.
Development Principles: Constructive institutional entrepreneurship via leadership & brokerage, rent distribution-support for PS, coalition building, cross-group representation, paradigmatic ideas of governance, some limit on power of local leaders can avoid Acemoglu & Robinson (2018) civil society cage (Section 1).

Table 7BLong description
Column headings: Characteristic, Somaliland, Somalia, Developmental Principles
There are three listed characteristics.
IE, Leadership, Brokerage, Following:
Somaliland: Visionary IE. Religious leaders (brokers) organized Boroma Conference which elected Egal second president; paradigmatic vision, understanding of clans, leading role in devt bargain; centralized, managed patronage; disarmed militias, offered work in security services.
Somalia: Factional struggles, opportunistic warlords, no unifying leaders, no common vision.
Development Principles: Paradigmatic ideas of governance, leadership, brokerage, politics of leadership-following; adaptation, bricolage, exaptation, effectuation.
Local vs. External Influence:
Somaliland: Locally organized & funded conferences; major role for Guuarti, but Egal limited their influence; external assistance for removing mines & demobilization of militias.
Somalia: External org of warlord meetings; focus: state building before reconciliation; Ethiopia, Keya, and Egypt supported different warlord factions; some positive contributions: UN limited starvation & achieved some dialogue across factions.
Development Principles: Importance of inclusiveness of PS, balance of participation, lLocal initiative, stakeholder involvement and negotiation.
Uses of power:
Somaliland: Sources: Guuarti positions, coherent coalition resolved CAPs; Power 1: opposition to regime; assembling coalition; Power 2: Rules for governance & reconciliation; Power 3: Devt. vision reduced social cleavages; Manifestation: both de facto and de jure.
Somalia: Sources: militia org. & arms; Power 1: opposition to regime, warlord militia activity, external funding; Power 2: militia control local rules, warlords: Triadic F 4, divided local populations; external influence conference rules; Power 3: perception that militias provide security; Manifestation: de facto.
Development Principles: Relevance of systematic analysis of power importance of elements of power (Table 1); importance of triadic exercises and formats-especially re externalities and subtle influence; role of brokers.
A few additional points. Somaliland’s 1993 Borama conference, as part of a series of conferences, established the parameters of an emerging social contract. Prior conferences that focused on peaceful reconciliation established enough stability to facilitate negotiations on state-building and continued reconciliation. The Borama conference enacted the Somaliland Communities Security and Peace Charter, requiring local communities to control internal bandits, disband militias, and refrain from attacking other communities. It ratified the National Charter, with proportional representation that lent legitimacy to emerging formal institutions. The Charter combined local clan and Western conceptions of governance. These provisions facilitated business commitment to long-term development. Somaliland’s second president, Mohamad Haji Ibrahim Egal, earned legitimacy by dismissing a member of his own clan from the post of port director. Egal’s enterprising vision, leadership, and brokerage exhibited adaptive effectuation in his responses to Somaliland’s CAPs and remaining conflicts.
Significant challenges remained: A conflict with the Garhajis clan, which felt excluded from prior agreements, erupted into violent conflict over the Haregesia airport – a resource. The combination of Guuarti mediation and Egal’s leadership, utilizing both negotiation and force, resolved the conflict at the 1997 Hargeisa conference. This process illustrated the coherence of the Somaliland political settlement’s configuration of power, with a corresponding ability to resolve leadership CAPs.
Overall, Somaliland’s relatively inclusive and coherent political settlement and visionary leadership facilitated sufficient legitimacy for reconciliation and state-building that combined bottom-up participation with top-down coordination. Provision of services and infrastructure followed. Distributions of benefits involved returning land to war-displaced families, including members of non-dominant clans. Although its economy remains vulnerable to external shocks, Somaliland achieved some structural transformation in telecommunications and small-scale industry. In 2001, following a constitutional referendum, Somaliland formally transitioned to a multi-party democracy: a peaceful shift in the political settlement from traditional power sharing to formal democratic participation.Footnote 77
Somalia, by contrast, failed to resolve civil conflict or achieve political-economic development. Continuing civil war after 1991 destroyed any preexisting state apparatus. Warlords exploited inter-clan divisions (triadic F4) by promoting singular group identities based on clan affiliation and resource conflict (power3). Substantial external influence, from the UN, the African Union, Gulf States, and (early on) the US, focused on importing formal state institutions before addressing underlying CAPs of social cleavage and violent ethnic conflict. The externally sponsored Addis Accord of March 1993 reflected a “top-down” approach without meaningful local stakeholder participation. Subsequently, fifteen participating warlords violated the agreement because it failed to address their interests in maintaining power. The Accord was incompatible with Somalia’s social equilibrium. Moreover, the presence of foreign troops, culminating in the disastrous 1993 battle of Mogadishu (of Black Hawk Down notoriety), further undermined the legitimacy of external intervention.Footnote 78 Although UN and NGO foreign aid reduced food insecurity and provided health services, it also encouraged dependence and even conflict. This provision reduced incentives to construct local service networks. Worse, it incentivized resource conflicts among ethnic elites over corrupt distributions. Somalia thus suffered from unresolved CAPs of social cleavage and conflict, a chaotic configuration of political power that precluded functional political settlement. No social contract ensued. “The result was a state of perpetual conflict, where the absence of a development agenda further deepened the divisions within society.” (Hussein, 130).
A few policy lessons: First, address CAPs of excess conflict and deep social cleavage. Then, integrate continued peaceful reconciliation and state-building. Develop legitimacy by involving local stakeholders in negotiations and institution building, with attention to local governance mechanisms, combined with mitigating ethnic and regional social cleavages via broad representation. Balance centralization – as in coordination across clans – with decentralization via local participation (Hussein, Reference Hussein2025).
5.4 Conclusion
Again, why do well-intentioned developmental policies so often fail? Self-interested action by powerful agents intervenes. Achieving inclusive political-economic development entails resolving foundational collective-action problems – especially second-order problems of arranging coordination and enforcement of agreements that could, in principle, resolve myriad variants of first-order free-riding. Resolution requires crafting functional mixes of informal and formal institutions. Yet, powerful agents, pursuing their own agendas, shape institutional evolution because they can. Others follow or acquiesce. A foundational developmental dilemma. Corresponding dilemmas include violent conflicts motivated by deep social cleavages, avoiding a resource curse, and addressing corruption.
This Element outlines a conceptual framework for probing basic contours of political-economic development: a lens for policy analysis. My approach merges diverse components of the political economy literature. It builds on a systematic discussion of the thorny concept of power. Core elements of power include its sources, instruments, domains of exercise, and de facto or de jure manifestations. Seven formats – strategic templates – shape exercises of triadic power – that is, power with at least three poles of interaction. This approach facilitates analysis of subtle power asymmetry and externalities involving third parties.
Four types of agency – leadership, following, brokerage, and institutional entrepreneurship – influence trajectories of developmental dilemmas via impacts on policy domains, institutional systems, and political settlements. Leader-follower interactions entail political dynamics conditioned by leader prototypicality – identity congruence with potential followers – as well as pressure from coercion, cooptation, and conformity. Brokers arrange interactions. As network specialists who bridge geographic, political, economic, social, and knowledge gaps, they forge connections, mediate, and limit access to desirable arenas. They shape the mobilization of power.
Institutional entrepreneurs (IEs) mix leadership and brokerage. They devote resources to transforming institutions. They invest in memes – narratives, symbols, and actions that influence common understandings, strategies, and behavior. An evolutionary dynamic follows. People imitate apparently good ideas and practices and discard apparently useless ones.
IEs operate in two overlapping realms of activity. Political-economic entrepreneurship entails altering incentives as well as ideas that shape understandings of interests and avenues for cooperation or conflict. Normative-identity entrepreneurship seeks influence over interpretations, impact, and trajectories of social norms – notably, their intent, scope, strength, internalization, and evolution. At a deeper level, IEs influence the cognitive foundations of agency conveyed by individual and group social identities. As largely shared mental models that frame understandings of individual and group social positions and roles, identities motivate both cooperation and conflict. Pluralistic identities encourage pro-social behavior, whereas singular identities engender the zero-sum dynamics of social cleavage and conflict.
Power infuses these dynamics. IE influence on rules of the game via norms and formal institutions, reflects power2. IEs also condition understandings of political-economic interests, normative prescriptions, norm internalization, and social identities – all related to numerous axes of conflict: power3. The seven triadic formats apply – notably F1 (ostracize), F2 (recruit enforcers), F4 (divide and rule), F5 (mediate), and F7 (gatekeep).
Policymakers beware. Prospects for policy success depend on specific social contexts shaped by these dynamics. At a macro level, developmental prospects reflect configurations of power and social foundations of inclusion and exclusion that underpin national or regional political settlements. Meso-level prospects reflect interactions within area- and issue-specific policy domains, such as education within provinces or cities- with attention to corresponding distributions of power and forms of agency. Inclusive developmental policy analysis and design should pay close attention to these dynamics, underlying principles, and implications on context-specific developmental dilemmas.
Acknowledgements
I thank Elements in Development Economics series editor, Kunal Sen, for his encouragement, delightful conversations, comments, for sponsoring my visit to UNU-WIDER, and for coordinating this publication. I thank Eric Beinhocker and Kaushik Basu for sponsoring my several academic visits, respectively, at the Oxford Institute for New Economic Thinking and the Cornell University Department of Economics. I thank them both for many useful conversations and seminars related to developmental dilemmas, agency, and power. I offer similar thanks to Gerald Epstein and Robert Pollin for arranging my visit to the Political Economy Research Institute at the University of Massachusetts, Amherst. At all four institutions, my time as a visiting scholar offered useful conversations with scholars, feedback on my talks, and useful seminars from many researchers, all of which facilitated my work on this project. I thank Michael Woolcock and Timothy Williamson for arranging my talk at the World Bank, from which I received useful feedback.
As I worked out key concepts related to this Element, I benefited from comments, conversations, and/or correspondence with multiple scholars including, Janie Aaron, Richard Bailey, Charles Becker, Tim Besley, Sam Bowles, James Boyce, Wendy Carlin, Daniel Chandler, Stefan Dercon, Nancy Folbre, Kira Gartzou-Katsouyanni, Rachel Gisselquist, Jayati Ghosh, Peter Hall, Sam Hickey, Tim Kelsall, Don Katzner, Tom Kirk, Margaret Levi, Brian Levy, Patrick Mason, Léonce Ndikumana, Dani Rodrik, Pallavi Roy, Isabel Ruiz, Nicollai Schultz, Dennis Snower, Maya Tudor, Matthias vom Hau, and Ben Zissimos. Many conversations with the late Elinor Ostrom informed my understanding of collective-action problems. The late Herbert Gintis shaped my approach to game-theoretic reasoning. I also thank two anonymous referees for extremely useful comments.
I thank Grinnell College, and especially the Committee in Support of Faculty Scholarship, for their generous support for multiple scholarly visits. I thank President Anne Harris for her enthusiastic encouragement. I thank Susan Ferrari for her encouragement and for sponsoring workshops related to presenting one’s scholarship. I thank the Grinnell Economics Department chairs, Eric Ohrn and Logan Lee, for their support. I thank my faculty colleagues Barry Driscoll, Tammy McGavock, and Mark Montgomery for their encouragement. I appreciate the technical assistance provided by Grinnell’s Cheryl Fleener-Seymore, Angie Vander Leest, Morris Pelzel, and Laurie Wilcox. I thank UNU-Wider and CUP staff, including Adam Hopper, Siméon Rapin, and Sowmya Singaravelu, for their assistance with preparations. I give a special thanks to Sam Cox for providing a wonderful writing environment at Saint’s Rest Coffee House in Grinnell, Iowa. Last, and certainly not least, I offer loving thanks to my wife, Claudia Beckwith, for her love, encouragement, and support as I worked on this project.
Series Editor-in-Chief
Kunal Sen
UNU-WIDER and University of Manchester
Kunal Sen, UNU-WIDER Director, is Editor-in-Chief of the Cambridge Elements in Development Economics series. Professor Sen has over three decades of experience in academic and applied development economics research, and has carried out extensive work on international finance, the political economy of inclusive growth, the dynamics of poverty, social exclusion, female labour force participation, and the informal sector in developing economies. His research has focused on India, East Asia, and sub-Saharan Africa.
In addition to his work as Professor of Development Economics at the University of Manchester, Kunal has been the Joint Research Director of the Effective States and Inclusive Development (ESID) Research Centre, and a Research Fellow at the Institute for Labor Economics (IZA). He has also served in advisory roles with national governments and bilateral and multilateral development agencies, including the UK’s Department for International Development, Asian Development Bank, and the International Development Research Centre.
Thematic Editors
Tony Addison
University of Copenhagen and UNU-WIDER
Tony Addison is a Professor of Economics in the University of Copenhagen’s Development Economics Research Group. He is also a Non-Resident Senior Research Fellow at UNU-WIDER, Helsinki, where he was previously the Chief Economist-Deputy Director. In addition, he is Professor of Development Studies at the University of Manchester. His research interests focus on the extractive industries, energy transition, and macroeconomic policy for development.
Chris Barrett
SC Johnson College of Business, Cornell University
Chris Barrett is an agricultural and development economist at Cornell University. He is the Stephen B. and Janice G. Ashley Professor of Applied Economics and Management and International Professor of Agriculture at the Charles H. Dyson School of Applied Economics and Management. He is also an elected Fellow of the American Association for the Advancement of Science, the Agricultural and Applied Economics Association, and the African Association of Agricultural Economists.
Carlos Gradín
University of Vigo
Carlos Gradín is a professor of applied economics at the University of Vigo. His main research interest is the study of inequalities, with special attention to those that exist between population groups (e.g., by race or sex). His publications have contributed to improving the empirical evidence in developing and developed countries, as well as globally, and to improving the available data and methods used.
Rachel M. Gisselquist
UNU-WIDER
Rachel M. Gisselquist is a Senior Research Fellow and member of the Senior Management Team of UNU-WIDER. She specializes in the comparative politics of developing countries, with particular attention to issues of inequality, ethnic and identity politics, foreign aid and state building, democracy and governance, and sub-Saharan African politics. Dr Gisselquist has edited a dozen collections in these areas, and her articles are published in a range of leading journals.
Shareen Joshi
Georgetown University
Shareen Joshi is an Associate Professor of International Development at Georgetown University’s School of Foreign Service in the United States. Her research focuses on issues of inequality, human capital investment, and grassroots collective action in South Asia. Her work has been published in the fields of development economics, population studies, environmental studies, and gender studies.
Patricia Justino
UNU-WIDER and IDS – UK
Patricia Justino is a Senior Research Fellow at UNU-WIDER and Professorial Fellow at the Institute of Development Studies (IDS) (on leave). Her research focuses on the relationship between political violence, governance, and development outcomes. She has published widely in the fields of development economics and political economy and is the co-founder and co-director of the Households in Conflict Network (HiCN).
Marinella Leone
University of Pavia
Marinella Leone is an assistant professor at the Department of Economics and Management, University of Pavia, Italy. She is an applied development economist. Her more recent research focuses on the study of early child development parenting programmes, on education, and gender-based violence. In previous research, she investigated the short, long-term and intergenerational impact of conflicts on health, education and domestic violence. She has published in top journals in economics and development economics.
Jukka Pirttilä
University of Helsinki and UNU-WIDER
Jukka Pirttilä is Professor of Public Economics at the University of Helsinki and VATT Institute for Economic Research. He is also a Non-Resident Senior Research Fellow at UNU-WIDER. His research focuses on tax policy, especially for developing countries. He is a co-principal investigator at the Finnish Centre of Excellence in Tax Systems Research.
Andy Sumner
King’s College London and UNU-WIDER
Andy Sumner is Professor of International Development at King’s College London; a Non-Resident Senior Fellow at UNU-WIDER and a Fellow of the Academy of Social Sciences. He has published extensively in the areas of poverty, inequality, and economic development.
About the Series
Cambridge Elements in Development Economics is led by UNU-WIDER in partnership with Cambridge University Press. The series publishes authoritative studies on important topics in the field covering both micro and macro aspects of development economics.
United Nations University World Institute for Development Economics Research
United Nations University World Institute for Development Economics Research (UNU-WIDER) provides economic analysis and policy advice aiming to promote sustainable and equitable development for all. The institute began operations in 1985 in Helsinki, Finland, as the first research centre of the United Nations University. Today, it is one of the world’s leading development economics think tanks, working closely with a vast network of academic researchers and policy makers, mostly based in the Global South.














