Introduction
Understanding designing and its underlying reasoning processes has been major areas of research into design. In general, the reasoning is divided into three major modes: deductive reasoning, inductive reasoning, and abductive reasoning (Peirce, Reference Peirce1974). Although these modes of reasoning are distinct from one another, all are present, to various extents, in the process of design synthesis. This paper describes the suitability of two models of design [i.e., the SAPPhIRE – a model of causality (Chakrabarti et al., Reference Chakrabarti, Sarkar, Leelavathamma and Nataraju2005) and the “Extended Integrated Model of Designing” (Srinivasan and Chakrabarti, Reference Srinivasan and Chakrabarti2010; Ranjan et al., Reference Ranjan, Srinivasan and Chakrabarti2012) that uses the SAPhIRE model] to understand and capture the reasoning modes underlying design synthesis. This paper aims to:
1. Analyze abductive reasoning in design synthesis: As discussed later in this paper, various authors have investigated the nature of design and the role of abductive reasoning in design. Examples include Roozenburg's single-step model and Kroll & Koskela's two-step model of abduction. In this paper, we present another model, which we argue to be more suitable for the analysis of abductive reasoning in design. The model is based on the SAPPhIRE – a causality model (Chakrabarti et al., Reference Chakrabarti, Sarkar, Leelavathamma and Nataraju2005). The proposed model is intended to help to more comprehensively map the constructs of design to the constructs for abductive reasoning, thereby providing a more detailed explanation of abduction. The model has been validated by comparing explanations of the same example design case using the proposed model, and that produced using a representative model from earlier work. In addition, the model has been validated by conducting an empirical study of the design synthesis process.
2. Capture reasoning in design synthesis: In this work, we have presented another model, the “Extended Integrated Model of Designing”, which we argue to be more suitable for capturing the various modes of reasoning in design (i.e., explanatory abduction, innovative abduction, and deduction). The “Extended Integrated Model of Designing” (Srinivasan and Chakrabarti, Reference Srinivasan and Chakrabarti2010; Ranjan et al., Reference Ranjan, Srinivasan and Chakrabarti2012) is intended to help explain the above modes of reasoning, as they occur in design, in a more comprehensive way than possible using earlier models. The effectiveness of this model to capture the above modes of reasoning has been validated by conducting an empirical study of the design synthesis process.
Reasoning
According to Anderson (Reference Anderson2005), reasoning refers to the mental processes involved in generating and evaluating logical arguments. Reasoning consists of three parameters: (1) “premises”, (2) “results” or “conclusions”, and (3) “a rule” or “material implication” or “warrant” that allows movement from one point to another in the logical space (Walton, Reference Walton1990). The reasoning which starts from reasons and looks for consequences is called deductive reasoning; the one which starts from consequences and looks for reasons is called reductive reasoning (Łukasiewicz, Reference Łukasiewicz1970). Inductive reasoning is a process of deriving a general principle from observations. Abductive reasoning is a form of reductive reasoning that can be seen as a backward deduction with additional conditions (Aliseda-LLera, Reference Aliseda-LLera1997). As Staat (Reference Staat1993) explained, abduction plays the role of generating new ideas or hypotheses; deduction functions to evaluate the hypotheses; and induction is justifying the hypothesis with empirical data. Out of all forms, deductive and inductive reasoning are seen as the two prominent modes of reasoning in science. Both these modes seek to eliminate (deductive) or reduce (inductive) uncertainty, and neither introduces new knowledge (Dong et al., Reference Dong, Lovallo and Mounarath2015). In contrast, abduction is a form of argument that generates new, or extends existing, knowledge (Habermas, Reference Habermas1968). Appositional reasoning and productive reasoning are the interchangeable names for abductive reasoning. In science, abduction is considered as the generation of a causal hypothesis for an observed phenomenon. Peirce (Reference Peirce1974) was the first author who defined abductive reasoning and distinguished it from inductive and deductive reasoning in the area of science (e.g., scientific discovery). Schurz (Reference Schurz2008) described abductions as special patterns of inference to the best explanation and tried to provide the classification of different patterns of abduction. Nowadays, the application of abduction is not only limited to science, but also in the areas of medical diagnostics and artificial intelligence. In the medical diagnostic process, various models of expert systems [e.g., MYCIN (Buchanan and Shortliffe, Reference Buchanan and Shortliffe1984)] were constructed where abduction was used as the core reasoning. If it is known that disease “A” will cause symptom “b”, abduction will try to identify the explanation for “b”, while deduction will forecast that a patient affected by disease “A” will manifest symptom “b” (Holyoak and Morrison, Reference Holyoak and Morrison2005).
Design synthesis and reasoning
Design is a creative activity that involves bringing into being something new and useful that had not existed before (Reswick, Reference Reswick1965). The design cycle includes the process of synthesis. Synthesis is typically a part of the conceptual phase of design and is used to develop provisional solutions for a given design problem. Synthesis is about generating, transforming, and combining ideas, concepts, or solutions into new ideas, concepts, or solutions. Synthesis involves reasoning from a statement on purpose (function) of a new artifact to a statement on its form and use (structure) (Roozenburg, Reference Roozenburg1993). In contrast, analysis involves reasoning from form to purpose. When we consider a system, the form (structure) of that system can only have one behavior. That shows the deductive nature of analysis. However, a behavior does not determine a unique form. The same behavior can be achieved and realized by different forms (Hubka and Eder, Reference Hubka and Eder2012). As synthesis is a process of deriving an artifact's form from a given purpose, synthesis has the ability to transform the purpose into many solution forms, each of which can fulfill the given purpose. This shows the abductive nature of synthesis.
Studies of reasoning in the field of design
Designers make the use of various modes of reasoning while performing design activities. For instance, according to Archer's three phase model of the design process, inductive reasoning and deductive reasoning are required, respectively, during the analytical and the creative phases (Archer, Reference Archer1984). March (Reference March1976) differentiated the goal of science (i.e., to establish general laws) from the goal of design (i.e., realizing a particular outcome). March also argued abduction to be a key mode of reasoning in design. Dorst (Reference Dorst2011) argued that design cognition relies, in addition to deductive and inductive reasoning that are often used in scientific discoveries, on abductive reasoning. Abductive reasoning allows the designer to approach a problem despite limited information and resources (Roozenburg, Reference Roozenburg1993). Under the term abduction, Peirce subsumed two different processes, without clearly distinguishing between these. The two processes are called explanatory abduction and innovative abduction, which are explained by Habermas (Reference Habermas1968). Roozenburg (Reference Roozenburg1993) then explained both types of abduction comprehensively with the help of examples and explained as to how innovative abduction is different from explanatory abduction. Innovative abduction is different from explanatory abduction, as follows. In explanatory abduction, the antecedent/cause is to be discovered, with known rule and result. In innovative abduction, on the other hand, the rule and cause are both required to be discovered, while only the result is known. Similarly, Dorst (Reference Dorst2011) explained two key reasoning patterns in design that is Abduction-1 in which “outcome/value” and “working principle” are both known and Abduction-2 in which only “outcome” is known. Later, Kroll and Koskela (Reference Kroll, Koskela, Gero and Hanna2015) proposed a modification of both Roozenburg's and Dorst's models and came up with a two-step or “double innovative abduction” model, which has been explained in detail later in the paper. Dong et al. (Reference Dong, Garbuio and Lovallo2016) conducted an experiment and captured innovative abduction used by participants in the design process. By using Roozenburg's and Kroll's models, he came up with five different codes of innovative abduction reasoning as: Abductive Structure (AS), Abductive Behavior (AB), Abductive Product (AP), Abductive User (AU), and Abductive Context (AC).
Apart from the above contributions, a few attempts were made to capture verbal reasoning (a form of reasoning that describes the reasoning taking place in natural dialogue between people) during design activities. Dong et al. (Reference Dong, Lovallo and Mounarath2015) captured instances of logical reasoning (deduction, induction, and abduction) in natural language dialogue with the proposed criteria and examined the effect of the forms of logical reasoning on concept selection decisions. They concluded that under an abductive reasoning frame manipulation, decision-makers are more likely to accept projects. In contrast, the likelihood of project acceptances decreased when a deductive reasoning frame was used during committee deliberation.
Cramer-Petersen and Ahmed-Kristensen (Reference Cramer-Petersen and Ahmed-Kristensen2015) understood reasoning patterns in the form of sequences among various modes of reasoning in the context of group activity of idea generation. They concluded that when idea generation conditions are more constrained, a higher proportion of deductive reasoning is expected to initiate ideas. Furthermore, Cramer-Petersen et al. (Reference Cramer-Petersen, Christensen and Ahmed-Kristensen2019) understood the distribution of reasoning in idea generation and concluded that abductive (compared to deductive) reasoning is relatively concentrated in the first part, whereas deductive (compared to abductive) reasoning is relatively concentrated in the middle part of the verbal realization of an idea. Also, they showed and discussed how reasoning occurs at the micro-level (the analysis of reasoning at the level of word phrases to ascertain instances of reasoning at the shortest possible meaningful length) in design activity.
Here, the reader needs to understand that verbal speech alone may not be sufficient as reasoning does not need to be necessarily present in the dialogues or verbal communication. For example, in the activities such as playing chess, solving a puzzle, or designing a product, the derived outcomes can also manifest the reasoning process. Similarly, in the design context, produced outcomes in the form of sketches, diagrams, or symbols can also manifest the reasoning process which can go along with verbal reasoning and should work as proof. In the above three contributions, we observed that less preference was given to analyzei the outcomes. No attempt was made to map the verbal reasoning with the outcomes of design activities. Moreover, the authors have not distinguished between two subtypes of abduction (i.e., explanatory abduction and innovative abduction) in their studies.
Apart from this, there exists literature in which researchers used models of design to understand the role of the reasoning process in design. For example, Ullah et al. (Reference Ullah, Rashid and Tamaki2012) related explanatory abduction with the C–K theory. They concluded that the cognitive process involved in the C–K theory is more complex than classical abduction, and it is rather a motivation-driven process. Here, they omitted the crucial sub-category – innovative abduction, and its intended use in the design process. Using a study of parameter analysis (PA), Kroll and Koskela (Reference Kroll and Koskela2012) identified deductive reasoning in the Evaluation (E) step, regressive (transformational/interpretational) reasoning in the Parameter Identification (PI) step, and regressive and compositional reasoning in the Creative Synthesis (CS) step. Later, Kroll and Koskela (Reference Kroll, Koskela, Gero and Hanna2015) have related regressive and transformational inferences (being involved in heuristic reasoning and intuition) to abduction. Furthermore, Kroll and Koskela (Reference Kroll and Koskela2016) demonstrated how the PI and CA reasoning steps in the PA model conceptual design method correspond to two steps of innovative abduction.
From the above literature study, the following gaps were identified:
1. In the process of design synthesis, the number of abductive steps from function to form may exceed one or two steps which existing literature failed to explain. For example, Roozenburg's model suggests that abduction occurs in a single step from function to form. This was improved by Kroll and Koskella (Reference Kroll and Koskela2016) and suggested that abduction can occur in two stages. Here, we argue that inference from function to form can happen in more than two stages [this argument has also been discussed by Dong et al. (Reference Dong, Lovallo and Mounarath2015) and Koskela et al. (Reference Koskela, Paavola, Kroll, Vermaas and Vial2018)], and the SAPPhIRE – a causality model – can be used to analyze abductive reasoning at a more detailed level.
2. The existing design models failed to capture two subtypes of abductive reasoning in the design activity. Here, the authors argue that the framework – the “Extended Integrated Model of Designing” – can help to capture various modes of reasoning presented in the design synthesis process and make them explicitly understandable.
Therefore, the two primary objectives of this study are:
1. analyzing the abductive reasoning with the help of the SAPPhIRE model and
2. capturing various modes of reasoning during design synthesis with the help of the “Extended Integrated Model of Designing”.
Based on the above objectives, the research questions are formulated as below:
1. Does the SAPPhIRE model capture the abductive reasoning more extensively compared to other existing models in the process of design synthesis?
2. Does the Extended Integrated Model of Designing capture all modes of reasoning in the process of design synthesis?
The structure of the paper is as follows: we first explain the SAPPhIRE – a causality model – in the section “SAPPhIRE: a model of causality”. To answer the first research question, we revisit abduction, along with its example that Roozenburg and Kroll & Koskela explored, in the “Roozenburg's one-step model of innovative abduction [according to Kroll and Koskela (Reference Kroll, Koskela, Gero and Hanna2015)]” and “Kroll & Koskela's two-step model of innovative abduction” sections. Later, we expand the earlier work on abduction by proposing a more detailed model for abduction based on the seven elementary constructs of the SAPPhIRE model of causality. Then, we compare explanations of the same example design case using the proposed model with the models given by Roozenburg and Kroll & Koskela, in the “Comparison of the SAPPhIRE model with Roozenburg's and Kroll & Koskela's models” section. Furthermore, we present two examples to demonstrate the model's applicability to understand the role of abduction in design synthesis, in the section “The SAPPhIRE: a multistep model of innovative abduction”.
We explain the Extended Integrated Model of Designing, in the “Extended Integrated Model of Designing” section. To answer the second research question and capture various modes of reasoning, we use the Extended Integrated Model of Designing. To validate the effectiveness of the Extended Integrated Model of Designing, we show an empirical study during which participants were involved in a design activity, in the “Empirical study” section. We analyze the verbal speech and outcomes generated by the participants, and capture various modes of reasoning using the proposed model, in the “Coding scheme” section. Results ( “Results”), research contribution and future directions (“Discussion and future work”) of the work are discussed subsequently.
The SAPPhIRE: a model of causality
As proposed in Chakrabarti et al. (Reference Chakrabarti, Sarkar, Leelavathamma and Nataraju2005), a model of causality called the SAPPhIRE consists of seven elementary constructs: States, Actions, Parts, Phenomena, Inputs, oRgans, and Effects. These seven constructs and relationships among these have been proposed in a model to help understand the behavior of a system at multiple levels of abstraction. The SAPPhIRE model allows a more detailed and more refined description of the causal behavior of a system over models such as Function-Behavior-Structure (FBS) framework (Gero and Kannengiesser, Reference Gero and Kannengiesser2004). If we map the SAPPhIRE model to the FBS model, we see that the construct “action” in the SAPPhIRE could be interpreted as “function” in the FBS; “parts” in the SAPPhIRE could be interpreted as “structure” in the FBS; and the other constructs of the SAPPhIRE work together to generate the “behavior” in the FBS.
The explanatory efficacy of these two models have been compared in earlier work (Chakrabarti et al., Reference Chakrabarti, Sarkar, Leelavathamma and Nataraju2005; Siddharth et al., Reference Siddharth, Chakrabarti and Venkataraman2018). The constructs of the SAPPhIRE model have been used in the past to develop structured representations of natural and artificial systems; which formed the basis of a computational tool called Idea-Inspire (Chakrabarti et al., Reference Chakrabarti, Sarkar, Leelavathamma and Nataraju2005). Subsequent versions (Chakrabarti et al., Reference Chakrabarti, Siddharth, Dinakar, Panda, Palegar and Keshwani2017) of Idea-Inspire have been used as a tool for inspiring ideation using a searchable knowledge-base.
A brief description of the seven constructs of the SAPPhIRE is provided below.
1. “Parts: A set of physical components and interfaces constituting a system and its environment of interaction.
2. Organ: A set of properties and conditions of a system and its environment required for an interaction between them. These are also required for activating the effect and remain constant during an interaction. All the other requirements apart from the Input required for activating the effect comprise the organ.
3. Input: A physical variable that comes from outside the system boundary which is essential for an interaction between a system and its environment. This quantity can take the form of material, energy or information.
4. Physical effect: A principle of the universe that underlies/governs an interaction.
5. Physical phenomenon: It refers to an interaction between a system and its environment.
6. State: It is a property at an instant of time of a system (and environment), that is involved in an interaction between a system and environment. As a consequence of an interaction, the property of a system (and environment) changes and this is called a state change.
7. Action: An abstract description or high-level interpretation of a change of state, a changed state, or creation of an input.” (Srinivasan and Chakrabarti, Reference Srinivasan and Chakrabarti2009).
As shown in Figure 1, a brief explanation of the working of these constructs are given below: parts are necessary for creating organs. Organs and inputs are necessary for activation of physical effects, which in turn is necessary for creating physical phenomena and changes of state: changes of state are interpreted as actions or inputs and create or activate (new) parts (Chakrabarti et al., Reference Chakrabarti, Sarkar, Leelavathamma and Nataraju2005).

Fig. 1. The SAPPhIRE model of causality (Chakrabarti et al., Reference Chakrabarti, Sarkar, Leelavathamma and Nataraju2005).
Srinivasan and Chakrabarti (Reference Srinivasan and Chakrabarti2009) have reported the application of the SAPPhIRE model in describing the synthesis of multi-domain, complex systems across areas such as mechanical, thermal, and electrical domains. For the process of synthesis, the SAPPhIRE model allows linking of the SAPPhIRE constructs (as explained earlier) to create multiple possible outcomes at each level of abstraction, from which a designer can select the most promising ones for further development. Thus, the SAPPhIRE model can be used for synthesis in design, as explained by Srinivasan and Chakrabarti (Reference Srinivasan and Chakrabarti2009).
Analyzing the innovative abduction with the help of the SAPPhIRE model
This section aims to analyze innovative abductive reasoning – a subtype of abductive reasoning – using the SAPPhIRE model. Innovative abductive reasoning is a key mode of reasoning in design where parsimonious explanations are formed from observations (Dong et al., Reference Dong, Garbuio and Lovallo2014). Innovative abduction is needed when a design problem has a clear value to be reached (which is determined by the user or client), but the solution to be generated as well as the working principle to guide the designer to the desired value are unknown (Dorst, Reference Dorst2011). Each abduction may only be a partial resolution of the design problem, the depth of which depends on the complexity of the problem and the number of sub-problems to be resolved (Zeng and Cheng, Reference Zeng and Cheng1991). This section first explains Roozenburg and Kroll & Koskela's model on innovative abduction and the kettle example design case. Later, it explains the same example design case using the SAPPhIRE model. Furthermore, it presents two examples to demonstrate the model's applicability to understand the role of abduction in design synthesis.
Roozenburg's one-step model of innovative abduction [according to Kroll and Koskela (Reference Kroll, Koskela, Gero and Hanna2015)]
Roozenburg (Reference Roozenburg1993) explains that synthesis can be thought of as reasoning from statements on the functions (or intended behavior) to a description of the form (or structure) of the designed object, and this pattern of reasoning is innovative abduction. The one-step model of abduction given by Roozenburg has been represented as follows.
There are four distinct entities involved in the reasoning: function, mode of action, way of use (actuation), and form. Here, function represents a desired purpose; mode of action represents what the artifact does; way of use or actuation represents how the artifact should be used; and form represents what the artifact consists of. Roozenburg grouped form and way of use into a single entity, claiming that they always go hand in hand, and writes:
The intermediate result (i.e., mode of action) in Expression (1) can be omitted, so what is left is :
According to Eq. (2), if we consider a given function as the result (q), then first we need to find a form (which consists of geometrical and physiochemical properties) + way of use that fulfills the given function, as the primary conclusion (p → q/rule) and later, form and way of use (p) as the secondary conclusion.

Roozenburg explains the concept of abduction by using the example of boiling water as a desired purpose and a kettle as a form for boiling water. Boiling water is the process of transforming water from say 20°C to 100°C (a desired purpose). The bottom of the kettle is heated (which in this case is actuation) and transports the heat to the water by conduction (i.e., mode of action), which raises the temperature of water. One must fill the kettle with water and place it on a burner (i.e., way of use). One must decide the shape, and select the material, of the kettle (i.e., form).

In the description given by Roozenburg, the mode of action and actuation have been considered implicitly.
Kroll & Koskela's two-step model of innovative abduction
Kroll and Koskela (Reference Kroll, Koskela, Gero and Hanna2015) came up with a two-step or double innovative abduction. Based on this, two distinct inferences have been made. The model splits the one-step reasoning of the Roozenburg model into two: Step 1 explains the reasoning from the function to the mode of action + way of use, while Step 2 explains the reasoning from the mode of action + way of use to the form.
-
Step 1: way of use + mode of action → function

-
Step 2: form → way of use + mode of action

To summarize, the above two-step reasoning allows inferring, first, from function to an idea, concept or solution principle (shown as way of use + mode of action), and then from that principle to the form.
Comparison of the SAPPhIRE model with Roozenburg's and Kroll & Koskela's models
A comparison of the SAPPhIRE constructs as explained in the previous section with the corresponding entities of Roozenbug's model is depicted in Table 1. “Organs” and “Parts” constitute “form”, “Physical effect” and “phenomena” constitute “mode of action”, and “State change” and “action” constitute “function” of Roozenburg's model. These constructs of the SAPPhIRE act as missing entities and help to encode synthesizing process in greater details.
Table 1. Comparison of the SAPPhIRE constructs with the entities of Roozenburg's model

In the given example, Roozenburg considers boiling as the process of bringing water (i.e., transforming water) from 20°C to 100°C. Here, he tacitly took the surrounding pressure as one atmospheric pressure (1 bar). Boiling water is the action here that can be achieved even by changing the pressure alone, which is another way of achieving state change and fulfilling the action of boiling water. The “purpose” in Roozenburg's theory encompasses both action and state change.
Roozenburg then defines the mode of action as a behavior of the artifact itself, in response to influences exerted on it from its environment. To raise the temperature of water, he has defined “heat transfer to kettle” as a mode of action. Here, he has tacitly considered the mode of heat transfer as conduction. In reality, however, heat transfer can also be achieved by different effects and modes, for example, radiation. The “mode of action” in his model considers phenomenon and effect together.
Roozenburg defines form as a conjunction of several categorical statements such as the diameter of the kettle is d, its shape is a hemisphere, and it is made from stainless steel. He divides form into two parts: (1) geometrical form and (2) physicochemical form (the chosen materials). However, in the description, he has considered the existence of both parts together while selecting a form. This can be further separated out, that is, same material (organs) but different geometrical properties (parts).
Roozenburg has considered user-action as an actuation of the artifact. In the example, “filling the kettle with water and placing it on a burner” have been considered as an actuation. Filling the kettle with water and placing the kettle on a burner both are two new actions in themselves and thus contain information more than just giving an input.
Kroll & Koskela's two-step abduction model exhibits similar limitations as explained for Roozenburg's model.
The SAPPhIRE: a multistep model of innovative abduction
The Five-step model of abduction using the SAPPhIRE constructs, as proposed in this paper, is discussed below.
Here, the first step of abductive reasoning generates a rule p → q (state change → action) that satisfies a given fact q (action) and based on rule, p (state change) becomes a conclusion. For the next step, the conclusion p (state change), which is inferred in the first step, acts as a fact q in the successive step of abduction; by using fact q, we generate another rule and conclusion. So, the successive innovative abduction can be described by a chain of five interdependent substeps of innovative abduction.
-
Step 1: inference to State change

-
Step 2: inference to Phenomenon

-
Step 3: inference to Effect

-
Step 4: inference to oRrgan + Input

-
Step 5: inference to Part

To summarize, the above representation shows the five-step process of abduction. These five-step reasoning allow inferring from action to state change (7), from that state change to phenomenon (8), from phenomenon to effect (9), from effect to organ and input (10), and from organ to parts (11). The above description has been compared with the existing two models, the results of which have been depicted in Figure 2a. Although the authors of this paper have divided the abductive reasoning of design into five steps, in some cases it may involve fewer steps, where some steps combine more than one construct of the SAPPhIRE (Fig. 2b).

Fig. 2. (a) Abduction: comparison of the SAPPhIRE model with Roozenburg's and Kroll & Koskela's model. (b) Possible steps in abduction.
We take below a hypothetical scenario of designing in order to illustrate the presence of abduction in the context of the SAPPhIRE framework.
A food-making company sells “ready to eat” meals. Before serving the food, one needs to heat a sealed pouch of food in boiling water, or snip the corner of the pouch and microwave for several seconds. Now, the company wants to develop a solution for inconvenient, adverse, outdoor environment where food can be heated up even if there is no access to a microwave oven or stove. In order to solve the above problem, the designer may reason as follows: “I need to heat the food without accessing a stove or microwave oven. Or I can also boil water and then heat the food with the help of boiled water. But as heat transfer is not an option, I could use heat generation. There may a chemical process which exhibits exothermic reaction with water. Therefore, I would look for different chemical exothermic reactions with water.”
Here, no access to the use of an oven or stove is a constraint, and the availability of water is an assumption. With his intuitive insight, the designer is intervening the phenomena first, followed by the effects. This shows the presence of abduction at the phenomenon and effect level. Using the SAPPhIRE constructs, the authors have tried to synthesize all possible ways to achieve the boiling of water (depicted in Fig. 3).

Fig. 3. Boiling water illustration, reasoning with the SAPPhIRE model.
The requirement of boiling water has been taken as an action. Water can be boiled by alternative state change processes – by reducing pressure, by increasing temperature, or by combining both (reducing pressure and increasing temperature). Note that, all of these state changes can be obtained by alternative phenomena. For instance, heat generation, heat transfer, or both together can cause a rise in temperature. Each phenomenon can be achieved by alternative effects, that is, heat generation can be obtained by chemical reaction (exothermic), mechanical work (friction), or may be by the Joule–Thomson effect. Likewise, heat transfer can be obtained by three different modes that are conduction, convection, or radiation. Each effect requires its own properties and conditions which are described as an organ. For instance, the thermal conductivity of a material of body (k), thickness of body (x), and area of cross-section of body (A) can all act as organs for conduction heat transfer. The temperature difference between container and heat source acts as an input. Again, organ can be embodied with different possibilities of part configurations, for example, kettle is one possible embodiment we can take and proceed further.
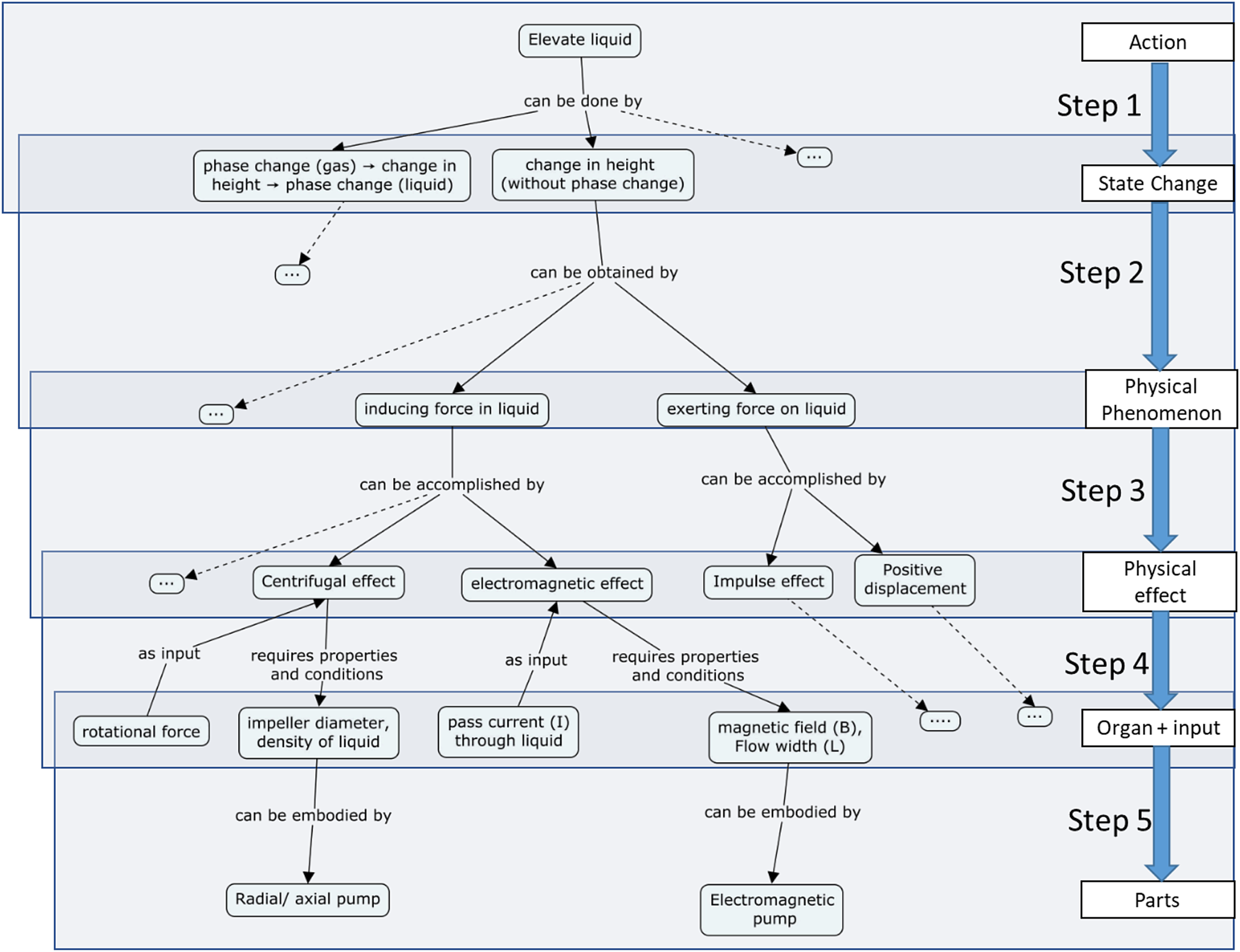
Another example to explain the SAPPhIRE model for abduction is illustrated in Figure 4. In this example, the required action is to elevate liquid that can be obtained by various state changes, for example, either changing the phase of the liquid by converting it into its gaseous form, allowing it to move upward and then converting back to the liquid phase; or inducing or exerting a force on the liquid (phenomena) and changing its height without changing its phase. The force can be induced in the liquid by the centrifugal effect, or electromagnetic effect, or some other effect. Similarly, the force can be exerted on the liquid by an impulse or a positive displacement. Each effect requires its own properties and conditions which are described as organs. For instance, impeller diameter and density of liquid are organs for the centrifugal effect, for which the rotational force acts as an input. Again, an organ can be embodied using various, alternative part configurations such as radial pump and axial pump.

Fig. 4. Elevating liquid illustration, reasoning with the SAPPhIRE model.
In the above examples, the process of synthesis (from action to part) consists of five partial steps of reasoning. The authors argue that each step depicts innovative abduction or explanatory abduction. The interpretation of explanatory abduction has been clarified by Kroll and Koskela (Reference Kroll and Koskela2017). At each divergent step of design, a designer already knows some alternatives or generates new alternatives. The activity of using a known solution is related to explanatory reasoning. In contrast, the activity of generation is related to abductive reasoning. Though abduction is an essential mode of reasoning for synthesis, it alone is not adequate to explain the whole design process. For instance, after generating the various constructs with the help of the reasoning process proposed in this paper, one may evaluate each of these alternatives against the given criteria (requirements). For instance, although boiling of water can be achieved by reducing pressure that is exerted on water (Step 1), and pressure can be reduced by creating vacuum (Step 2), it may not be the best alternative with respect to economic criteria. Chemical reactions for heat generation (Step 3) can change the constitution of water as an additional effect, which may not be acceptable. Heat generated by the Joule–Thompson effect (Step 3) may not be adequate (due to large amount of force required in the throttling process) for boiling water (Step 3). Positive displacement pumps (Step 3) may not be best for generating higher discharge at low heads. The above examples show that the process of choosing one alternative (that satisfies requirements/constraint most) from others shows explanatory abduction. To capture various modes of reasoning and activities, we revisited the Extended Integrated Model of Designing that includes activities view, outcomes view, system-environment view, and requirements-solutions view which is discussed in the next section.
Extended Integrated Model of Designing
An integrated model of designing had been developed by combining activities view (Generate-Evaluate-Modify-Select), outcomes view (the SAPPhIRE constructs), requirements, and solutions view, which covers the significant elements of process-facet and product-facets (Srinivasan and Chakrabarti, Reference Srinivasan and Chakrabarti2010). Empirical validation of the model confirmed that all the proposed activities, outcomes, requirements, and solutions were present in natural design processes analyzed. Subsequently, Ranjan et al. (Reference Ranjan, Srinivasan and Chakrabarti2012) proposed and validated an extended version of the above model of designing (and called it “Extended Integrated Model of Designing”) by adding the system-environment view to the earlier model. According to this model, the GEMS activities are performed on the SAPPhIRE outcomes, which evolve as requirements or solutions of relationships, elements, subsystems, systems, or its environment. The framework helps explain as to how designers perform activities such as generating outcomes, evaluating and modifying those outcomes for refinement, and selecting the best among these. These activities can occur at various levels of the SAPPhIRE constructs where the outcomes can be either solutions or requirements. The overall framework is depicted in Figure 5. Thus, this model can be used to describe design processes. The Integrated Model of Designing had been empirically tested earlier to evaluate the extent to which the constructs of the model were present in natural design sessions. Results had shown that while the teams of designers exhibited a variety of patterns of movement through the outcomes they explored, all teams of designers started from the action level construct and ended with part level descriptions. During the transition from the action level to the part level, designers passed through one or more intermediate levels of abstractions. A detailed description of the patterns is described in the original paper (Srinivasan and Chakrabarti, Reference Srinivasan and Chakrabarti2010).

Fig. 5. Extended Integrated Model of Designing: GEMS of the SAPPhIRE as Req-Sol (Ranjan et al., Reference Ranjan, Srinivasan and Chakrabarti2012).
The authors argue that the Extended Integrated Model of Designing can help, not only to capture the various modes of reasoning present in the design activities and make them explicitly available, but also to provide a more comprehensive explanation of the various modes of reasoning that occur in design.
Capturing various modes of reasoning with the Extended Integrated Model of Designing
Empirical study
An empirical study was conducted to validate the effectiveness of the Extended Integrated Model of Designing. A total number of 13 students participated in the design task. The design task was related to the conceptual design of a door latch system – a multiple state mechanical device. The task was a constrained problem in which both the functional requirements (input–output relationships between a door handle and a latch) and a desired configuration space of the components were given.
The task given was as follows.
Participants were given a constrained design problem in which they were asked to design a door latch mechanism (Fig. 6) that can satisfy the following functional requirements:
• Function 1: When handle is at θ = θ1 and block is at x = x 1, if an effort is applied on handle around its z-axis in the clockwise direction, it should rotate it from θ = θ1 to θ = θ2, and simultaneously the block should translate from x = x 1 to x = x 2 in the positive direction along its x-axis (Image no. 2, Fig. 6).
• Function 2: When handle is at θ = θ2 and block is at x = x 2, if an effort is applied to handle around its z-axis in the clockwise direction, it should not move any further from θ = θ2, and the block also should not move from x = x 2 (Image no. 3, Fig. 6).
• Function 3: When handle is at θ = θ2 and block is at x = x 2, if the effort is released from the handle, it should rotate around its z-axis in the anti-clockwise direction from θ = θ2 to θ = θ1, and simultaneously the block should translate along its x-axis in the negative direction from x = x 2 to x = x 1 (Image no. 4, Fig. 6)
• Function 4: When handle is at θ = θ1 and block is at x = x 1, if an effort is applied on the block along its x-axis in the positive direction, it should translate from x = x 1 to x = x 3 along its x-axis in the positive direction, but the handle should not move from θ = θ1 (Image no. 5, Fig. 6).
• Function 5: When handle is at θ = θ1 and block is at x = x 3, if the effort is released from the block, it should translate along its x-axis in the negative direction, but the handle should not move from θ = θ1 (Image no. 6, Fig. 6).

Fig. 6. Design problem and desired functions.
All the participants were given the same design task. All the participants were postgraduate students (pursuing Masters/PhD degree) having their bachelor's degrees in mechanical engineering. The experiments were carried out in an observatory (controlled environment) in the presence of the author (i.e., instructor). Each experiment was conducted with one participant at a time. [As design activities can be carried out by an individual person or by a group, in this work, we tried to understand the thinking process of a single designer who does monolectical reasoning (Walton, Reference Walton1990) without taking input from others.] A catalog was given to the participants for their reference, which contained various kinds of known mechanism from the theory of machine/mechanisms course. However, the use of the catalog was not mandatory for the participants during the activity. We used a think-aloud strategy to ask participants to say out loud what they are thinking while solving the design task. In addition, participants were asked to draw schematic diagrams/sketches of the intermediate steps of the design concept and final outcome. The verbal data were captured through video recording, and sketches were captured using the camera. The participants were allowed to take as much time as they want. All the participants first understood the problem and functions to be achieved and attempted to generate the solution until all the functional requirements were satisfied. The experiment was stopped once the participant reaches one feasible solution. Participants were free to explore as many ideas/sub-solutions as possible for a particular function until they reached one feasible solution which satisfies all the functions. One of the authors had played the role of the instructor. During the experiment, the instructor was present to help participants understand the task, encourage them to think aloud, and ensure they have made sketches of all intermediate steps. The instructor's role was also to verify the feasibility of the solution generated by the participants. After the experiments, the authors found a commonality among some of the final solutions generated by the participants and found only six distinct solution concepts. As the primary goal was to validate the model's effectiveness to capture the various modes of reasoning, for the purpose of analysis we have coded six unique feasible solutions developed by the participants for the given constrained problem.
The design problem was to convert the rotary motion of the handle into the linear motion of the block. Therefore, all participants adopted the solutions which can convert rotary to linear motion. With the concept of rotary to the linear motion conversion (Effect), they further synthesized till the Parts level and improved the solution incrementally. Though the catalog (mechanism database) was given to the participants, some of them did not refer to it and relied only on their own knowledge. Table 2 shows the final solution diagram and a description of the solution that satisfy the desired functions. The intermediate states and discarded solutions are not shown in the table.
Table 2. The synthesis approach and the final solutions created by the participants (P: participant, F: function)

Coding scheme
The captured video and audio were transcribed by the authors. To tag the speech with various criteria (i.e., activities, outcomes, requirements, and solutions), we used the definitions from the work by Ranjan et al. (Reference Ranjan, Srinivasan and Chakrabarti2012).
Activities
Activity that brings a design outcome into an episode was considered as Generate. Activity that checks outcome's suitability against some criteria was considered as Evaluate. Activity that reformulates or revises the outcome was considered as Modify (in case if the outcome does not match the criteria). Activity that chooses or decides the outcome was considered as Select (in case if the outcome matches the criteria).
Outcomes
Outcome that includes components and interfaces of a system and its environment was taken as Parts. Outcome that creates properties and conditions was taken as oRgans. Outcome that shows the transfer of a physical quantity in the form of material, energy, or signal was taken as Input. Outcome that shows any principle or law was taken as Effect. Outcome that shows the interaction between system and its environment was taken as Phenomenon. Outcome that shows changes in some properties of the system and its environment was taken as State change. Outcome that shows a higher level of abstraction of state change was taken as Action.
Requirement and solution
Any problem description, objective functions, and constraints were considered as Requirements. A lower abstraction level of the requirements was considered as a Solution.
Modes of reasoning
To capture the various modes of reasoning, we used the definitions used in literature (March, Reference March1976; Roozenburg, Reference Roozenburg1993; Dorst, Reference Dorst2011; Dong et al., Reference Dong, Lovallo and Mounarath2015; Kroll and Koskela, Reference Kroll and Koskela2017).
Explanatory abduction: For a given desired/required result (e.g., function), if the participant utilizes an existing rule that has been worked earlier in a similar type of problem (Roozenburg, Reference Roozenburg1993), or chooses one rule out of several known rules (Kroll and Koskela, Reference Kroll and Koskela2017), the inference about the cause is considered as explanatory abduction. In both the above cases, reasoning can be depicted as below.

Innovative abduction: For a given desired/required result (e.g., function), if the participant infers both the rule and the cause, then the reasoning is considered as innovative abduction (Roozenburg, Reference Roozenburg1993; Dorst, Reference Dorst2011).

Deduction: Deductive reasoning is a form of logical reasoning that aims to guarantee the truth of the conclusion if the premise of the argument is observed to be true. For a given rule, if the participant aims to prove or disprove the merits of the construct, then the reasoning is considered as deduction (March, Reference March1976; Dong et al., Reference Dong, Lovallo and Mounarath2015).


Induction: When the participant generalizes a rule based on the numerous cases or evidence, then the reasoning is considered as induction (March, Reference March1976; Dong et al., Reference Dong, Lovallo and Mounarath2015).

Note: The verbal reasoning was not captured under the conditions described below:
1. Participant re-draws the sketch.
2. Participant tries to understand/readout the given task.
3. Participant tries to understand the current state of solution without doing any activity.
4. Participant utters an incomplete statement.
5. Participant utters an redundant statement (previously uttered statement).
Results
With the help of the coding scheme, the authors tagged each event, that, is each timestamped speech and outcome (e.g., sketches). Some examples are given below; the examples are instances of the various modes of reasoning for a given function, activity, or outcome in a design process. The speech/text used in the table is the transcription of the participants' verbalization during their design sessions.
Instances of explanatory abduction
The instances of explanatory abductive reasoning were found in two major activities: Generate and Modify. While generating or modifying outcomes, the participants used to choose existing, known constructs. For example, to satisfy rotary motion to linear motion (effect), the participants used various known mechanisms (parts) such as rack (connected to the block) and pinion (connected to the handle), slider (connected to the block) & crank (connected to the handle), cam (connected to the handle) and follower (connected to the block). As all these solutions were known to the participants a priori and were selected directly to fulfill the function, the inference was considered as an explanatory abduction. In some cases, the participants considered alternative solutions and selected one out of many available solutions; in other cases, the participants selected a known solution without considering alternative solutions. An example for each case is presented in Tables 3 and 4.
Table 3. Code from an instance from participant 6 that captures explanatory abduction

Table 4. Code from an instance from participant 2 that captures explanatory abduction

Instances of innovative abduction
Instances of innovative abductive reasoning were also found in the two major activities below: Generate and Modify. When participants did not find a known solution or rule to satisfy a function, they came up with their own solutions. For example, when Participant 2 could not satisfy both Functions 1 and 4 together using a rack and pinion assembly, he discarded this solution. He then generated an original solution by changing the geometry of the handle and connections. Thus, the inference was considered to be an example of innovative abduction (Table 5).
Table 5. Code from an instance from participant 2 that captures an innovative abduction

Furthermore, after evaluating the solution, Participant 2 realized that the earlier solution (the revolute pair) failed to satisfy Function 4. Thus, he modified the solution by replacing the revolute joint with the “pin in slot” joint (Table 6). According to Dong et al. (Reference Dong, Garbuio and Lovallo2016), “Generative sensing” is a process of creating a new rule (p → q) in order to explain, resolve, or challenge the evidence that was generated from an evaluation of a design concept. Generative sensing involves producing a rule that may resolve or further expand issues encountered in the evaluation of a concept. This mode of reasoning shows innovative abductive reasoning, which includes evaluation followed by modification.
Table 6. Code from another instance from participant 2 that captures innovative abduction

This example also demonstrates that this abduction took place in two steps: from State change to Phenomenon and from Phenomenon to Parts.
Instances of deduction
The instances of deductive reasoning were found in the Evaluate activity. After proposing a solution, participants analyzed the solution and evaluated it against the given requirements. For example, as stated in Function 4, applying force to the block should not allow the handle to rotate. All the participants evaluated their solutions (e.g., rack and pinion, slider-crank, cam and follower, rope) against the above requirement and to judge whether their solution could be considered as a final solution, or needed further modification. These inferences were considered as deduction (Tables 7–9).
Table 7. Code from an instance from participant 6 that captures deduction

Table 8. Code from an instance from participant 5 that captures deduction

Table 9. Code from an instance from participant 2 that captures deduction

Instance of reasoning sequence – deduction followed by explanatory abduction
After evaluating the performance of a chosen solution during the design process, the participants diagnosed the specific limitations of the solution and proposed improvement through modification. In the following example, the participant set up the rack and pinion arrangement – in which clockwise rotation of the pinion results in the movement of the block in the negative x-direction. Upon analyzing the inferred solution, the participant realized that the proposed solution did not satisfy Function 1 (i.e., deductive reasoning). To satisfy Function 1 and change the block's movement to the positive direction, the participant added an idler gear (explanatory abduction) (Table 10).
Table 10. Code from an instance from participant 4 that captures sequence of reasoning – deduction followed by explanatory abduction

Based on the analysis, we associated modes of reasoning with the types of design activity. The various activities involved in the design process and the corresponding modes of reasoning involved in each have been enlisted in Table 11. During the experiment, no instances of inductive reasoning were found, as none of the participants generalized or validated/tested any rule and thus we could not associate inductive reasoning with types of design activity in Table 11. The number and percentage of instances of the various modes of reasoning (generated by all participants) corresponding to the various design activities are shown in Table 12.
Table 11. Reasoning involved in design activities

Table 12. Number and percentage of instances of the various modes of reasoning

It is important to note that the number of instances is derived from the segments of verbal speech which were explicitly and entirely uttered. When the participants made progress covertly (without uttering), the underlying reasoning – a part of their latent thinking process – could not be captured through verbal speech.
Based on the above analysis using the Extended Integrated Model of Designing, and referring to the results in Tables 11 and 12, the key findings are presented below:
• We observed that among all the modes of reasoning, deduction occurs most frequently, followed by explanatory and innovative abductions. In addition, explanatory abductions were the same in frequency in both generate and modify, whereas innovative abductions were less in generate than in modify and often missing completely.
• For the Generate activity, participants first tried to solve a function with a known solution. Innovative abduction happened only when the participants failed to utilize the known solution to fulfill the desired function.
• The majority of the innovative abductions occurred in a Modify activity. This happened mainly because an existing solution, which was proposed for fulfilling Function 1, did not satisfy Function 4. In this situation, the participants decided to modify the selected solution and were forced to think of an original solution.
• Upon failing to modify an existing solution, some participants discarded the existing solution and started with a new, alternative solution.
• During the experiment, no instances of inductive reasoning were found, as none of the participants generalized or validated/tested any rule. This may have been due to the fact that, in general, inductive reasoning plays a significant role in the “testing” phase to see whether something is actually operative or true. It is important to note that not finding an instance of induction in the protocol analyzed does not invalidate the model, the model is still capable of capturing induction; it is nature of the design task and its functional requirements, which were solely focused on “ideation”, that did not provide opportunity for participants to make the use of induction.
• Most of the instances of the reasoning were found at the parts level. This happened because the problem space was a highly constrained one: the Inputs (e.g., rotation of handle), states, and state transitions necessary were all specified, which reduced the solution space for the designers.
• As the state change of the block (i.e., sliding movement) and Input to the handle (i.e., rotation/torque) were already given in the problem, the participants directly made an inference at the parts level and implicitly considered the effect level (i.e., Rotary motion to linear motion). If, on the other hand, an open-ended problem were given to the participants; at first, the reasoning might have occurred at the state change level (e.g., rotation of block instead of slide). Participants might then have used force generation instead of force transmission (Phenomenon) and possibly electromagnetic induction (Effect) with current as Input. Similarly, the participants might have used hydraulic or pneumatic means to transfer the force.
• We observed that when verbal speech was supported by a pictorial presentation of the outcomes (e.g., sketches), the process of understanding, capturing, and classifying the reasoning process became more accurate. Sometimes capturing reasoning using the indicator words from verbal speech led to an erroneous result. For example, when the participant uttered, “… when I am turning the handle (clockwise), it is pulling the block in this (positive x-axis) way. So, this solves the problem…”, he was evaluating the outcome, and the mode of inference was deduction. On the contrary, as per the coding scheme of Cramer-Petersen and Ahmed-Kristensen (Reference Cramer-Petersen and Ahmed-Kristensen2015), the use of pronouns (e.g., I, you, and we) indicates inductive reasoning. This shows that the captured verbal reasoning from speech should be supported with the pictorial presentation, whenever possible to avoid such errors.
One of the purposes of this work was to evaluate the capability of the Extended Integrated Model of Designing in capturing various modes of reasoning during design synthesis. The results show that the model is capable of capturing deductive reasoning and two subtypes of abductive reasoning from the data of think aloud video protocol. The model helped understand the association of various modes of reasoning with the design activities, constructs, and outcomes. The model also helped understand the reasoning patterns during design synthesis. Due to the absence of instances of inductive reasoning, the model could not capture the same and could not associate inductive reasoning with the types of design activities or outcomes. This indicates the need for further empirical studies which is a part of future work.
Discussion and future work
Many problem-solving and design models have investigated the characteristics of problems and solutions in the design process; however, few attempts have been made to explore the modes of reasoning underlying the process of design. In this work, the modes of reasoning were analyzed with the help of the SAPPhIRE model of causality and the Extended Integrated Model of Designing by asking the following research questions: (1) Does the SAPPhIRE model capture the abductive reasoning more extensively compared to other existing models in the process of design synthesis? (2) Does the Extended Integrated Model of Designing capture all modes of reasoning in the process of design synthesis?
The novelty of this paper lies in its analysis of the various interpretations of abduction by Roozenburg and Kroll & Koskela, and the proposal that design abduction can be better understood in terms of the SAPPhIRE model of causality. Moreover, abductive reasoning involved in the process of synthesis can be captured in greater detail with the help of the SAPPhIRE constructs. A validation of the model is presented by demonstrating its application in design with two examples.
Furthermore, we argued that the Extended Integrated Model of Designing can provide comprehensive means of explaining the various modes of reasoning that occur in design. To demonstrate the effectiveness of this model for this purpose, we conducted an empirical study during which participants were involved in a design activity. Verbal speech and outcomes generated by the participants were analyzed, and the underlying modes of reasoning were captured using the proposed model. The Extended Integrated Model of Designing provides the following information related to reasoning: (1) the mode of reasoning, (2) the number of steps, (3) the type of activity, and (4) the type of outcome generated during design activity. The coding scheme developed for this work utilizes the elements of the “Extended Integrated Model of Designing” combined with the “Modes of Reasoning” and offers an efficient way of studying the design synthesis process. The results suggest that this proposed combination, henceforth referred to as the “Extended Integrated Model of Reasoning and Designing”, can effectively capture and categorize the reasoning modes that occur during the design process.
The method of capturing reasoning through verbal speech and the pictorial outcomes is more efficient than capturing through verbal speech alone. Therefore, this method can be applied by the researchers while capturing reasoning in design synthesis.
Abductive reasoning has been associated with creativity. In the context of the SAPPhIRE, if we associate reasoning with the outcomes of design, we could also assess the degree of novelty that a solution possesses. For example, as a result of reasoning, if the outcome is generated at the part or organ level, it may have low novelty; if the outcome is generated at the phenomenon or effect level, then it may have medium novelty. Whereas, if it is generated at the state change or input level, then it may have high novelty (Sarkar and Chakrabarti, Reference Sarkar and Chakrabarti2011). In combination with statistical tools, these insights could be later correlated with the novelty or creativity of the designs and the design process.
In current literature, classification, understanding, and interpretation of reasoning in design have often been discussed in an isolated manner. There is a need to understand the links between modes of reasoning and design theory models. Significantly, two subtypes of abduction (i.e., explanatory and innovative) can be looked at from different perspectives with existing contributions. For example, Gero (Reference Gero1994) mapped “Search” (a process of finding a design within a given structure of design space) to routine design and “Exploration” (a process that creates new design state space or modifies existing design space) to the concept of creative design; Alʹtshuller (Reference Alʹtshuller1999) ranked the creative process of problem-solving in the five levels (i.e., utilization of existing object, choosing object out of several, making partial changes to the selected object, development of a new object, or new complex systems); Le Masson et al. (Reference Le Masson, Weil and Hatchuel2017) used two types of partitions during concept generation in the C–K theory: restrictive partitions (that make the use of properties of a known object) and expansive partitions (that lead to the creation of new knowledge steered by a disruptive concept). As a rudimentary analysis, we can argue that explanatory abductive reasoning can be correlated with “Search” in routine design, “Levels 1 & 2” of the creative process and “restrictive partition” in the C–K theory, whereas innovative abductive reasoning can be correlated with “Exploration” in creative design, “Levels 3–5” of the creative process and “Expansive partitions” of the C–K theory.
Understanding the role of abduction in greater detail should be useful for multiple reasons. The first is the ability to teach design better. The second is to develop tools and methods for supporting abduction. However, before these, the effectiveness of the proposed model needs to be further assessed, including by comparing with other prescriptive models such as PA model (Kroll and Koskela, Reference Kroll and Koskela2016). This is part of future work.
Acknowledgements
The authors wish to express their gratitude to all participants, who must remain anonymous, for voluntarily taking part in the experiment, and are grateful to all IDeaS Lab members, CPDM, Indian Institute of Science, for their support.
Apoorv Naresh Bhatt is a Ph. D. student at IDeAS Lab, Centre for Product Design & Manufacturing, IISc Bangalore. Apoorv Bhatt is also an active member of Erasmus+ project (Strengthening problem-based learning in South Asian Universities). He did his B. Tech. in Mechanical engineering from CHARUSAT, Gujarat and M. Tech. in Mechanical engineering from Pandit Deendayal Petroleum University, Gujarat. His research interests include Design thinking Process, Creativity, Education and Learning.
Anubhab Majumder is currently pursuing Ph. D. in Product Design from Innovation, Design Study and Sustainability Laboratory (IDeaS Lab), Centre for Product Design and Manufacturing (CPDM), Indian Institute of Science, Bangalore, India. His research interests include conceptual design synthesis, multiple-state mechanical devices, creativity, kinematics and robotics. He received his B. Tech. degree in Mechanical Engineering from Government College of Engineering & Textile Technology, Berhampore, India, in 2016 and M. Tech. degree in Mechanical Engineering with specialization in Machine Design from Indian Institute of Technology (Indian School of Mines) Dhanbad, India, in 2018.
Amaresh Chakrabarti is a Senior Professor and current Chairman of the Centre for Product Design & Manufacturing, IISc Bangalore. He is an Honorary Fellow of the Institution of Engineering Designers UK, He is the co-author of DRM, a Design Research Methodology, which is used widely as a framework for design research. He founded IDeAS Lab – India's first Design Observatory, co-initiated India's first Smart Factory Lab, and also heads IISc-TCS Innovation Lab, IISc Press, and Springer International Book Series on Design Science & Innovation.





















