Hostname: page-component-68c7f8b79f-xc2tv Total loading time: 0 Render date: 2025-12-20T05:13:44.107Z Has data issue: false hasContentIssue false

Automatic detection of cataclysmic variables from SDSS images

Published online by Cambridge University Press:  29 June 2023

Junfeng Huang
Affiliation:
School of Mechanical, Electrical & Information Engineering, Shandong University, Weihai, 264209, Shandong, China
Meixia Qu
Affiliation:
School of Mechanical, Electrical & Information Engineering, Shandong University, Weihai, 264209, Shandong, China
Bin Jiang*
Affiliation:
School of Mechanical, Electrical & Information Engineering, Shandong University, Weihai, 264209, Shandong, China
Yanxia Zhang*
Affiliation:
CAS Key Laboratory of Optical Astronomy, National Astronomical Observatories, Beijing, 100101, China
*
Corresponding authors: Bin Jiang and Yanxia Zhang; E-mails: jiangbin@sdu.edu.cn, zyx@bao.ac.cn
Corresponding authors: Bin Jiang and Yanxia Zhang; E-mails: jiangbin@sdu.edu.cn, zyx@bao.ac.cn

Abstract

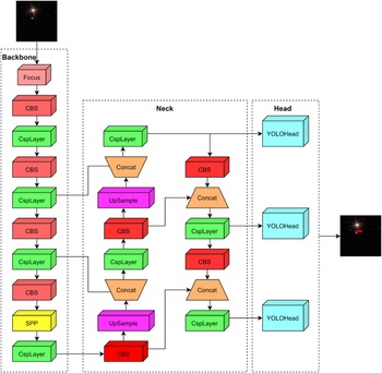
Investigating rare and new objects have always been an important direction in astronomy. Cataclysmic variables (CVs) are ideal and natural celestial bodies for studying the accretion process of semi-detached binaries with accretion processes. However, the sample size of CVs must increase because a lager gap exists between the observational and the theoretical expanding CVs. Astronomy has entered the big data era and can provide massive images containing CV candidates. CVs as a type of faint celestial objects, are highly challenging to be identified directly from images using automatic manners. Deep learning has rapidly developed in intelligent image processing and has been widely applied in some astronomical fields with excellent detection results. YOLOX, as the latest YOLO framework, is advantageous in detecting small and dark targets. This work proposes an improved YOLOX-based framework according to the characteristics of CVs and Sloan Digital Sky Survey (SDSS) photometric images to train and verify the model to realise CV detection. We use the Convolutional Block Attention Module to increase the number of output features with the feature extraction network and adjust the feature fusion network to obtain fused features. Accordingly, the loss function is modified. Experimental results demonstrate that the improved model produces satisfactory results, with average accuracy (mean average Precision at 0.5) of 92.0%, Precision of 92.9%, Recall of 94.3%, and $F1-score$ of 93.6% on the test set. The proposed method can efficiently achieve the identification of CVs in test samples and search for CV candidates in unlabeled images. The image data vastly outnumber the spectra in the SDSS-released data. With supplementary follow-up observations or spectra, the proposed model can help astronomers in seeking and detecting CVs in a new manner to ensure that a more extensive CV catalog can be built. The proposed model may also be applied to the detection of other kinds of celestial objects.

Information

Type
Research Article
Copyright
© The Author(s), 2023. Published by Cambridge University Press on behalf of the Astronomical Society of Australia

Access options

Get access to the full version of this content by using one of the access options below. (Log in options will check for institutional or personal access. Content may require purchase if you do not have access.)

Article purchase

Temporarily unavailable

References

Bochkovskiy, A., Wang, C. Y., & Liao, H. 2020 Google Scholar
Chen, C., Liu, M.-Y., Tuzel, O., & Xiao, J. 2016, in Asian Conference on Computer Vision, Springer, 214230 Google Scholar
Cui, X.-Q., Zhao, Y.-H., Chu, Y.-Q., et al. 2012, RAA, 12, 1197 Google Scholar
Deng, C., Wang, M., Liu, L., Liu, Y., & Jiang, Y. 2022, IEEE Trans. Multimed., 24, 1968 CrossRefGoogle Scholar
Downes, R. A., & Shara, M. M. 1993,, 105, 127 CrossRefGoogle Scholar
Drake, A. J., Djorgovski, S. G., Mahabal, A., et al. 2011, Proc. Int. Astronom. Union, 7, 306 CrossRefGoogle Scholar
Drake, A. J., Gänsicke, B., Djorgovski, S. G., et al. 2014, MNRAS, 441, 1186 CrossRefGoogle Scholar
Everingham, M., Eslami, S. A., Van Gool, L., et al. 2015, IJCV, 111, 98 CrossRefGoogle Scholar
Ge, Z., Liu, S., Wang, F., Li, Z., & Sun, J. 2021 Google Scholar
Han, X. L., Zhang, L.-Y., Shi, J.-R., et al. 2018, RAA, 18, 068 CrossRefGoogle Scholar
He, K., Zhang, X., Ren, S., & Sun, J. 2016, IEEEGoogle Scholar
Hellier, C. 2001, Springer VerlagGoogle Scholar
Hou, W., Luo, A. L., Li, Y. B., & Qin, L. 2020, AJ, 159, 43 CrossRefGoogle Scholar
Hu, Z., Chen, J., Jiang, B., & Wang, W. 2021, Universe, 7, 438 CrossRefGoogle Scholar
Jiang, B., & Luo, A. L. 2011, Spectrosc. Spectr. Anal.Google Scholar
LeCun, Y., Bengio, Y., & Hinton, G. 2015, Nature, 521, 436 CrossRefGoogle Scholar
Lin, T. Y., Maire, M., Belongie, S., Hays, J., & Zitnick, C. L. 2014, Springer International PublishingGoogle Scholar
Mroz, P., Udalski, A., Poleski, R., et al. 2016, AcA, 65Google Scholar
Paczynski, B., Stanek, K. Z., Udalski, A., Szymanski, M., & Preston, G. W. 1995, BAASGoogle Scholar
Redmon, J., & Farhadi, A. 2017, in IEEE Conference on Computer Vision & Pattern Recognition, 6517–6525Google Scholar
Szkody, P., Anderson, S. F., Agüeros, M., et al. 2002, The Astronomical Journal, 123, 430 CrossRefGoogle Scholar
Szkody, P., Fraser, O., Silvestri, N., et al. 2003, AJ, 126, 1499 CrossRefGoogle Scholar
Szkody, P., Henden, A., Fraser, O., et al. 2004, AJ, 128, 1882 CrossRefGoogle Scholar
Szkody, P., Henden, A., Fraser, O. J., et al. 2005, AJ, 129, 2386 CrossRefGoogle Scholar
Szkody, P., Henden, A., Agüeros, M., et al. 2006, AJ, 131, 973 CrossRefGoogle Scholar
Szkody, P., Henden, A., Mannikko, L., et al. 2007, AJ, 134, 185 CrossRefGoogle Scholar
Szkody, P., Anderson, S. F., Hayden, M., et al. 2009, AJ, 137, 4011 CrossRefGoogle Scholar
Thevenaz, P., & Blu, T. 2000, IEEE Trans. Med. Imag., 19, 739 CrossRefGoogle Scholar
Udalski, A. 2004, AcA -Warsaw and Cracow-, 53Google Scholar
Wang, W., Xie, E., Li, X., et al. 2022, IEEE Trans. Patt. Anal. Mach. Intell., 44, 5349CrossRefGoogle Scholar
Warner, B. 2003, Cataclysmic Variable Stars, doi: 10.1017/CBO9780511586491 CrossRefGoogle Scholar
Woo, S., Park, J., Lee, J.-Y., & Kweon, I. S. 2018, in Proceedings of the European Conference on Computer Vision (ECCV), 3–19CrossRefGoogle Scholar
York, D. G., Adelman, J., Anderson, J. E. Jr, et al. 2000, AJ, 120, 1579 Google Scholar
York, D. G., Adelman, J., Anderson, John E., J., et al. 2000, 120, 1579 Google Scholar
Yu, J., Jiang, Y., Wang, Z., Cao, Z., & Huang, T. 2016, ACMGoogle Scholar
Zhang, H., Cisse, M., Dauphin, Y. N., & Lopez-Paz, D. 2017 Google Scholar
Zheng, Z., Wang, P., Ren, D., et al. 2021, IEEE Trans. Cybernet.Google Scholar