Exposure to childhood maltreatment (i.e. abuse and/or neglect) has been shown to increase risk for many psychiatric disorders, including mood disorders, Reference Kendler, Bulik, Silberg, Hettema, Myers and Prescott1–Reference Widom, DuMont and Czaja3 anxiety disorders, Reference Phillips, Hammen, Brennan, Najman and Bor2,Reference Fergusson, Boden and Horwood4 alcohol use disorders, Reference Kendler, Bulik, Silberg, Hettema, Myers and Prescott1,Reference Fergusson, Boden and Horwood4,Reference Clark, Lesnick and Hegedus5 drug use disorders, Reference Fergusson, Boden and Horwood4,Reference Widom, Marmorstein and White6 disruptive behaviour disorders, Reference Green, McLaughlin, Berglund, Gruber, Sampson and Zaslavsky7,Reference Widom, Ketterlinus and Lamb8 antisocial behaviour Reference Johnson, Cohen, Brown, Smailes and Bernstein9 and psychosis. Reference Arseneault, Cannon, Fisher, Polanczyk, Moffitt and Caspi10,Reference Read, van Os, Morrison and Ross11 Recent epidemiological research suggested that the onset of psychiatric disorders across the life course in nearly a third of cases is attributable to adverse childhood experiences, underscoring the public health significance of these exposures. Reference Green, McLaughlin, Berglund, Gruber, Sampson and Zaslavsky7,Reference Kessler, McLaughlin, Greif Green, Gruber, Sampson and Zaslavsky12,Reference Kessler, Ormel, Petukhova, McLaughlin, Green and Russo13 The strong associations of childhood maltreatment with a wide range of psychiatric outcomes suggest that maltreatment may confer non-specific risk for psychopathology rather than risk for specific disorders. However, prior research has largely examined the associations of childhood maltreatment with individual psychiatric disorders, Reference Bifulco, Brown and Adler14–Reference Chapman, Whitfield, Felitti, Dube, Edwards and Anda17 or broad classes of disorders (such as mood disorders) without accounting for comorbidity or the underlying structure of psychopathology. Reference Green, McLaughlin, Berglund, Gruber, Sampson and Zaslavsky7,Reference Kendler, Bulik, Silberg, Hettema, Myers and Prescott18 Therefore, it remains unknown whether childhood maltreatment increases risk for specific psychiatric disorders over and above a latent vulnerability to experience psychopathology.
Much research on childhood maltreatment has focused on a single type of maltreatment (such as sexual abuse or parental neglect) despite ample evidence demonstrating that these exposures frequently co-occur. Reference Dong, Anda, Felitti, Dube, Williamson and Thompson19,Reference Green, McLaughlin, Berglund, Gruber, Sampson and Zaslavsky20 Indeed, factor analysis in a clinical population showed that sexual abuse, physical abuse, emotional abuse and emotional neglect are distinct yet correlated constructs representing different facets of childhood maltreatment. Reference Bernstein, Fink, Handelsman, Foote, Lovejoy and Wenzel21 The underlying dimensions of childhood maltreatment have never been examined in a general population sample.
Previous studies examining the latent structure of common mental disorders in epidemiological samples have converged on two major dimensions that represent observed patterns of comorbidity among, and liability to experience, many common mental disorders. Reference Krueger22,Reference Krueger, Hicks, Patrick, Carlson, Iacono and McGue23 The internalising dimension indicates liability to experience mood and anxiety disorders such as major depression, generalised anxiety disorder, panic disorder and social phobia. The externalising dimension indicates liability to experience substance disorders, conduct disorder, and antisocial personality disorder. Reference Krueger, Hicks, Patrick, Carlson, Iacono and McGue23,Reference Kendler, Prescott, Myers and Neale24 Adopting a latent liability dimensional approach to the study of common mental disorders has increased understanding of risk factors for psychopathology in numerous ways. Reference Krueger, Hicks, Patrick, Carlson, Iacono and McGue23–Reference Young, Stallings, Corley, Krauter and Hewitt25 For example, recent data from the World Health Organization World Mental Health (WHO-WMH) surveys found that almost all pair-wise comorbidity estimates between the onset of any two disorders were accounted for by the latent internalising and externalising dimensions, suggesting that most psychiatric comorbidity is explained by common underlying liabilities. Reference Kessler, Ormel, Petukhova, McLaughlin, Green and Russo13
Existing maltreatment research, however, has largely focused on identifying the impacts on specific disorders rather than these liabilities to experience internalising and externalising psychopathology. Reference Kessler, Ormel, Petukhova, McLaughlin and Green26,Reference Krueger and Markon27 To our knowledge, the associations of childhood maltreatment with latent internalising and externalising dimensions of psychopathology and with specific disorders above and beyond these dimensions have never been examined.
The present study addressed this gap in the literature. First, we examined whether five types of childhood maltreatment (emotional neglect, physical neglect, emotional abuse, physical abuse and sexual abuse) were associated with latent dimensions of internalising and externalising psychopathology, controlling for other childhood adversities and demographic characteristics. Second, we evaluated differences in the strength of the associations between childhood maltreatment and internalising v. externalising dimensions. Because the prevalence of both childhood maltreatment and psychiatric disorders differ between men and women, and because the association between childhood maltreatment and psychiatric outcomes varies by gender, we conducted all analyses separately for men and women. We used data from the National Epidemiologic Survey on Alcohol and Related Conditions (NESARC), a general population sample of adults in the USA. Our use of a latent variable approach to examine these associations allowed us to simultaneously model comorbidity among psychiatric disorders, co-occurrence among diverse types of childhood maltreatment and associations between these two domains.
Method
Study design and sample
Data were drawn from the 2004–2005 NESARC, a study of non-institutionalised adults in the USA residing in homes or group quarters. Data for NESARC were collected at two time points: initial data were collected in 2001–2002 with 43 093 participants (response rate: 81% of those eligible). A second assessment was conducted in 2004–2005 with 34 653 participants (86.7% of original sample; ineligible respondents included deceased, n = 1403; deported, too disabled to participate, n = 781; or on active duty in the armed forces, n = 950). The cumulative response rate over both waves was 70.2%. Young, Black and Hispanic individuals were oversampled. Data were weighted to reflect the demographic characteristics in the US population based on the 2000 census. Reference Grant, Goldstein, Chou, Huang, Stinson and Dawson28 The research protocol, including written informed consent procedures, received full ethical review and approval from the US Census Bureau and the US Office of Management and Budget. Further details of the study design and sampling methods can be found elsewhere. Reference Grant, Goldstein, Chou, Huang, Stinson and Dawson28,Reference Ruan, Goldstein, Chou, Smith, Saha and Pickering29 The present study included the 34 653 participants in the second assessment, which included the measures of childhood maltreatment. Among those who participated in the second assessment, 48% were women; 25.4% were less than 35 years old, 31.2% were 35–49, 24.1% were 50–64 and 19.3% were 65 or older. White participants comprised 70.9% of the sample, African Americans 11.1%, Hispanics 11.5%, Asian or Pacific Islanders 4.3% and American Indians and Alaska Natives 2.2%.
Measures
Participants were interviewed face to face with the Alcohol Use Disorder and Associated Disabilities Interview Schedule, DSM-IV version (AUDADIS-IV), Reference Grant, Dawson and Hasin30 a fully structured instrument designed for experienced lay interviewers.
Childhood maltreatment
Table 1 shows the nineteen questions that measured five types of childhood maltreatment, adapted from two empirically validated scales: the Conflict Tactics Scale (CTS) Reference Straus31,Reference Straus and Gelles32 and the Childhood Trauma Questionnaire (CTQ). Reference Bernstein, Fink, Handelsman, Foote, Lovejoy and Wenzel21,Reference Wyatt33 The time frame for these questions was the first 17 years of life. All response options ranged from never (1) to very often (5), with the exception of emotional neglect, which ranged from ‘never’ to ‘always’ and was reverse coded for the purposes of analysis. A test–retest study of these items indicated excellent intraclass test–retest reliability coefficients ranging from 0.79 for physical abuse to 0.88 for emotional abuse. Reference Ruan, Goldstein, Chou, Smith, Saha and Pickering29 Experiences of maltreatment range in severity, context, salience and effect on the individual; thus we conceptualised each maltreatment construct as representing continuous dimensions of maltreatment (for example from little to no physical abuse, to mild forms of physical abuse occurring seldom throughout childhood, to extreme and chronic physical abuse throughout childhood). A confirmatory factor analysis with items as polytomous indicators of latent dimensions indicated that a five-factor model with a latent dimension for each maltreatment type provided excellent fit to the data among both men (comparative fit index (CFI) = 0.981, Tucker-Lewis index (TLI) = 0.977, root mean squared error of approximation (RMSEA) = 0.024) and women (CFI = 0.985, TLI = 0.982, RMSEA = 0.031).
Psychiatric disorders
We examined 12 common psychiatric disorders that have been empirically shown to correspond with the internalising and externalising liability dimensions: Reference Eaton, South, Krueger, Millon, Krueger and Simonsen34 these included mood disorders (major depression and dysthymia), anxiety disorders (generalised anxiety disorder, post-traumatic stress disorder (PTSD), panic disorder with or without agoraphobia, social phobia, specific phobia), antisocial personality disorder and substance disorders (alcohol misuse or dependence, cannabis misuse or dependence, any other illicit drug misuse or dependence and tobacco dependence). Reference Hicks, Blonigen, Kramer, Krueger, Patrick and Iacono35 We included antisocial personality disorder, given the extensive literature on the placement of this personality disorder within the externalising spectrum. Reference Krueger, Hicks, Patrick, Carlson, Iacono and McGue23,Reference Kendler, Prescott, Myers and Neale24,Reference Eaton, South, Krueger, Millon, Krueger and Simonsen34 Because childhood maltreatment is associated with the onset of psychiatric disorder throughout the life course, Reference Green, McLaughlin, Berglund, Gruber, Sampson and Zaslavsky7,Reference McLaughlin, Green, Gruber, Sampson, Zaslavsky and Kessler36,Reference Kessler, Davis and Kendler37 we analysed lifetime diagnoses. Dichotomous indicators of the presence or absence of disorder were used as indicator variables of latent internalising/externalising dimensions, following the standards in the literature. Reference Krueger22,Reference Eaton, South, Krueger, Millon, Krueger and Simonsen34,Reference Hicks, Blonigen, Kramer, Krueger, Patrick and Iacono35,Reference Krueger, Caspi, Moffitt and Silva38 The test–retest reliability of mood and anxiety disorder diagnoses ranged from fair (0.42, specific phobia) to good (0.64, major depressive disorder). Reference Ruan, Goldstein, Chou, Smith, Saha and Pickering29,Reference Grant, Dawson, Stinson, Chou, Kay and Pickering39,Reference Canino, Bravo, Ramirez, Febo, Rubio-Stipec and Fernández40 The AUDADIS-IV alcohol and drug dependence diagnoses and antisocial personality disorder demonstrated good to excellent test–retest reliability (kappa (κ) = 0.67–0.84) in clinical and general population samples Reference Grant, Dawson, Stinson, Chou, Kay and Pickering39,Reference Grant, Harford, Dawson, Chou and Pickering41–Reference Chatterji, Saunders, Vrasti, Grant, Hasin and Mager43 and good to excellent convergent, discriminant and construct validity in samples within the USA Reference Hasin and Paykin44–Reference Hasin, Van Rossem, McCloud and Endicott46 and internationally, Reference Canino, Bravo, Ramirez, Febo, Rubio-Stipec and Fernández40,Reference Cottler, Grant, Blaine, Mavreas, Pull and Hasin47–Reference Vrasti, Grant, Chatterji, Ustün, Mager and Olteanu50 including clinical reappraisals. Previous work on these data has documented that disorders on the internalising dimension are more prevalent among women and disorders on the externalising dimension are more prevalent among men, but that the underlying structure of the internalising/externalising dimensions are invariant across gender. Reference Eaton, Keyes, Krueger, Balsis, Skodol and Markon51
Control variables
All models controlled for age, ethnicity and personal income, as well as five indictors of non-maltreatment childhood adversities: witnessing intimate partner violence against female caregivers, living with an adult who was a problem drinker or drug user, having a parent/guardian who went to jail or prison, having a parent/guardian who was admitted to hospital for a mental illness and having a parent/guardian who attempted or died by suicide.
Statistical analysis
We estimated a structural equation model regressing latent psychiatric disorder factors on latent childhood maltreatment factors. Given the response options (scores from one to five), maltreatment indicators were analysed as ordered categorical variables with a weighted least squares estimator (WLSMV). We evaluated a model in which internalising and externalising dimensions were regressed on all childhood maltreatment factors. In all models, internalising and externalising were allowed to correlate, and all of the childhood maltreatment factors were allowed to correlate with each other. Model fit indices examined included CFI, TLI and RMSEA. Hu & Bentler recommended CFI and TLI values above 0.95 and RMSEA values below 0.06, as representing a good model fit. Reference Hu and Bentler52 We also evaluated modification indices to determine whether residual correlation between latent maltreatment factors and specific disorders would appreciably improve the model fit, with a deciding rule that direct effects between internalising and externalising dimensions and individual disorders would be included in the model if the expected model fit improvement was above 3.96, corresponding to a P of 0.05. Next, we evaluated variation in the size of regression coefficients by gender and across internalising and externalising by comparing nested models and testing differences between them with a robust chi-squared difference test (DIFFTEST in Mplus) suitable for use with WLSMV estimators. Reference Asparouhov and Muthen53 All analyses were conducted using Mplus version 6.0 for Windows. Reference Muthen and Muthen54 Estimates were sample weighted and standard errors were adjusted for the complex sample design of the NESARC survey (nested sampling by geographic strata and primary sampling unit). In all analyses, we conducted sensitivity analysis by removing all respondents with a diagnosis before age 18 to ensure temporal precedence of childhood maltreatment over psychiatric disorder; all results were unchanged, therefore the present paper includes the entire sample. We conducted further sensitivity analyses by randomly splitting the sample in half and re-estimating all models within each half by gender in order to establish the robustness of the results to random variation.
TABLE 1 Prevalence of childhood maltreatment questions among men (n = 14 564) and women (n = 20 089), in a general population sample in the USA

| Subscale and item | Men, %Footnote a | Women, %Footnote a |
|---|---|---|
| Physical neglectFootnote b | ||
| How often were you made to do chores too difficult or dangerous for someone your age? | 3.26 | 4.12 |
| How often were you left alone or unsupervised when you were too young to be alone? | 3.68 | 4.44 |
| How often did you go without things you needed like clothing, shoes, or school supplies? | 2.1 | 2.96 |
| How often did a parent or other adult living in your home make you go hungry or not prepare regular meals? | 0.88 | 1.4 |
| How often did a parent or other adult living in your home ignore or fail to get you medical treatment when you were sick or hurt? | 0.76 | 1.36 |
| Emotional abuseFootnote c | ||
| How often did a parent or other adult living in your home swear at you, insult you or say hurtful things? | 4.47 | 6.48 |
| How often did a parent or other adult living in your home threaten to hit you or throw something at you, but didn't do it? | 4.15 | 4.45 |
| How often did a parent or other adult living in your home act in any other way that made you afraid that you would be physically hurt or injured? | 3.14 | 4.85 |
| Physical abuseFootnote c | ||
| How often did a parent or other adult living in your home push, grab, shove, slap or hit you? | 3.73 | 5.04 |
| How often did a parent or other adult living in your home hit you so hard that you had marks or bruises or were injured? | 1.92 | 2.94 |
| Sexual abuse Footnote b | ||
| How often an adult engaged in the following when the respondent either did not want them to or was too young to know what was happening: | ||
| Touch or fondle you in a sexual way when you didn't want them to or when you were too young to know what was happening? | 0.34 | 2.58 |
| Have you touch their body in a sexual way when you didn't want to or you were too young to know what was happening? | 0.25 | 1.64 |
| Attempt to have sexual intercourse with you when you didn't what them to or you were too young to know what was happening? | 0.19 | 1.47 |
| Actually have sexual intercourse with you when you didn't want them to or you were too young to know what was happening? | 0.15 | 1.13 |
| Emotional neglect Footnote b , Footnote d | ||
| The extent to which respondents agreed with these statements about the family when growing up: | ||
| I felt there was someone in my family who wanted me to be a success | 6.77 | 9.19 |
| There was someone in my family who helped me feel that I was important or special | 5.52 | 6.76 |
| My family was a source of strength and support | 5.44 | 7.81 |
| I felt that I was part of a close-knit family | 6.99 | 8.95 |
| Someone in my family believed in me | 3.37 | 5.08 |
a. Per cent reporting ‘often’ or ‘very often’ true.
b. Items drawn from the Childhood Trauma Questionnaire.
c. Items drawn from the Conflict Tactics Scale.
d. Per cent reporting ‘never’ or ‘almost never’ true. Items reverse coded for analysis.
Results
Prevalence of childhood maltreatment in the general population
Table 1 provides details of the percentage of individuals reporting frequent exposure (often or very often) to each type of childhood maltreatment. Emotional neglect was the most commonly reported childhood maltreatment, with prevalence ranging from 3.4 to 9.2%. Frequent unwanted sexual intercourse was the least common, with a prevalence of 0.2% in men and 1.1% in women. All experiences were significantly more common among women (P<0.01), with the exception of a caregiver threatening ‘to hit or throw something at you’ (P = 0.24).
Exploratory factor analysis of psychiatric disorders
Because the prevalence of each psychiatric disorder has been shown to be significantly different between men and women in the NESARC, we conducted exploratory factor analysis of the psychiatric disorders within each gender. Exploratory factor analysis of the tetrachoric correlation matrix using Geomin rotated loadings (an oblique rotation that allows for correlated factors) indicated that a two-factor model provided the best representation of psychiatric disorders among both men (CFI = 0.99, TLI = 0.98, RMSEA = 0.02, standardised root mean square residual (SRMR) = 0.04) and women (CFI = 0.99, TLI = 0.98, RMSEA = 0.02, SRMR = 0.03). Disorders on the internalising dimension included two mood disorders (major depressive disorder and dysthymia) and five anxiety disorders (generalised anxiety disorder, panic disorder with or without agoraphobia, social phobia, specific phobia and PTSD). The magnitude of loadings ranged from 0.52 (specific phobia on internalising in men) to 0.94 (marijuana misuse/dependence on externalising in women). No appreciable cross-loadings were detected, and internalising and externalising factors were correlated at 0.376 (P<0.01).
Associations between childhood maltreatment types and latent psychiatric disorder dimensions
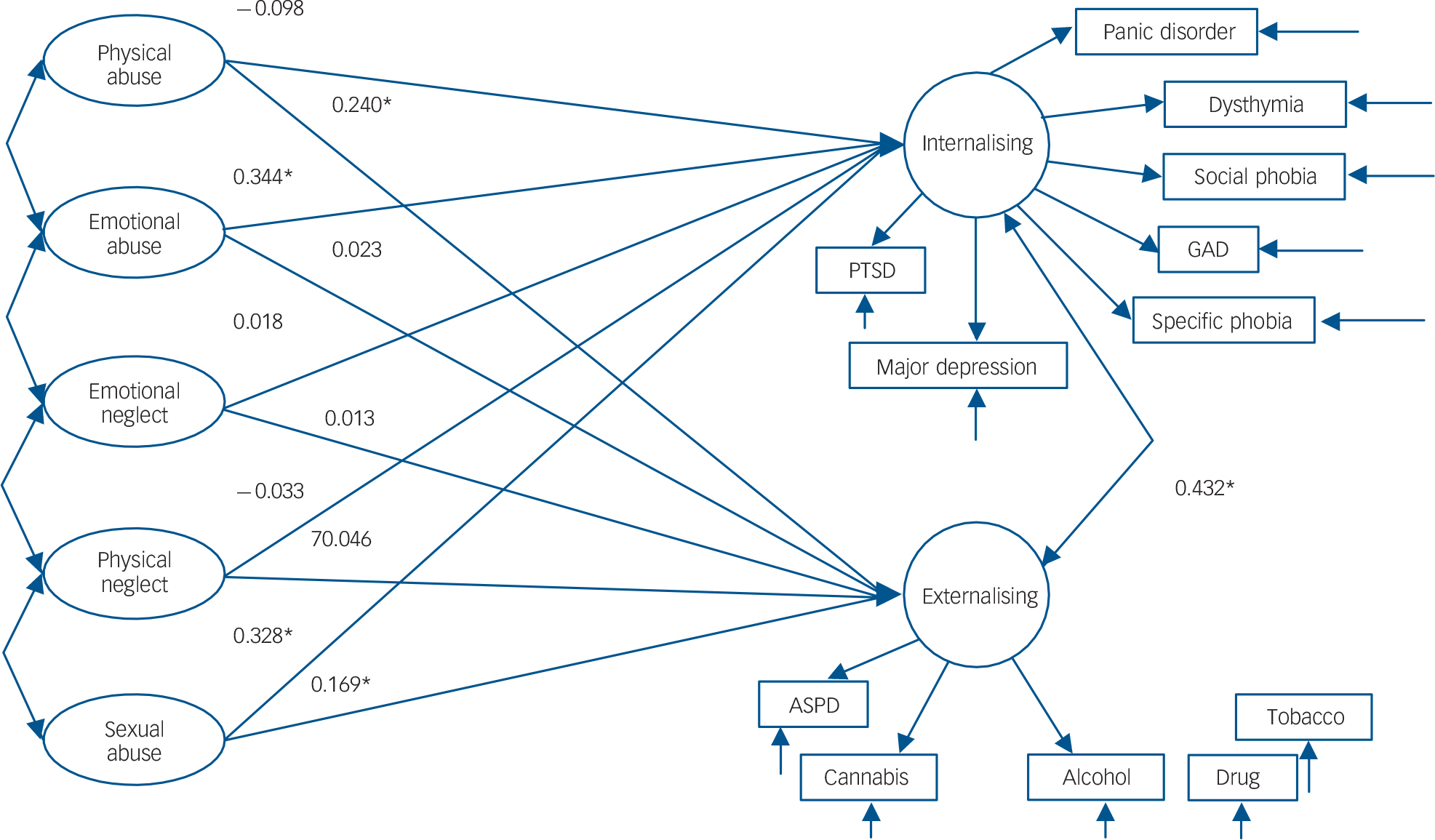
Using structural equation modelling we regressed the internalising and externalising dimensions on each of the five childhood maltreatment dimensions separately for men (Fig. 1) and women (Fig. 2). For simplicity, we show each latent dimension of childhood maltreatment without the indicator variables; indicator variables that correspond to each maltreatment factor are shown in Table 1. Residual variance in internalising and externalising dimensions was allowed to correlate in the model with both dimensions as simultaneous dependent variables, allowing the model to take into account residual association between internalising and externalising not accounted for by the predictor variables.
Among men, sexual abuse was associated with both internalising (β = 0.328, s.e. = 0.09, P<0.001) and externalising (β = 0.169, s.e. = 0.09, P⩽0.001) dimensions (Fig. 1). Physical abuse was associated only with the externalising dimension (β = 0.240, s.e. = 0.11, P = 0.034) and emotional abuse was associated only with the internalising dimension (β = 0.344, s.e. = 0.13, P = 0.006). The model explained 34% of the variance in the internalising factor and 31% of the variance in the externalising factor. Model fit indices all indicated that the model provided a good fit to the data (CFI = 0.967, TLI = 0.964, RMSEA = 0.015). Modification indices did not suggest any direct effects between latent maltreatment factors and individual disorders unmediated by the association with the disorder with the latent dimensions (no expected change in model fit was higher than 3.96, corresponding to a P of 0.05).
Among women, sexual abuse and emotional abuse were associated with both internalising (β = 0.373, s.e. = 0.10, P⩽0.001) and externalising dimensions (β = 0.313, s.e. = 0.08, P⩽0.001) (Fig. 2). Physical abuse was only associated with the internalising dimension (β = 0.496, s.e. = 0.14, P<0.001). The model explained 33% of the variance in the internalising factor and 36% of the variance in the externalising factor. Modification indices did not suggest any direct effects between latent maltreatment factors and individual disorders unmediated by the association with the disorder with the latent dimensions.
TABLE 2 Test of differences in the magnitude of regression coefficients for the effects of maltreatment on internalising v. externalising dimensions

| Association with internalising dimension, β |
Association with externalising dimension, β |
Test of difference | |||
|---|---|---|---|---|---|
| n | χ2 (d.f) | P | |||
| Men | 14 564 | ||||
| Emotional neglect | 0.018 | 0.013 | 1.45 (1) | 0.24 | |
| Physical neglect | –0.033 | –0.046 | 1.11 (1) | 0.22 | |
| Emotional abuse | 0.344 | 0.023 | 5.72 (1) | 0.02 | |
| Physical abuse | –0.098 | 0.240 | 6.92 (1) | 0.009 | |
| Sexual abuse | 0.328 | 0.169 | 14.49 (1) | <0.001 | |
| Women | 20 089 | ||||
| Emotional neglect | 0.008 | –0.036 | 4.93 (1) | 0.03 | |
| Physical neglect | –0.064 | –0.029 | 0.08 (1) | 0.78 | |
| Emotional abuse | 0.852 | 0.355 | 5.13 (1) | 0.02 | |
| Physical abuse | 0.496 | –0.061 | 5.72 (1) | 0.02 | |
| Sexual abuse | 0.373 | 0.313 | 3.66 (1) | 0.06 | |
Variation in regression coefficients across internalising–externalising dimensions
We tested whether the magnitude of the regression coefficients differed by internalising and externalising dimensions among men and women separately (Table 2). Among men, sexual abuse and emotional abuse were more strongly related to internalising liability (χ2(1) = 14.5, P<0.001 and χ2(1) = 5.7, P = 0.02, respectively), whereas physical abuse was more strongly related to externalising liability (χ2(1) = 6.9, P = 0.009). Among women, physical abuse and emotional abuse were more strongly related to internalising liability (χ2(1) = 5.7, P = 0.02 and χ2(1) = 5.1, P = 0.02 respectively) compared with externalising liability. Emotional neglect was more strongly related to internalising than externalising liability (χ2(1) = 4.9, P = 0.03), although the magnitudes of the association, and the differences, were weak.
Sensitivity analysis
The large sample size of the NESARC afforded the opportunity to conduct sensitivity analyses by randomly dividing the sample in half within each gender and re-estimating all models within the two halves to validate the results. We found that the two-factor model of internalising and externalising provided excellent fit among men in Sample 1 (CFI = 0.982, TLI = 0.973, RMSEA = 0.021), women in Sample 1 (CFI = 0.984, TLI = 0.976, RMSEA = 0.019), men in Sample 2 (CFI = 0.979, TLI = 0.967, RMSEA = 0.022), and women in Sample 2 (CFI = 0.989, TLI = 0.983, RMSEA = 0.017). We also found that a five-factor model of childhood maltreatment provided excellent fit among men in Sample 1 (CFI = 0.983, TLI = 0.979, RMSEA = 0.017), women in Sample 1 (CFI = 0.985, TLI = 0.981, RMSEA = 0.024), men in Sample 2 (CFI = 0.983, TLI = 0.979, RMSEA = 0.017), and women in Sample 2 (CFI = 0.987, TLI = 0.984, RMSEA = 0.023).
Online Table DS1 provides beta estimates, P-values and chisquared difference testing across the two samples among both men and women. The results were generally consistent with those in the full sample, with the exception of minor variations in statistical significance likely due to reduced power to detect effects. Specifically, among men, emotional abuse was not significantly associated with internalising in Sample 1 (β = 0.250, P = 0.12), but was significantly associated in Sample 2 (β = 0.504, P = 0.02) and in the overall sample (Fig. 1, β = 0.344, P = 0.03)). Among women, emotional abuse was marginally significantly associated with the externalising dimension in the overall sample (β = 0.355, P = 0.05), and was not significantly associated in the split samples (Sample 1: B = 0.219, P = 0.40; Sample 2 = 0.118, P = 0.59). Comparisons of the strength of the effects between internalising and externalising dimensions produced results consistent with those in the full sample presented in Table 2.
Fig. 1 Structural equation model indicating the association between latent dimensions of adverse childhood events and latent dimensions of internalising and externalising psychopathology liability in a general population sample of men in the USA (n = 14 564).
Childhood adversity factors were allowed to correlate with each other (P<0.01 for all correlations). Psychiatric disorder factors were allowed to correlate with each other (P<0.01 for all correlations). Panic disorder, panic disorder with or without agoraphobia; GAD, generalised anxiety disorder; PTSD, post-traumatic stress disorder; ASPD, antisocial personality disorder; Cannabis, cannabis misuse/dependence; Alcohol, alcohol misuse/dependence; Drug, drug misuse/dependence on illicit drugs other than cannabis; Tobacco, nicotine dependence. *Statistically significant regression coefficient at the P<0.05 level.
Fig. 2 Structural equation model indicating the association between latent dimensions of adverse childhood events and latent dimensions of internalising and externalising psychopathology liability in a general population sample of women in the USA (n = 20 089).
Childhood adversity factors were allowed to correlate with each other (P<0.01 for all correlations). Psychiatric disorder factors were allowed to correlate with each other (P<0.01 for all correlations). Panic disorder, panic disorder with or without agoraphobia; GAD, generalised anxiety disorder; PTSD, post-traumatic stress disorder; ASPD, antisocial personality disorder; Cannabis, cannabis misuse/dependence; Alcohol, alcohol misuse/dependence; Drug, drug misuse/dependence on illicit drugs other than cannabis; Tobacco, nicotine dependence. *Statistically significant regression coefficient at the P<0.05, ** P = 0.05 level.
Discussion
Main findings
Four novel findings emerged in the present study. First, we showed that the association between childhood maltreatment and psychiatric disorders were fully mediated through the associations of maltreatment with estimated latent internalising and externalising dimensions rather than through specific disorders. That is, once associations between the childhood maltreatment and the internalising and externalising dimensions were estimated, some maltreatment events were no longer significantly associated with psychopathology, and among those that remained significant, there were no residual associations between maltreatment and any specific measured disorder. This means that any observed association between childhood maltreatment and the psychiatric disorders measured here actually reflect the association of maltreatment with an underlying liability to experience internalising and externalising psychopathology.
Second, once all types of maltreatment and other childhood adversities were controlled for, our data indicated that all forms of abuse (physical, emotional and sexual) were associated with at least one dimension of psychopathology, whereas emotional and physical neglect were not associated with either the internalising or externalising dimensions. However, the results of our split-sample sensitivity analysis indicated that emotional abuse estimates should be interpreted with caution; although the direction and magnitude of emotional abuse estimates were consistent in the split samples and in the full sample, statistical significance varied, indicating that the robustness of these findings is questionable.
Third, specific types of maltreatment had specific patterns of association with the internalising or externalising dimensions. For example, sexual abuse was associated more strongly with the internalising dimension than the externalising dimension in both men and women.
Finally, the patterns of association between maltreatment and the underlying psychopathology dimensions differed by gender. Physical abuse was associated with only externalising liability in men, but was associated with only internalising liability in women.
Overall, these results underscore the pernicious mental health consequences of childhood maltreatment for mental health across the life course and suggest that the prevention of maltreatment, particularly childhood abuse, may have broad benefits for many common mental disorders.
Comparison with previous studies
Our results are consistent with previous work documenting both the high co-occurrence of different types of childhood maltreatment and the robust associations of these exposures with multiple types of psychiatric disorders. Reference Kessler, Davis and Kendler37,Reference McLaughlin, Green, Gruber, Sampson, Zaslavsky and Kessler55–Reference Green, McLaughlin, Berglund, Gruber, Sampson and Zaslavsky57 We extend this literature by using a latent variable approach, which accounts for the co-occurrence of both childhood maltreatment and psychiatric disorders simultaneously. This approach allowed us both to examine the associations among maltreatment dimensions and broad vulnerabilities to internalising and externalising psychopathology and to identify maltreatment experiences that were differentially associated with these psychopathology dimensions. This advances previous research that evaluated the relationship of childhood maltreatment with specific disorders Reference Kendler, Bulik, Silberg, Hettema, Myers and Prescott1,Reference Finkelhor, Ormrod and Turner58–Reference Rowan and Foy61 by showing specificity in the associations of maltreatment types with internalising and externalising psychopathology. Here, we found that neither physical nor emotional neglect predicted psychopathology once other maltreatment types were considered. Sexual abuse was more strongly associated with internalising than with externalising disorders, a finding that stands in contrast with those reported from an epidemiological co-twin sample of women, where sexual abuse was associated most strongly with alcohol and drug disorders. Reference Kendler, Bulik, Silberg, Hettema, Myers and Prescott1 Our approach involved a more rigorous analytic strategy with comprehensive controls for other childhood adversities and comorbid psychopathology; however, further research on the strength of the associations of maltreatment with internalising and externalising liabilities is warranted.
A pervasive limitation in prior research on childhood maltreatment and mental health has been a focus on a single diagnostic outcome, Reference Bifulco, Brown and Adler14–Reference Chapman, Whitfield, Felitti, Dube, Edwards and Anda17 which inflates the strength of relationships with specific disorders due to comorbidity and assumes that categorical psychiatric diagnoses correctly parse psychopathology into discrete absent versus present manifestations. Our latent variable approach allowed us to test for specificity in the associations among childhood maltreatment and psychiatric disorders unmediated by the latent internalising and externalising dimensions. We found no associations between maltreatment and specific measured psychiatric disorders that were unmediated by the latent internalising–externalising dimensions. This research extends recent work from the WHO-WMH surveys demonstrating that that lifetime comorbidity between disorders is also accounted for by latent internalising and externalising dimensions, Reference Kessler, Ormel, Petukhova, McLaughlin, Green and Russo13 indicating the importance of latent dimensions for improving our understanding of risk factors for common psychiatric disorders, in addition to their utility in understanding underlying patterns of comorbidity among disorders.
Strengths and limitations
Non-causal mechanisms could give rise to the effects found in the form of reverse causation and confounding. Recent research has demonstrated some evidence for reverse causation, whereby children and adolescents with conduct disorder are more likely to experience harsh parenting compared with children without such a disorder. Reference Schulz-Heik, Rhee, Silvern, Haberstick, Hopfer and Lessem62 We conducted a sensitivity analyses in order to refine the temporal assessment of childhood events and psychopathology; specifically, we removed individuals with an onset of a psychiatric disorder before age 18. Results were unchanged, reducing concerns about reverse causation. Ruling out common causes of exposure and outcome is more complex. For example, previous studies have demonstrated that both stressful life events and psychiatric disorders can be inherited, Reference Linsky, Straus and Colby63 suggesting that a common genetic effect may account for some of the observed association. Further, childhood maltreatment is more likely to occur in households characterised by instability, Reference Dong, Anda, Felitti, Dube, Williamson and Thompson19,Reference Dube, Anda, Felitti, Edwards and Williamson64 poverty Reference Turner, Finkelhor and Ormrod65 and parental dysfunction across multiple domains including substance misuse, criminality and psychopathology. Reference Dinwiddie and Bucholz66–Reference Kelleher, Chaffin, Hollenberg and Fischer70 However, our models included rigorous controls for other childhood adversities, including exposure to alcohol, drugs and violence in the home, as well as living with a parent/guardian who was afflicted with mental illness severe enough to be admitted to hospital, or who attempted or died by suicide. Although these covariates do not capture all possible adverse childhood exposures, our results indicated robust associations with childhood maltreatment over and above the effects of other adverse childhood experiences. Future directions of this work include assessment of whether the latent associations between maltreatment and psychopathology account for gender differences in observed prevalence rates. Previous work has demonstrated that the internalising–externalising structure is gender invariant and that differences in the mean levels of internalising and externalising are what account for gender differences in prevalence rates. Reference Eaton, Keyes, Krueger, Balsis, Skodol and Markon51 Thus, it is reasonable to think that these maltreatments contribute to the mean-level differences in internalising and externalising, which filters down to specific disorder prevalence rates.
The most potentially problematic limitation of these data is the retrospective reporting of childhood maltreatment. Reference Green, McLaughlin, Berglund, Gruber, Sampson and Zaslavsky57,Reference Hardt and Rutter71 Longitudinal studies have documented that child abuse reports, including childhood sexual abuse, are unstable over time. Reference Williams72–Reference Fergusson, Horwood and Woodward75 Studies testing the validity of retrospective self-report generally find few false positives, indicating that the consequence of unstable reporting is that the prevalence of childhood maltreatment assessed at only one time point is likely underestimated. Reference Widom73–Reference Fergusson, Horwood and Woodward75 Further, prospective data have indicated that relative risks for the association between childhood maltreatment and psychiatric disorders remained stable across different approaches to classifying individuals, and that mood at the time of the interview was unassociated with instability. Reference Fergusson, Horwood and Woodward75,Reference Scott, Smith and Ellis76 These findings reduce concerns about systematic biases in retrospective reports. The estimates of childhood maltreatment in these data are lower than those reported in other large-scale epidemiological surveys; Reference Green, McLaughlin, Berglund, Gruber, Sampson and Zaslavsky7,Reference Kessler, McLaughlin, Greif Green, Gruber, Sampson and Zaslavsky12,Reference Kessler, Davis and Kendler77 although we estimated prevalence of frequent rather any maltreatment. Thus, a higher threshold for reporting may account for these differences, and results across studies should be compared with caution. Further, these data lack information about psychotic disorders, Reference Arseneault, Cannon, Fisher, Polanczyk, Moffitt and Caspi10,Reference Read, van Os, Morrison and Ross11,Reference Fisher, Jones, Fearon, Craig, Dazzan and Morgan78 which have also shown associations with childhood maltreatment. Whereas the present study focused on psychiatric disorders, other important psychological outcomes have been shown to be associated with childhood maltreatment including social introversion, guilt, self-esteem and coping style. Reference Barker-Collo and Read79 Future research should incorporate psychological as well as psychiatric outcomes to comprehensively understand emotional and behavioural responses to trauma.
Despite these limitations, the NESARC is the largest psychiatric epidemiological survey of the US general population conducted to date, with strong measures of both childhood maltreatment and a wide range of psychiatric disorders. Our results provide a unique insight into the structures of childhood maltreatment and of common mental disorders as well as the robust relationship between them.
Implications
The underlying patterns evidenced in this study suggest that childhood abuse contributes risk for common psychiatric disorders by increasing vulnerabilities to express internalising and externalising psychopathology. Taken together, these results indicate that intervention to prevent childhood maltreatment may reduce broad liabilities to psychopathology rather than to individual disorders, leading to a consequential reduction in the prevalence of a wide range of psychiatric disorders. Further, these results underscore calls for mental health clinicians to incorporate assessments of childhood maltreatment into assessments of mental health service users, Reference Read, Hammersley and Rudegeair80 in order to provide adequate, evidence-based treatment to individuals who report such experiences.
Funding
This research was supported in part by grants from the National Institute on Alcoholism and Alcohol Abuse ( to D.S.H; to D.S.H), a fellowship from the National Institute of Drug Abuse ( to K.M.K), the Robert Wood Johnson Foundation (Grant Number to K.A.M.), the National Institute of Mental Health ( to K.A.M.) and support from New York State Psychiatric Institute.


eLetters
No eLetters have been published for this article.