When this article was originally published in Psychological Medicine it contained an error with Figure 1. The correct version can be found below:

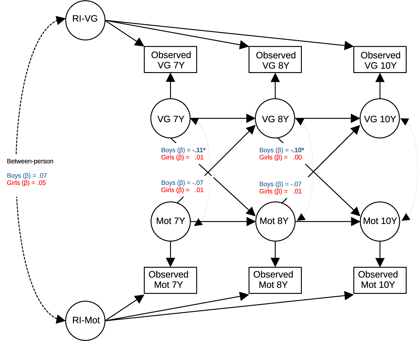
Figure 1. Random-intercept cross-lagged panel model of academic motivation and video game playing between ages 7 and 10. Each shape represents a variable. Circles are latent variables, and rectangles are observable variables. Straight arrows represent regressions, and curved arrows represent covariances. Asterisks indicate significant associations (p < .05). Indicated in the picture are the standardized estimates of the cross-lagged within-person effects and the between-person associations. Factor loadings of random intercepts were constrained to 1.00. Mot, academic motivation; RI, random-intercept latent variable; Observed, observed variables at data collection; VG, video game playing levels; Y, age in years. Data compiled from the final master file of the Québec Longitudinal Study of Child Development (1998–2023), ©Gouvernement du Québec, Institut de la statistique du Québec, Canada.
The authors apologise for this error.
