Non-technical Summary
The Proetida likely represent the only surviving trilobite clade past the Devonian mass extinction event(s). Although members of order Proetida have long been studied, the global relationships of these trilobites across the Devonian are still not well known. I used a Bayesian phylogenetic approach to construct a subordinal-level tree for members within superfamily Proetoidea. Two models, a relaxed and strict clock model, were compared and used to assess past reconstructions of clades within the Proetoidea. The trees from both models highlight key relationships among proetides across the Devonian and show groups thought to be closely related that are not. Phylogenetic trees from both models also suggest that major groups, such as the genus Gerastos and the family Phillispidae (which represent the most diverse post-Devonian proetide group under current taxonomic schemes) most likely to do not represent one group but many groups. This in turn suggests, in a paleobiological context, a more complex pattern of survivorship over the Late Devonian than previously suggested as well as the convergent evolution of certain ‘Gerastos’ or ‘phillipsid’ morphologies.
Introduction
The pinnacle of trilobite diversity occurs early in their evolutionary history: peak trilobite richness and diversity occurred in the end-Cambrian–early Ordovician (490–470 Ma), followed by an overall decline in the class for the remainder of the Paleozoic (Bault et al., Reference Bault, Balseiro, Monnet and Crônier2022). The end-Ordovician and end-Devonian mass extinction (or mass depletion) events both accelerated this decline, and post-Devonian trilobites might be considered an example of a ‘Dead Clade Walking’ (Jablonski, Reference Jablonski2001; Hopkins et al., Reference Hopkins, Wagner, Jordan and Hopkins2023). Despite this overall decline in class Trilobita, only one order, Proetida, defied the odds: proetides are the last of the trilobites. All trilobite diversity for the remainder of the Paleozoic came from order Proetida (Brezinski, Reference Brezinski1999; Lerosey-Aubril and Feist, Reference Lerosey-Aubril, Feist and Talent2012; Bault et al., Reference Bault, Balseiro, Monnet and Crônier2022). Proetides achieved peak diversity in the Devonian, and although their diversity declined markedly over the Late Devonian depletion events, proetides rebounded after the Devonian and reachieved peak (or near peak) diversity in the early Carboniferous (Brezinski, Reference Brezinski1999; Lerosey-Aubril and Feist, Reference Lerosey-Aubril, Feist and Talent2012; Bault et al., Reference Bault, Balseiro, Monnet and Crônier2022). However, it must be noted that larger clade dynamics (e.g., at the ordinal level) often mask the dynamics of subclades (e.g., families or genera), e.g., origination/extinction dynamics within these subclades. Within the proetides, certain families continued to show declines in diversity while rebounding diversity might have been focused within one family; the composition of order Proetidea was fundamentally altered in the Tournaisian (358.9–346.7 Ma) with the rise and proliferation of the new family Phillipsiidae (Lerosey-Aubril and Feist, Reference Lerosey-Aubril, Feist and Talent2012; Bault et al., Reference Bault, Balseiro, Monnet and Crônier2022). Although other families within Proetidea went extinct, thereby lowering overall diversity, the new family Phillipsiidae, and an older family Brachymetopidae, bolstered much of proetide diversity throughout the end-Paleozoic (Bault et al., Reference Bault, Balseiro, Monnet and Crônier2022). This pattern is surprising especially when considering other prominent trilobite orders, e.g., Phacopida which, despite rebounding and holding high diversity along with proetides during the end-Devonian, ultimately went extinct while proetides persisted and experienced some diversification (Bault, Reference Bault2023). Thus, a general description of trilobite diversification dynamics from the Devonian to the early Carboniferous might not adequately describe the diversification dynamics of the only post-Devonian surviving trilobite clade.
To begin to understand why proetides survived through the Devonian while other trilobites did not and continued to persist to the end of the Paleozoic, the relationships within Proetida during this interval need to be examined. I performed a phylogenetic analysis of members within the order Proetida, specifically the superfamily Proetoidea (Hawle and Corda, Reference Hawle and Corda1847). The proetides, often considered a ‘disorderly’ order (Bergström, Reference Bergström1977), have undergone much taxonomic revision, especially when it comes to the inclusion or exclusion of certain families (Fortey and Owens, Reference Fortey and Owens1975; Bergström, Reference Bergström1977; Lieberman, Reference Lieberman1994; Fortey et al., Reference Fortey, Shergold, Kelly, Owens, Whittington and Kaesler1997; Adrain, Reference Adrain and Zhang2011; Lamsdell and Selden, Reference Lamsdell and Selden2015). Only recently, the order has been considered monophyletic (Lamsdell and Selden, Reference Lamsdell and Selden2015). My focus was to examine proetide relationships across the Devonian and into the early Carboniferous.
Proetidea taxonomic history and classification
Taxonomic history
In recent years, there has been a call to action to resolve some remaining gaps in higher-level trilobite systematics and phylogenetic relationships (Paterson, Reference Paterson2020). As is not uncommon with trilobite taxonomy at a higher classification level, proetide trilobites have suffered greatly from a lack of taxonomic clarity but more work is beginning to untangle proetide relationships (Adrain, Reference Adrain and Zhang2011; Lamsdell and Selden, Reference Lamsdell and Selden2015). The relationships within the subclades of this order have been described (e.g., Fortey and Owens, Reference Fortey and Owens1975; Lieberman Reference Lieberman1994; Adrain, Reference Adrain and Zhang2011; Lamsdell and Selden, Reference Lamsdell and Selden2015). Figure 1 summarizes some of these classification schemes and the hypothesized relationships of and within superfamily Proetoidea. Membership within Proetidea has evolved based on more regional studies (e.g., Lieberman, Reference Lieberman1994) and therefore more taxa can be incorporated into phylogenies (Fig. 1; Table 1). Additionally, Devonian-age regional proetides have been described from across the globe (e.g., Europe, China, Australia) and part of the aim of this study was to continue efforts to link these proetides to one another via phylogenetics. For the purposes of this study, I set out to build a proetide tree using the most up to data scheme presented by Lamsdell and Selden (Reference Lamsdell and Selden2015).

Figure 1. Example visualized classification schemes of proetide trilobites throughout the years. (1) The most recent classification scheme from Lamsdell and Selden (Reference Lamsdell and Selden2015) established the monophyly of order Proetidea in the context of other major trilobite orders. Note: this cladogram is abbreviated with orders though genera used in this study. (2) Fortey and Owens (Reference Fortey and Owens1975) proposed the order Proetidea and suggested that it might have arisen from Hystricurinae trilobites in the Ordovician. No clear sister relationships were reported, only the membership and characteristics of the order. (3) Lieberman (Reference Lieberman1994) described the relationships among Devonian members of the subfamily Proetinae (within order Proetida and family Proetidae) of eastern North America. Note: some genera were excluded from this cladogram.
Table 1. Some examples of taxonomic assignments of proetide trilobites over time. Order Proetidea, established by Fortey and Owens (Reference Fortey and Owens1975), has gone through much revision. Most of the revision includes subdividing the order based on a variety of morphological differences, e.g., Bergström (Reference Bergström1977) highlighted issues with membership as described by Fortey and Owens (Reference Fortey and Owens1975) based on enrollment and ontogeneic patterns of some groups

Of interest in this study are members of Proetoidea. Clades within superfamily Proetoidea include the Proetideae, Rorringtoniidae, Scharyiidae, Tropidocorpyhidae, and the Phillipsidae (as general membership within Proetidea per Lamsdell and Selden, Reference Lamsdell and Selden2015). Some subgroups have been very contentious due to some ‘unproetide-like’ morphological characters (e.g., prominent eye ridges or up >10 thoracic segments in aulacopleuirds per Owens and Hammann, Reference Owens and Hammann1990). One such example is aulacopleurids, which were separated from superfamily Proetoidea into superfamily Aulacopleuroidea in the Treastise on Invertebrate Paleontology (Fortey et al., Reference Fortey, Shergold, Kelly, Owens, Whittington and Kaesler1997) and into order Aulacopleurida by Adrian (Reference Adrain and Zhang2011) (Table 1). Other studies have examined aulacopleuirds specifically and have placed these trilobites closer to other subclades (e.g., Rorringtoniidae) with little mention of Proetidea (Adrain and Chatterton, Reference Adrain and Chatterton1993). In some cases, order Proetoidea was reduced to two families (Proetideae and Tropidocorpyhidae) with 15 families now grouped with the now-order Aulacopleurida (Adrain, Reference Adrain and Zhang2011). This was updated later by Lamsdell and Selden (Reference Lamsdell and Selden2015) in which families Aulacopleuridae, Bathyruidae, Brachmetopidae, Rorringtonidae, Dimeropygidae, Tropidocoryphidae, Scharyiidae, Otarionidae, and Hystericuridae were reincluded in Proetida (Table 1). Following Lamsdell and Selden (Reference Lamsdell and Selden2015), some groups (i.e., aulacopleurids, bathyurids, and other contentious subgroups) were considered part of order Proetida but were not included because their membership within superfamily Proetoidea is still unclear.
Proetides (sensu Fortey and Owens, Reference Fortey and Owens1975) were placed just outside order Phacopida in Trilobita by Lamsdell and Selden (Reference Lamsdell and Selden2015) (Fig. 1a). Before this, Fortey and Owens (Reference Fortey and Owens1975) branched major families of proetides, including Proetideae, Bathyuridae, and Ditermeropygidae, from the Proetidea superfamily Hystricurinae, a group with its origins in the Ordovician (Fig. 1b). Lieberman (Reference Lieberman1994) further resolved large genera within the subfamily Proetinae, e.g., Gerastos Goldfuss, Reference Goldfuss1843; Proetus Steininger, Reference Steininger1831; Basidechenella Richter, Reference Richter1912; and Crassiproetus Stumm, Reference Stumm1953 (Fig. 1c). In addition, five major divisions within Proetideae were noted: Tropidocoryphinae, Cornuproetinae, Eremiproetinae, the ‘Thebanaspis’ clade, and Proetinae (Lieberman, Reference Lieberman1994; Lieberman and Karim, Reference Lieberman and Karim2010). The resolution of these genera within Proetinae was strictly for eastern North America and demonstrated how some genera, e.g. Proetus, were monophyletic in this region (Lieberman, Reference Lieberman1994).
Characteristics and ecology
Generally, members within Proetoidea have these features: crescent-shaped holochroal eyes, opisthoparian facial sutures, a well-developed occipital ring, 8–10 thoracic segments (to 22 at most), an isopygous pygidium, and < 127 mm (5 in) in length (Fig. 2; Fortey et al., Reference Fortey, Shergold, Kelly, Owens, Whittington and Kaesler1997; Lamsdell and Selden, Reference Lamsdell and Selden2015). Across the order, there are other prominent features (e.g., well-developed genal spines, presence of a small preglabellar field) although these features can vary widely across the clade and across time (early vs. late proetides). For example, early proetides (Silurian, e.g., Decoroproetus Přibyl, Reference Přibyl1946) are more often rounded in dorsal view whereas later proetides (Carboniferous, e.g., Phillipsia Portlock, Reference Portlock1843) have more elongate bodies in dorsal view. This, of course, varies depending on the subclade in question.

Figure 2. Morphology of the proetide exoskeleton in dorsal and lateral views.
In general, proetides are considered to have lived benthically in shallow water and potential reef environments (Fortey and Owens, Reference Fortey and Owens1975). Early proetides (Ordovician) are associated with midshelf carbonate environments and, throughout their history, proetides typically spread out across the continental shelf into both deeper and shallower waters (Fortey et al., Reference Fortey, Shergold, Kelly, Owens, Whittington and Kaesler1997). Some proetides that transitioned to deeper parts of the continental shelf in the Devonian showed reduced eye size or became completely blind (Clarkson, Reference Clarkson1967; Fortey and Owens, Reference Fortey and Owens1975).
Most early proetides (Cambrian–Ordovician) exhibited natant hypostomes (feeding structures not attached to the ventral side of the cephalon (doublure) and can be supported by a nonfossilized membrane), associated with particle feeding. In this case, soft tissue (labrum) would support the hypostome (hard mouthpart), which would lie under the beginning of the trilobite digestive system (see El Albani et al., Reference El Albani, Mazurier, Edgecombe, Azizi and El Bakhouch2024). It is thought that some proetides shifted to coterminant and/or impendent (hypostome firmly attached to the ventral side of the cephalon by a suture and not by soft tissue) later from the Devonian to the Permian (Fortey and Owens, Reference Fortey and Owens1999). This modification in hypostome morphology, specifically in the ‘bracing’ of the feeding structure, or the expansion of the glabella and preglabellar field (Fortey and Owens, Reference Fortey and Owens1999; Fortey, Reference Fortey2014) have been thought to demonstrate the shift in feeding ecology of proetides. Many late Paleozoic proetides developed an impendent hypostome often associated with predation, and this change has been hypothesized to show that proetides began occupying vacated trilobite niche space following the end-Devonian extinction events (Fortey and Owens, Reference Fortey and Owens1999). Proetides are thought to display multiple meraspid (juvenile) stages and differing developmental ontogenies (Speyer and Chatterton, Reference Speyer and Chatterton1990). For the purposes of this study, the ontogenetic development of proetides was not taken into consideration; only adult specimens were taken into account for morphological coding.
Materials and methods
Data acquisition
Specimens used in this study were documented through museum specimens and literature. A complete list of sources is found in Appendix 3.
Taxon sampling and data collection
This study encompasses proetides from the mid-Silurian (Wenlock, 433–427 Ma) to the early Carboniferous (Tournaisian, 358.9–346.7 Ma). Although this does not document the entirety of proetide history, I was more interested in examining proetide phylogenetics following the Devonian mass extinction and in the recovery interval during the early Carboniferous. I used 109 characters, a mixture of binary and multistate, to morphologically code 129 proetides from a global distribution.
In this study, there are more taxa than characters. This is primarily due to the fact that: (1) proetides are considered to have low morphological disparity (Hopkins et al., Reference Hopkins, Wagner, Jordan and Hopkins2023); (2) proetides are implied to have few novelties over their clade’s history (Lieberman and Karim, Reference Lieberman and Karim2010); and (3) the dataset for this analysis was large. In approaching this study, another factor was considered: trilobites, in comparison to other groups, demonstrate high character exhaustion (Wagner, Reference Wagner2000). However, all of this does not imply that there are not enough characters to distinguish proetides from one another in a phylogenetic framework. To ensure reliable development of a phylogenetic hypothesis, the only characters that were used were clearly visible on specimens. If a character was not clearly visible, it was coded as ‘?’. This ensured as little ‘coder-bias’ as possible. Secondly, the combination of characters, not just the characters by themselves, was taken into consideration. This follows the principle that all character states are independent from one another (Sereno, Reference Sereno2007). Because there are infinitely more combinations of 109 characters (and far more character states) than 129 taxa that are allowed to evolve independently across the trees, there exists some degree of certainty in the hypotheses being produced. Lastly, the use of a Bayesian phylogenetic framework (see Phylogenetic analysis, below) allowed this study to produce a reliable phylogenetic hypothesis. Previous studies have demonstrated how analyses can proceed with fewer characters than taxa because additional data (e.g., temporal information) can also be included in a Bayesian analysis (Coiro et al., Reference Coiro, Allio, Mazet, Seyfullah and Condamine2023). Therefore, the ratio of characters to taxa, although not typical, is acceptable because of character state independence and the nature of incorporating data into a Bayesian analysis.
Characters were mainly repurposed from Lieberman (Reference Lieberman1994) and Lamsdell and Selden (Reference Lamsdell and Selden2015) (Appendix 1) whereas some characters were constructed to accommodate a higher taxonomic level (see those under ‘Jordan-Burmeister (2025),’ Appendix 1). All characters were for adult specimens; juvenile and instar characters were excluded from this study. The outgroup taxa were Paraproetus brevifrons Angelin, Reference Angelin1854 (Ordovidian proetide within family Proetideae), Ogmocnemis irregularis Kielan, Reference Kielan1960 (another Ordovician proetide within family Proetideae), and Ascetopeltis barkingensis Owens, Reference Owens1973 (Ordovician proetide within family Tropidocoryphidae).
There are hundreds of proetides within order Proetida and superfamily Proetoidea. To ensure that the best representatives of global proetides were coded, I sampled the Paleobiology Database (PBDB, 2025) and noted the largest genera (>10 species within the genus) per each time stage of the late Silurian to the Middle Devonian. Well-known and more-globally cosmopolitan genera with more than ten species were initially coded (e.g., Gerastos, Proetus, Basidechenella). At least three species for these large (> 10 species) genera were coded. Following this, I coded species from smaller, more regional genera (< 10 species per genus or recorded from only one geographic basin, e.g., Hollandiella lebruni van Viersen and Larouge, Reference van Viersen and Lerouge2020) to ensure that potential variations of proetides were represented. Taxa from modern-day North America, Europe, China, and Australia were coded and these locations were cross referenced in the literature to determine their approximate biogeographic region during the Devonian Period (Dowding and Ebach, Reference Dowding and Ebach2018; Penn-Clarke and Harper, Reference Penn-Clarke and Harper2023). This served mainly for interpretation purposes and out of data exploration.
Taxon ages
Bayesian phylogenetic analyses (see below) incorporated the FBD (fossilized birth-death) tree, which required upper and lower bounds of first appearances of the analyzed taxa. These were based on the Paleobiology Database (PBDB, 2025) and were drawn from 513 occurrences from 376 localities representing 191 distinct rock units (formations and members) and assignments based on 354 taxonomic opinions. In support of this study, 134 localities and 226 occurrences were entered along with 324 taxonomic opinion records. An additional 75 localities and 47 occurrences were edited while vetting the data. I refined the ages of occurrences using an external database that redated collections based on conodont, graptolite, and ammonoid zonations for localities or relevant rock units (see Congreve et al., Reference Congreve, Patzkowsky and Wagner2021). These dates reflect those given by Gradstein et al. (Reference Gradstein, Ogg, Schmitz and Ogg2020). This generated much more restricted ages for individual localities than the PBDB provides, and thus much more restricted lower and upper bounds on the ages of the first appearances than otherwise would be available from the PBDB.
Phylogenetic analysis
To examine the evolutionary dynamics within proetides across the Devonian and into the early Carboniferous, a Bayesian phylogenetic analysis was conducted in BEAST2 (v2.6.7) (Bouchaert et al., Reference Bouckaert, Vaughan, Barido-Sottani, Duchêne and Fourment2019). Although there are many options for performing phylogenetic analyses, a Bayesian analysis provides some unique features when building trees that include but are not limited to: (1) Bayesian analyses can outperform parsimony when discrete morphological data is used (Wright and Hills, Reference Wright and Hillis2014); (2) Bayesian analyses can incorporate multiple sources of evidence as priors, which includes stratigraphic ages of fossil taxa (Barido-Sottani et al., Reference Barido-Sottani, Vaughan and Stadler2020); and (3) Bayesian models, e.g., the fossilized birth-death (FBD) process, can be incorporated for joint description of diversification and sampling across fossil lineages (Stadler, Reference Stadler2010; Heath et al., Reference Heath, Huelsenbeck and Stadler2014) (see FBD description, below). Files for BEAST2 (.xml) were built using Beauti (v2.6.7) (Bouchaert et al., Reference Bouckaert, Vaughan, Barido-Sottani, Duchêne and Fourment2019). Character data were separated into four partitions (five, four, three, and two states), with separate Mk character substitution models (M2, M3, etc.) used for each (see Lewis, Reference Lewis2001). Note that the different Mk models assume the same rate of change rather than the same rates of state transition for each partition (see Wright et al., Reference Wright, Wagner and Wright2021). Among-character variation was modeled using a gamma distribution. The relevant scripts and commands are included as supplementary material to this paper.
Two separate analyses were run using two different clock models: a strict clock, in which rates are consistent over time, and an uncorrelated relaxed clock, in which rates vary among branches following a lognormal distribution (e.g., Drummond et al., Reference Drummond, Ho, Phillips and Rambaut2006). These two clock models were compared to one another for this study (and are hereafter referred to as ‘the clock models’).
Prior probabilities for particular trees were generated using the FBD process (e.g., Heath et al., Reference Heath, Huelsenbeck and Stadler2014). The FBD model has been used in previous studies employing Bayesian methods and provides prior probabilities for individual phylogenies given implicit divergence times (Stadler, Reference Stadler2010; Heath et al., Reference Heath, Huelsenbeck and Stadler2014). The use of the FBD model in a Bayesian analysis for extinct clades with fossil taxa has also been demonstrated (Wright, Reference Wright2017; Mulvey et al., Reference Mulvey, Nikolic, Allen, Heath and Warnock2025). The FBD model is a birth-death-sampling model that derives prior probabilities on particular phylogenetic topologies given rates of cladogenesis, extinction, and fossil recovery (sampling) (Heath et al., Reference Heath, Huelsenbeck and Stadler2014). In the case of this study, starting values were set as follows: an origin time was set to a rescaled value of 130.0 Ma, diversification was set to 1.0, turnover was set to 0.5, sampling proportion was set to 0.5, and rho sampling was set to 0.0 (because rho is based on sampling in the modern and trilobites are completely extinct). The origin time was rescaled using the oldest trilobites in the analysis—Paraproetus brevifrons and Ogmocnemis irregularis, ~460 Ma—and the youngest in the analysis—Eocyphinium seminiferum (Phillips, Reference Phillips1836), ~340 Ma. The difference in ages between the oldest and youngest trilobites was ~115–120 Ma. Therefore, 115 Ma was used as the minimum origin time whereas I set the maximum origin time to 130 Ma to account for any margin of error. All rates were allowed to vary depending on the tree model. In the strict-clock model, these evolutionary processes varied equally across branches with one another. For the relaxed-clock model, however, these evolutionary processes were allowed to vary differently across the branches.
Origination rates were sampled from a gamma distribution, with the mean set using an exponential distribution and standard deviation set using another gamma distribution. Because extinction rates are not independent of origination rates, a turnover parameter following a log-normal distribution was used to establish extinction rates given the origination rate. Clade origin and sampling rates also were sampled from log-normal distributions. The total chain length for both clock models was set to 100,000,000 within a preburn-in of 1,000. Each clock model was run once and all parameters of each model reached convergence. A total of 10,000 trees was obtained for each clock model. Following this, maximum clade credibility trees for each clock model were built using the BEAST2 extension TreeAnnotator (v.2.6.7) (Bouchaert et al., Reference Bouckaert, Vaughan, Barido-Sottani, Duchêne and Fourment2019) (burn-in 30%, probabilities > 50% kept, mean height used). Additional model testing included running a stepping-stone-like test: nested sampling via the Nested Sampling Log Analyzer in the BEAST2 AppLauncher. From this, marginal likelihoods and standard deviations for each model could be obtained, which were in turn used to calculate a Bayes Factor (Table 2).
Table 2. Posterior probability and likelihood values of the relaxed-clock and strict-clock models. The posterior probability values indicate the probability of each model given the data and prior parameters. Likelihood values indicate the probability of the data given the parameters input initially. Both values are calculated from the output of BEAST2. Marginal likelihoods were calculated using the Nested Sampling Log Analyzer (NS) in BEAST2. Standard deviations (SD) are also included. Marginal likelihoods were used to calculate the Bayes Factor (Model A/Model B or relaxed-clock model/strict-clock model). The Bayes Factor of 1.51 indicates positive support for the relaxed-clock model per Kass and Raftery (Reference Kass and Raftery1995)

Repositories and institutional abbreviations
Types, figured, and other specimens examined in this study are deposited in the following institutions: American Museum of Natural History (AMNH), New York, USA; Field Museum of Natural History (FMNH), Chicago; and The Natural History Museum (NHM), London, UK.
Results
Overall, the posterior probabilities for the relaxed-clock trees were higher than those of the strict-clock trees (Table 2). This indicates that the observed data provide strong evidence to support this model and its hypothesis (evolutionary rates vary across branches) for proetide trilobites. Following the phylogenetic analysis detailed above, two maximum credibility trees for a relaxed-clock model and a strict-clock model were obtained. Although the relaxed clock is the more likely model, I will discuss both phylogenetic hypotheses because both tree models demonstrate similar ‘clade groupings,’ which highlights the prevalence of these ‘clade groupings’ across both models and tree space. The results of both clock models (maximum clade credibility trees) can be seen in Table 2, Figures 3 and 4, and Appendix 2. Subfamilies are color-coded for interpretation in Figures 2 and 3.

Figure 3. Relaxed-clock maximum clade credibility tree. Colors along branches represent historical subfamilies as seen in the figure key. Thicker, more solid lines indicate higher probability support (> 0.5) of branches; nonsolid lines represent lower probability support (< 0.5). Dashed lines represent the approximate age of each tip species in relation its nearest branching event. Species not otherwise mentioned in the text are: Australoparia australis (Feist and McNamara, Reference Feist and McNamara2013); Australoparia lata (Feist and McNamara, Reference Feist and McNamara2013); Basidechenella canaliculata (Hall, Reference Hall1861); Basidechenella elevata (Cooper and Cloud, Reference Cooper and Cloud1938); Basidechenella eriensis (Stumm, Reference Stumm1953); Basidechenella kayseri (Richter, Reference Richter1909); Basidechenella lucasensis (Stumm, Reference Stumm1965); Basidechenella nodosa (Stumm, Reference Stumm1953); Basidechenella pulchra (Stumm, Reference Stumm1965); Basidechenella reimanni (Stumm, Reference Stumm1953); Basidechenella timwhitei Lieberman, Reference Lieberman1994; Basidechenella witherspooni (Stumm, Reference Stumm1968); Buchiproetus pribyli (Alberti, Reference Alberti1969); Canningbole henwoodorum Feist and McNamara, Reference Feist and McNamara2013; Canningbole latimargo Feist and McNamara, Reference Feist and McNamara2013; Canningbole macromma Feist and McNamara, Reference Feist and McNamara2013; Coniproetus alamar Šnajdr, Reference Šnajdr1980; Coniproetus bongo Šnajdr, Reference Šnajdr1980; Coniproetus conradi (Hall, Reference Hall1861); Coniproetus folliceps (Hall and Clarke, Reference Hall and Clarke1888); Coniproetus gagis (Šnajdr, Reference Šnajdr1980); Cornuproetus cornutus (Goldfuss, Reference Goldfuss1843); Cornuproetus curtus (Barrande, Reference Barrande1852); Crassiproetus alpenensis (Stumm, Reference Stumm1953); Crassiproetus canadensis (Stumm, Reference Stumm1953); Crassiproetus crassimarginatus Hall, Reference Hall1843; Crassiproetus globosus (Maxomova, Reference Maximova1960); Crassiproetus microgranulatus (Stumm, Reference Stumm1953); Crassiproetus occidens (Hall, Reference Hall1861); Crassiproetus traversensis (Stumm, Reference Stumm1953); Cyphoproetus depressa (Barrande, Reference Barrande1846); Dalejeproetus dalejensis (Přibyl, Reference Přibyl1971); Dechenella haldemani (Hall, Reference Hall1861); Dechenella polonica Gürich, Reference Gürich1896; Dechenella setosa Whidborne, Reference Whidborne1889; Dechenella welleri (Stauffer, Reference Stauffer1909); Diademaproetus ajax Basse, Reference Basse1997; Diademaproetus holzapfeli (Novák, Reference Novák1890); Dohmiella chamaeleo (Richter and Richter, Reference Richter and Richter1918); Dohmiella dohmi (Richter and Richter, Reference Richter and Richter1918); Gerastos ainrasifus Gibb and Chatterton, Reference Gibb and Chatterton2010; Gerastos aintawilus Gibb and Chatterton, Reference Gibb and Chatterton2010; Gerastos cuvieri (Steininger, Reference Steininger1831); Gerastos discombobulatus Gibb and Chatterton, Reference Gibb and Chatterton2010; Gerastos emmetus Gibb and Chatterton, Reference Gibb and Chatterton2010; Gerastos granulatus (Lindström, Reference Lindström1885); Gerastos hammii Gibb and Chatterton, Reference Gibb and Chatterton2010; Gerastos izius Gibb and Chatterton, Reference Gibb and Chatterton2010; Gerastos luedenscheidensis (Basse, Reference Basse1996); Gerastos lisanrasus Gibb and Chatterton, Reference Gibb and Chatterton2010; Gerastos malisjildus Gibb and Chatterton, Reference Gibb and Chatterton2010; Gerastos marocensis (Chatterton et al., Reference Chatterton, Fortey, Brett, Gibb and McKellar2006); Gerastos raribus Gibb and Chatterton, Reference Gibb and Chatterton2010; Gerastos suborbitatus (Holzapfel, Reference Holzapfel1895); Gerastos taqus Gibb and Chatterton, Reference Gibb and Chatterton2010; Guilinaspis intermedia Yuan and Xiang, Reference Yuan and Xiang1998; Hollandiella curvirostris van Viersen and Larouge, Reference van Viersen and Lerouge2020; Hollandiella verecunda van Viersen and Larouge, Reference van Viersen and Lerouge2020; Lauchellum lemkei (Basse, Reference Basse1997); Lepidoproetus arenicolus van Viersen and Larouge, Reference van Viersen and Lerouge2020; Lepidoproetus diademifer (Chlupac and Vanek, Reference Chlupac and Vanek1965); Lepidoproetus lepidus (Barrande, Reference Barrande1846); Lepidoproetus maharchianus Johnson and Fortey, Reference Johnson and Fortey2012; Longiproetus glandiferus (Novák, Reference Novák1890); Longiproetus tenuimargo (Richter, Reference Richter1909); Monodechenella halli (Stumm, Reference Stumm1953); Monodechenella macrocephala (Hall, Reference Hall1861); Myoproetus myops (Barrande, Reference Barrande1846); Orbitoproetus crassimargo (Roemer, Reference Roemer1850); Orbitoproetus orbitatus (Barrande, Reference Barrande1846); Ormistoniella malaca (Lake, Reference Lake1904); Palpebralia initialis Feist and McNamara, Reference Feist and McNamara2013; Palpebralia pustulata Feist and McNamara, Reference Feist and McNamara2013; Palpebralina minor Feist and McNamara, Reference Feist and McNamara2013; Palpebralina ocellifer Feist and McNamara, Reference Feist and McNamara2013; Palpebralina pseudopalpebralis Feist and McNamara, Reference Feist and McNamara2013; Plesiowensus obconicus (Lindström, Reference Lindström1885); Prionopeltis prokopi Šnajdr, 1976; Proetopeltis neglecta (Barrande, Reference Barrande1852); Proetus astringens Owens, Reference Owens1973; Proetus concinnus (Dalman, Reference Dalman1827); Proetus pluteus Whittington and Campbell, Reference Whittington and Campbell1967; Proetus prox (Richter and Richter, Reference Richter and Richter1956); Proetus signatus Lindström, Reference Lindström1885; Proetus subfrontalis Whidborne, Reference Whidborne1889; Proetus talenti (Chatterton, Reference Chatterton1971); Pseudogerastos confossus (Owens, Reference Owens1973); Pudoproteus abnormis Yuan and Xiang, Reference Yuan and Xiang1998; Pudoproteus bellus (Yuan and Xiang, Reference Yuan and Xiang1998); Pudoproteus brevis Yuan and Xiang, Reference Yuan and Xiang1998; Pudoproetus expansus Yuan and Xiang, Reference Yuan and Xiang1998; Pudoproetus guangxiensis (Zhai Ling, Reference Zhai-Ling and Chang-Min1988); Pudoproetus missouriensis (Shumard, Reference Shumard1855); Pulcherproetus pulcher (Nieszkowski, Reference Nieszkowski1857); Quadratoproetus quadratus (Maurer, Reference Maurer1885); Rhenocynproetus cultrijugati (Richter and Richter, Reference Richter and Richter1918); Rhenocynproetus doernbergensis (Basse, Reference Basse1996); Rijckholtia ryckholti (Barrande, Reference Barrande1846); Rudybole angusta Feist and McNamara, Reference Feist and McNamara2013; Rudybole brecciae (Richter, Reference Richter1913); Rudybole depressa Feist and McNamara, Reference Feist and McNamara2013; Schizoproetus plettenbergensis Basse, Reference Basse1997; Sculptoproetus raki van Viersen and Larouge, Reference van Viersen and Lerouge2020; Sculptoproetus sculptus (Barrande, Reference Barrande1846); Sculptoproetus tepes Šnajdr, Reference Šnajdr1980; Timsaloproetus dibbanus Gibb and Chatterton, Reference Gibb and Chatterton2007; Timsaloproetus elguerrouji Gibb and Chatterton, Reference Gibb and Chatterton2007; Timsaloproetus pulchistriatus van Viersen and Larouge, Reference van Viersen and Lerouge2020; Timsaloproetus weddigei van Viersen and Larouge, Reference van Viersen and Lerouge2020.

Figure 4. Strict-clock maximum clade credibility tree. Colors along branches represent historical subfamilies as seen in figure key. Thicker, more solid lines indicate higher probability support (> 0.5) of branches; thin or nonsolid lines represent lower probability support (< 0.5). Dashed lines represent the approximate age of each tip species in relation its nearest branching event. For species not otherwise mentioned in the text, see Figure 3.
Many pre-established clades from previous studies have high posterior probabilities (e.g., the Pudoproetus Hessler, Reference Hessler1963 branch, p.p. 0.8277). These clades are often more ‘regional,’ having been coded from samples in the same location (e.g., the Canning Basin, Australia) and around the same time (Late Devonian) (see Appendices 4a, b). Additionally, clades from potentially related bioregions in the Late Devonian, e.g., those from Australia and China, were more likely to be more closely related (Appendix 2). However, other clades, including pre-established ones, e.g., the Pudoproetus and Palpebalina Feist and McNamara, Reference Feist and McNamara2013 clades from the Late Devonian Canning Basin (Australia), were found to not be closely related, perhaps demonstrating that different lineages of proetides coexisted at least for a little while.
The maximum clade credibility tree makes subfamily dynamics apparent. The subfamily Proetinae holds much of the diversity throughout the Devonian globally (Fig. 4). This shifts slightly at the Devonian-Carboniferous boundary where, with the rise of Phillipsidae, much of the diversity is represented in Phillipsidae and holdover Proetinae members (e.g., Basidechenella). Polyphyly is present across both trees. This is most apparent within the genus Gerastos in which species fall out in different clades. Other large and ‘classic’ genera also display this pattern, including Basidechenella, Proetus, and Phillipsia.
The strict-clock results (Fig. 3) vary from the relaxed-clock results in some key ways. Firstly, the origin of the clade is different in the two clock models: the relaxed-clock model has a root much later (Darriwilian, Ordovician, 467–458 Ma) than the strict-clock model (Tremadocian, Ordovician, 485–477 Ma) (Figs. 3, 4). Consequently, this means that internal node ages are also later in the relaxed-clock model; many internal nodes for the relaxed-clock tree are in the Late Ordovician whereas internal nodes in the strict-clock tree sit in the Middle Ordovician (Figs. 3, 4). Secondly, the relatedness of many groups, e.g., the Ordovician outgroups Paraproetus brevifrons and Ogmocnemis irregularis, is now more distant and these taxa are not considered close sister taxa (Fig. 4). Thirdly, and in general, the posterior probabilities of the internal branches are larger for the relaxed-clock model than the strict-clock model. Lastly, the resolution of clades is very different: the relaxed-clock model produced larger clades with high probabilities (> 0.2) whereas the strict-clock model produced many smaller clades with high probabilities (> 0.2), often composed of two or three species (Appendix 3). Overall, the relationships among clades was relatively different from the relaxed-clock model, providing a very different tree topology. The strict-clock model, like the relaxed-clock, placed three main subclades close to one another in the tree topology: the ‘Rudybole’ clade, a ‘Gerastos’ clade, and a ‘Pudoproetus’ clade, and separated the genus Gerastos across the tree (Appendix 3). The strict-clock model broke up major clades, e.g., the division of Basidechenella into three notable clades (Appendix 3). Additionally, the strict-clock model divided groups long considered to be related—e.g., Timsaloproetus Gibb and Chatterton, Reference Gibb and Chatterton2007; Diademaproetus Alberti, Reference Alberti1964; and Cornuproetus Richter and Richter, Reference Richter and Richter1919—whereas the relaxed-clock model did not.
Discussion
Phylogenetic status of traditional taxonomic units
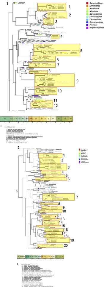
Traditional taxonomic units and phylogenetic studies are important building blocks for studies such as this one. This is partially due to the finer scale and detail (e.g., regional taxa, well-documented, multiple specimen representatives) on which previous studies built these taxonomies. When Devonian proetides were incorporated into a phylogeny with more global representation, some pre-established clades were maintained while others were fractured. Both the relaxed-clock and the strict-clock tree models highlighted polyphyletic relationships in some clades, e.g., the Phillipsidae, or within large genera, e.g., Gerastos (Fig. 5). The Phillipsidae clade, which is an important maintainer of proetide diversity for the remainder of the Paleozoic, fell along multiple branches and seemed to indicate the persistence of a ‘phillipsid morphology’ more than a phillipsid taxonomic unit (see Clade relationships and ecology, below). Evolutionarily, this could indicate that proetides that persisted through the end-Devonian might not have been closely related but could have shared some key morphological features. One prominent subfamily, Proetinae (which has classically encompassed the genera Gerastos and Proetus), is paraphyletic. Species within Gerastos and Basidechenlla were scattered across both clock-model trees with varying degrees of posterior probabilities. Large clades exist that include or are sister to the outgroups Ogmocnemis irregularis and Paraproetus brevifrons, but with no sampled Silurian members. This could be because I included few Silurian members (in keeping within a strict Devonian time constraint) or because parallelisms between that clade and those two Ordovician species distorted the tree.

Figure 5. Clades shared across both tree hypotheses. (1) Relaxed-clock groups and (2) strict clock groups as identified and labelled for this study. Subclades were determined by the strength of the posterior probabilities (at least 0.4) of an internal node. Subclades were numbered and given a label (below) to help in visualizing the trees. Many subclades translate across both tree hypotheses and correspond to historical groupings. Subclades are more finely split for strict clock model (2). For species not otherwise mentioned in the text, see Figure 3.
Other major subfamilies, e.g., Cornuproetinae and Dechenellinae, are also polyphyletic, but there are large clades composed mostly or entirely of species assigned to those subfamilies. Overall, survivorship of the major clades in the Devonian (i.e., those clades that have members into the Carboniferous) is polyphyletic, but both trees suggest some concentration of survivors in particular subclades. For example, ‘Phillipsia 1 Clade’ (labelled 5 in Fig. 4a) have members that persist past the end-Devonian that do not belong in the same genus (e.g., Phillipsia; Eocyphinium Reed, Reference Reed1942; and Pudoproetus).
Clade relationships and ecology
The way in which major, well-studied genera, e.g., Gerastos or Basidechenella, were resolved is one of the more significant results. The genus Gerastos has undergone much revision since its conception (Šnajdr, Reference Šnajdr1980; Lutke, Reference Lutke1980, Reference Lutke1990; Ellermann, Reference Ellermann1992; Lieberman, Reference Lieberman1994). Gerastos has been considered a monophyletic sister group to the genus Proetus in the past (Šnajdr, Reference Šnajdr1980; Kobayashi, Reference Kobayashi1985; Ellermann, Reference Ellermann1992; Lieberman, Reference Lieberman1994). Others, e.g., Lutke (Reference Lutke1990), have considered Gerastos to be broken in two subgenera: one of which, Devonoproetus Lutke, Reference Lutke1990, gave rise to Dohmiella Lutke, Reference Lutke1990 and potentially Longiproteus Cavet and Pillet, Reference Cavet and Pillet1958, and the other subgenus giving rise to other members, e.g., Coniproetus Alberti, Reference Alberti1966 and Bohemiproetus Pillet, Reference Pillet1969 (Lutke, Reference Lutke1990; van Viseran and Lerouge, 2021).
The relaxed-clock maximum clade-credibility tree result shows Gerastos spp. appearing in at least five different proetide subclades, typically with good support values. One species, Gerastos kermur Šnajdr, Reference Šnajdr1980, appeared closely related to Bohemiproetus bohemicus (Hawle and Corda, Reference Hawle and Corda1847), giving at least some credence to the Lutke (Reference Lutke1990) theory of Gerastos’ division into subgenera. Conversely, Gerastos spp. do not appear to be very closely related to Dohimella or Longiproetus spp., although there are very few representatives in this study. Results from this study indicate that Gerastos most likely constitutes multiple subgenera and/or is a large group linked by homoplasies. Other large proetide genera, e.g., Phillipsia or Basidechenella, also demonstrated this pattern (i.e., appearing multiple times on the tree, not closely related). Notably, Basidechenella rowi (Green, Reference Green1838) and Basidechenella arkonensis (Stumm, Reference Stumm1953) appeared more closely related to certain species, e.g., Dechenella alpenensis (Stumm, Reference Stumm1953) and Pseudowaribole macrops Yuan, Reference Yuan1988, whereas other Basidechenella spp. plotted distantly away from this subclade. All species (Basidechenella rowi, Basidechenella arkonesis, Dechenella alpenesis, and Pseudowaribole macrops) share distinct morphological features, e.g., long genal spines, a glabella indentation near S2, and large eyes. The other Basidechenella spp. correspond with other Dechenella spp. (e.g., Dechenella ziegleri Struve, Reference Struve1992 and Dechenella givetensis Bignon and Crônier, Reference Bignon and Crônier2011). These taxa, although having similar morphologies to the other Basidechenella spp. from which they are separated, seem to present a unique feature: heavy granulation on the cephalon. Although this is not universal, this might be partially responsible for both clock models parsing Basidechenella into two subclades. The character:taxa ratio might also have contributed to this. Adding more characters, especially instar characters, could alter this in the future.
Two species of Phillipsia were described as not closely related in the relaxed-clock and strict-clock models. These species, Phillipsia belgica (Osmólska, Reference Osmólska1970) and Phillipsia gemmulifera (Phillips, Reference Phillips1836), often showed up in discourse together and have been considered related (Osmólska, Reference Osmólska1970). In both clock models, the posterior probability of these taxa belonging with another sister group was at least 0.4.
Given the collection location (i.e., UK) and occurrence time (i.e., early Carboniferous) of Phillipsia gemmulifera and its sister Eocyphinium seminiferum, this relationship seems to be likely. All species—Phillipsia gemmulifera, its sister Eocyphinium seminiferum, Phillipsia belgica, and its sister Gerastos tuberculatus marocensis (Chatterton et al., Reference Chatterton, Fortey, Brett, Gibb and McKellar2006)—are all epifaunal deposit feeders so little can be determined from looking at environmental data. Lastly, it is hard not to notice morphological similarities between the Phillipsia spp. and their sister taxa. When looking at the Phillipsia spp. (Fig. 4a, b) with their respective sisters, the narrowness of the anterior glabella or its inflation seems to carry over as does eye size (small or large, respectively). This gives credence to the idea of a ‘Phillipsia-type morphology’ persisting rather than the taxonomic unit. Additionally, if phillipsids are indeed divided, then there could be two ‘Phillipsia’ clades: Phillipsia A (including Phillipsia belgica) with an earlier divergence time and Phillipsia B (including Phillipsia gemmulifera), which might have persisted slightly longer into the Carboniferous (Figs. 3, 4). This pattern, of morphological disparity and taxonomic disparity being decoupled and significant during a mass extinction event, has been observed in other invertebrate groups (Foote, Reference Foote1993; Wan et al., Reference Wan, Foster, Tian, Stubbs, Benton, Qiu and Yuan2021). Future work could include a systematic revision of both Gerastos and Phillipsia with these patterns in mind.
In terms of major morphological changes, many of the species in this study exhibit small eyes or eye reduction through time (e.g., many Gerastos spp.). As is observed in other trilobite orders, a number of proetides included in this study lost their eyes completely. Eye loss in trilobites is often associated with moving deeper along the continental shelf into aphotic waters (Richter, Reference Richter1926; Clarkson, Reference Clarkson1967; Feist and Clarkson, Reference Feist and Clarkson1989). The blind trilobites in this study—species of Rudybole Feist and McNamara, Reference Feist and McNamara2013 and Palpebralia (Late Devonian, Australia; Feist and McNamara, Reference Feist and McNamara2013)—are not only closely related to some Gerastos spp. showing eye reduction but are also most closely related to two species of Guilinaspis Yuan and Xiang, Reference Yuan and Xiang1998 (Carboniferous, China; Yuan and Xiang, Reference Yuan and Xiang1998). Interestingly, one species of Guilinaspis, Guilinaspis subcylindrica Yuan and Xiang, Reference Yuan and Xiang1998, has large eyes, larger than what is considered ‘normal’ (plesiomorphic) for a proetide. The other species of Guilinaspis did not have eyes that could be coded (missing a portion of the cephalon). The blind Rudybole and Palpebralia spp. were collected in fossil-rich Late Devonian forereef environments, found in association with cephalopods and crinoids, and given a red color by abundant hematite in the limestone (Feist and McNamara, Reference Feist and McNamara2013). Feist and McNamara (Reference Feist and McNamara2013) noted that blindness might have an earlier (more ancestral) origin in the Rudybole lineage and does not seem to coincide with the movement of this group into deeper waters. In fact, many trilobites (including nonproetides) shifted to eyeless forms in the Famennian (Bault, Reference Bault2023). Additionally, although proetide diversity is cut dramatically between stages in this basin (Canning Basin, Australia), the blind species not only persisted but rose during the aftermath of the Lower Kellwasser event (Feist and McNamara, Reference Feist and McNamara2013). Looking at the relationships between the blind Australian trilobites and the large-eyed Chinese trilobites, many members of the clade reduced or lost their eyes, and a later sister branch secondarily reobtained this feature, possibly due to changing environments from the end-Devonian through the early Carboniferous in the Southern Hemisphere (Girard et al., Reference Girard, Cornée, Joachimski, Charruault, Dufour and Renaud2020). This, perhaps, adds credence to the idea that proetides were extremely plastic in their morphology, aiding in their survival through the extinction event(s) and recovery interval.
In terms of other major morphological changes, feeding structures and behavior potentially changed in one branch of the proetides. One species included in this study, Timsaloproetus haasi (Alberti, Reference Alberti1971), has been well described as having a forked hypostome (Gibb and Chatterton, Reference Gibb and Chatterton2007) that might have been used for processing large prey items (predation) or scavenging (Fortey and Owens, Reference Fortey and Owens1999; van Viersen and Lerouge, Reference van Viersen and Lerouge2021). This is unusual for proetide trilobites, which were mainly detrital feeders with a natant hypostome (Fortey and Owens, Reference Fortey and Owens1975, Reference Fortey and Owens1999). Timsaloproetus hassi was separated from other members of its family and grouped with Diademaproetus and Cornuproetus. Timsaloproetus and Diademaproetus have long been considered related to Cornuproetus (Chatterton et al., Reference Chatterton, Fortey, Brett, Gibb and McKellar2006; Crônier et al., Reference Crônier, Abbache, Khaldi, Oudot, Maillet and Mehadji2018; van Viersen and Lerouge, Reference van Viersen and Lerouge2021), which was reflected in the relaxed-clock model tree for at least one species. All other species of Timsaloproetus were placed close to species of Sculptoproetus Erben, Reference Erben1951 and Hollandiella van Viersen and Larouge, 2020 on the relaxed-clock tree. Diademaproetus spp. are morphologically odd proetides, having an extended, flat portion of their anterior cephalon that resembles a scoop or a spoon. A thickening or alteration of the anterior cephalic border can be seen as ‘bracing’ for the ventral doublure and hypostome, which is associated with predation/scavenging (Fortey and Owens, Reference Fortey and Owens1999) although Diademaproetus has yet to be described as such. It is difficult not to hypothesize that the group consisting of Timsaloproetus hassi, Diademaproetus spp., and Cornuproetus meinkenbrachtensis Basse, Reference Basse1997 (which also has a thicker, lip-like anterior cephalic border) are an odd-ball or experimental group of proetides that incorporated predation into the order in the early Devonian.
More work in the future should be done to investigate the morphological changes (e.g., hypostome attachment, changing body shape, body-size calculations) of proetide trilobites across the latter half of the Paleozoic. Ecological niche space opened when other trilobites went extinct following the end-Devonian events. It has been hypothesized that proetides were able to move into some of this vacated niche space (Fortey and Owens, Reference Fortey and Owens1975), although not much has been done to test this idea. This query is especially interesting because proetides persisted for another 100 Myr, representing the bulk of trilobite existence on Earth. Additionally, the question of biogeographic changes and dispersal patterns of proetides across the end-Devonian are still in question. When looking at the biogeographic locations of taxa and their branches (based on the bioregions of Dowding and Ebach, Reference Dowding and Ebach2018), there does not seem to be a clear pattern of clade survivorship other than that some of the longest living clades were from more northernly regions (e.g., eastern Americas or Cordellian) (Appendix 4). Additionally, many clades appear to be spread across two regions (e.g., Rhenish-Bohemian and eastern Americas) although this does not seem to have a bearing on clade survivorship (Appendix 4).
Contrasting clock models and future directions
The relaxed-clock results are the focus of the discussion here, although the strict-clock model results do have some strong groupings. For example, some of the Guilinaspsis spp.—specifically Guilinaspsis brevis (Yuan and Xiang, Reference Yuan and Xiang1998) and Guilinaspsis subcylindricus—grouped with some of the Pudoproetus in the strict-clock tree rather than with Palpebralia Richter and Richter, Reference Richter and Richter1927 in the relaxed-clock model, which seems likely because these Guilinaspsis and Pudoproetus species originated in the South China Sea (i.e., geographically and temporally closer). In this case, the strict-clock model identified a possible stratigraphic and temporal relationship between some of the species of Guilinaspsis and Pudoproetus whereas it seems the relaxed-clock model, with different rates among branches, determined that some Guilinaspsis spp. were closer to Palpebralia (and that stratigraphy and time were not the deciding factors in their relationship). The results of this study highlight the importance of global sampling when examining the relationships within a large group (e.g., ordinal-level analysis) rather than regional pools.
The results of this study help resolve part of the proetide tree but there are limitations that could be resolved with future work. For example, internal nodes and branches for the trees have lower posterior probabilities than the external tips and branches for both clock models. This is an artifact of sampling mainly Devonian taxa. To better understand order Proetida as a whole, older proetides (i.e., Silurian, or older in age) will be sampled in the future, which should help resolve some of the uncertainty within the tree(s). In general, more work needs to be done with earlier proetides (Ordovician–Silurian), which could help resolve their Cambrian ancestry. Among trilobites, there exists the ‘cryptogenesis problem’ (Stubblefield, Reference Stubblefield1959; Paterson, Reference Paterson2020). The cryptogenesis problem essentially states that the Cambrian origins of many post-Cambrian taxa are unknown or unresolved (Paterson, Reference Paterson2020). Currently, the Cambrian sister group to proetides is still unknown (Edgecombe, Reference Edgecombe, Novacek and Wheeler1992; Fortey, Reference Fortey2001; Lamsdell and Selden, Reference Lamsdell and Selden2015; Paterson, Reference Paterson2020). Resolving the proetide part of the trilobite tree can only have a positive effect on resolving higher trilobite taxonomy.
In addition to increased sampling of older taxa, different and more complex character models can be incorporated to assess large groups like proetides. The evolution of large groups is, without a doubt, a complicated process to encapsulate. Although Bayesian models like the FBD model are an incredible tool to help unravel complexities of a group’s macroevolution, these models can benefit from the addition of more priors and are versatile enough for users to do this. One possible way is create a multitype Bayesian analysis with morphological data and geographic data using an FBD-type model with a dispersal parameter (Vaughan and Stadler, Reference Vaughan and Stadler2025; Kühnert et al., Reference Kühnert, Stadler, Vaughan and Drummond2016). Although this has been demonstrated on viral data to simulate the way in which viruses evolve across space, there is an exciting future in which this could be used for fossil data. As a final note, it always benefits a phylogenetic analysis to reexamine characters. This is especially true for characters used to initially describe smaller taxonomic units and then used to describe large taxonomic groups as seen in this study (and echoed by van Viersen and Lerouge, Reference van Viersen and Lerouge2021). Trilobites are known to have unique issues when it comes to constructing their phylogenetic hypotheses based on character data; mainly, trilobites demonstrate more homoplasy and per-taxon decay rates in comparison with other clades and are therefore more prone to character exhaustion (Wagner, Reference Wagner2000). Future work will include reevaluating characters, especially as additional older taxa are incorporated.
Conclusions
Major subgroupings within the Proetoidea, e.g., Phillipsidae and other taxonomic groupings, appear to be very polyphyletic. This is most apparent in the genus Gerastos, which grouped with at least four other subclades across the tree. Some major groupings are composed largely of members of particular subfamilies, e.g., the ‘Dechenella’ clade (Fig. 4a). Other genera, e.g., Phillipsia, which have been considered monophyletic in the past, were found to be polyphyletic. Their updated sister clades are not only plausible morphologically but also spatially. There is a possibility that differential survivorship at the end-Devonian of certain subclades based on morphology, e.g., ‘Phillipsia A’ (labelled 5) and the ‘Basidechenella’ (labelled 9) clades, might have occurred but future work needs to examine this more closely. Certain clades linked together by changes in their morphologies and ecologies including those having gone completely blind and those who demonstrated some alteration of feeding strategy. This study demonstrates the strength of morphological units over taxonomic units in the last of the Devonian trilobites.
Acknowledgments
The author would like to thank the Paleontology Society and the Geological Society of America for providing funding for collections visits. The author would also like to thank those working at the museum institutions where samples were documented (P. Mayer, FMNH; M. Hopkins, AMNH; R. Howard, NHM). The author would like to thank P.J. Wagner for his advising and edits of this work. The author would also like to thank the Lyons-Wagner laboratory (Luke, Matthew, Alex, Quentin, and Will) for proofreading drafts of this article.
Thank you to R. Warnock and M. Nikolic for helping me learn BEAST2. Thank you to my reviewers for your insights. Lastly, thank you to D. Wright and S. Cole for giving me valuable advice on how to present my work.
Competing interests
The author has no competing interests.
Data availability statement
Data available from the Dryad Digital Repository: https://doi.org/10.5061/dryad.fbg79cp7d
