1. Introduction
During the past several decades, protecting property against catastrophes such as hurricanes, earthquakes, volcanic eruptions, and wildfires has become an increasing concern for insurance companies as well as property owners. Innovative alternatives to conventional reinsurance, such as catastrophe bonds and other insurance-linked securities (ILS), have been the subject of extensive study. A topic receiving less (but an increasing amount of) attention has been that of multi-peril risks, which is the subject of this paper.
To fix ideas, consider a large corporate entity owning a considerable number of globally distributed properties that it wants to ensure against catastrophic events. Although catastrophes rarely occur at any one site during a year, owning multiple sites exposes the company to considerably more risk than owning just one. For example, if catastrophes occur at a site at rate q = 0.01 per year, an owner of a single site can expect one such event every 100 years on average. However, owning n = 10 sites exposes the company to a catastrophe once every 10 years on average. To protect against the substantial losses that catastrophic events induce, the company has put aside sufficient funds to cover
$m-1~( \lt \!n)$ such events during any one year. But it wants to insure all n sites so that if these events occur at m or more of its sites, it will receive a θ dollar payout from the insurer. For conciseness of exposition, we hereafter refer to catastrophes as quakes, regardless of type.
Conceptually, this m-out-of-n insurance policy differs from conventional property insurance that insures each site separately. Although policies that provide less than full coverage of a customer’s losses are common, they usually contain a deductible clause requiring a customer to self-insure the first d dollars, where d is the deductible. But in the context of multi-peril catastrophes spread out over time and space, an m-out-of-n policy offers an alternative option in which the deductible takes the form of a minimal number of sites m incurring losses, rather than a minimal dollar amount, before a customer receives a payout. The challenge for an insurer is to be able to offer the customer an m-out-of-n policy at a competitive premium, but one that properly accounts for the assumed risk.
To offer this m-out-of-n policy, an insurer first needs to determine a premium per dollar of coverage to charge a customer, presumably consistent with the level of risk of loss that the insurer is willing to accept. A conventional way for the insurer to reduce that risk would be to purchase some form of reinsurance and incorporate its cost into the premium. In the context of the present problem, it is reasonable to assume that a market already exists for buying and selling insurance on individual sites, which the insurer can exploit to provide a type of reinsurance.
This study describes and compares three strategies, A, S, and C, for determining both the premium, π, per dollar of customer coverage and the initial reinsurance coverage per site, c. Each strategy pays θ dollars to the customer if at least m sites have quakes during a T-day coverage period. The study also examines the loss/gain probability distribution for each strategy induced by its feasible
$(\pi,c)$ 2-tuples.
Strategy A is static, purchasing reinsurance only at the beginning of the coverage period. Both Strategies S and C are dynamic and adaptive, capable of changing reinsurance coverage as time elapses and/or as quakes occur at individual sites. Because the risk of m out of n sites having quakes during the coverage period changes over time, decreasing as the time remaining decreases and increasing whenever a quake occurs, an adaptive dynamic strategy has a potential advantage over a strategy that is static. Strategy S changes the reinsurance coverage only when a quake occurs, while allowing the new coverage value to depend on the time remaining. Strategy C purchases reinsurance coverage periodically, for example, daily, weekly, or monthly. The coverage lasts only for one period, thus allowing the coverage amount to change (decrease) if no quake occurs in that period, as well as change after a period in which a quake does occur. However, since reinsurers typically demand a higher markup for a given amount of coverage over a shorter as opposed to longer period (see Section 2.1), this added adaptability can come at a cost.
To establish a basis for determining the
$(\pi,c)$ 2-tuples for each strategy and to facilitate comparison among them, the study relies on expected utility theory.Footnote 1 Each strategy determines a collection of 2-tuples for which the insurer is indifferent between offering and not offering the policy because both options have the same expected utility.
Because Strategies A and S generate multiple indifference 2-tuples, additional criteria are needed for evaluating the benefit of each indifference 2-tuple, as well as comparing them for different strategies. For example, price competitiveness and reinsurance coverage both affect loss probability. This paper examines the indifference premiums and loss probabilities of Strategies A, S, and C, for a range of values of the policy parameters, primarily by means of numerical analysis.
Preview of results
Table 1 provides a preview of the results of this paper, comparing the indifference premiums for Strategies A, S, and C for some representative scenarios for the values of parameters n, m, and q, and the risk-aversion coefficients, α and γ, of the (exponential) utility functions of the insurer and the reinsurer(s), respectively. (The larger the risk-aversion coefficient, the more risk averse is the insurer or reinsurer.) For both Strategies A and S, option i corresponds to the indifference pair with the smallest premium π charged to the customer and option ii to the indifference pair with the largest feasible value of the initial reinsurance coverage c per site. Generally speaking, option i is the most cost competitive and option ii offers the smallest loss probability for the insurer. As mentioned, Strategy C offers only one option, corresponding to the smallest coverage c that guarantees zero probability of loss for all quake histories in which there are no review intervals in which more than one site has a quake.
Table 1. Indifference premium π.

For all the examples in Table 1, Strategy S generates a smaller indifference premium than Strategy A for option i (minimal premium), but a larger indifference premium for option ii (maximal coverage). By contrast, Strategy C generates a single 2-tuple, usually with a greater premium than those for Strategies A and S.
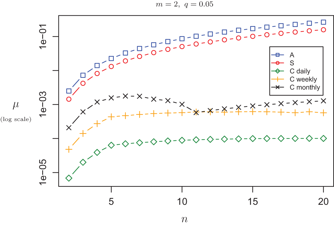
When based on daily review, however, Strategy C induces considerably smaller loss probabilities. It does this by exploiting the rarity of more than one quake over daily intervals. This behavior is illustrated in Figure 1 for a representative example, in which m = 2, q = 0.01, α = 4, and γ = 4, for a range of values of
$n \geq m=2$. The figure plots the loss probability µ (vertical axis) as a function of the number of sites n (horizontal axis) under Strategies A and S (both with option ii) and Strategy C. In this example, loss probabilities are smaller with Strategy C than with A and S for all lengths of the review interval, but the improvement is less dramatic as the review-interval length increases.

Figure 1. Strategies A, C, and S
$_{\rm ii}$: Loss probability µ.
Section 6 contains additional numerical results and comparisons between the strategies. In particular, these results demonstrate that, as the length of the review interval increases, Strategy C continues to induce smaller loss probabilities than A and S for some, but not all,
$(m,n,q)$ scenarios.
Literature review
While there are relatively few references on multi-peril catastrophic insurance in the peer-reviewed literature, there is indirect evidence of the underwriting of multi-peril risks in practice. In a NY Times article on catastrophic risk, Lewis [Reference Lewis10] cites an example of pricing the premium for coverage of the
$m=n=2$ case by dynamic purchasing of policies on each site. The example is due to John Seo, who founded Fermat Capital Management LLC, a firm specializing in coverage of multi-peril risks by means of catastrophe bonds. Morton Lane (see Lane [Reference Lane9] and the references therein) provides an insightful glimpse of Seo’s techniques, based on a talk Seo gave at the Conference on Risk-Linked Securities in 2003. In the finance literature, Bielecki et al. [Reference Bielecki, Jeanblanc and Rutkowski5] consider the pricing of contingent claims on baskets of credit-default swaps (arguably a form of insurance) under arbitrage-free assumptions, citing the m-out-of-n case as an example.
Fishman and Stidham [Reference Fishman and Stidham8] extend Seo’s model and dynamic pricing technique to a general m-out-of-n model. They introduce Strategy C, giving a detailed analysis of its advantages over conventional static reinsurance, with numerical illustrations for a small set of scenarios. The present paper expands this analysis by introducing Strategies A and S, while considering a larger set of scenarios and comparing Strategy C to Strategies A and S with partial as well as full reinsurance.
Strategy C offers two potential benefits over traditional insurance/reinsurance: (1) it exploits the fact that the m-out-of-n risk is a contingent claim, determined by the occurrence of events (quakes at individual sites) for which there exist insurance markets; and (2) it is dynamic and adaptive rather than static, taking advantage of new information at individual sites (quakes) to adjust its actions (reinsurance coverages on sites that have not yet had quakes) over the course of the coverage period.
Our previous paper [Reference Fishman and Stidham8] compared Strategy C to a conventional form of reinsurance: simply ceding to a reinsurer a fraction of the amount the insurer is obliged to pay the customer. That form does not take advantage of either of the two benefits mentioned above. In the present paper, the baseline for comparison is Strategy A, which has the real-world advantage that it is simple, while taking advantage of the contingent-claim benefit by buying reinsurance on individual sites.
One objective of the present paper is to explore further the relative effects of the two potential benefits of Strategy C and address the question: how much do the advantages of Strategy C (lower probability of loss and, in some cases, lower premium) depend on each benefit? In particular, we compare Strategy C to Strategy A, which exploits the contingent-claim benefit (1), but not the dynamic-adaptive benefit (2). We also compare Strategy C to Strategy S, which, although also dynamic and adaptive, does not depend as much as Strategy C does on the availability of reinsurance policies with short coverage periods.
The use of utility theory for the analysis of models for insurance and reinsurance is widespread in the literature, going back at least to the 1960s (see, e.g., [Reference Arrow1, Reference Arrow2, Reference Borch7]). As an alternative to traditional actuarial methods for setting premiums, Bühlmann [Reference Bühlmann3, Reference Bühlmann4] develops an economic model based on an equilibrium solution for prices in a market with utility-maximizing insurers and reinsurers, each with a concave utility function.
Utility theory provides a mechanism for comparing reinsurance strategies for situations in which the insurer is exposed to basis risk, due either to ceding less than the total risk to reinsurers or to using a reinsurance instrument that does not exactly cover the risk being insured, as is the case for example with cat bonds based on risk indices. Both types of basis risk are present in the models of the present paper. Rather than relying completely on utility theory, however, we also compare strategies with respect to the probability of loss or gain, as mentioned previously.
Additional discussion and interpretation of the models and results are in the final section of the paper (Concluding remarks).
2. Preliminaries
The study assumes the existence of a market that dictates a premium, π M, per dollar of coverage for a T day period m-out-of-n policy. An insurer can only be a player in this market if he can offer the policy at a premium π no greater than π M. His ability to do so depends on his attitude toward risk, as embodied in his utility function,
$\{u(w),-\infty \lt w \lt \infty\}$, which we assume is increasing concave in wealth w. Let
\begin{equation}
\begin{array}{lrl}
& w_{\mathrm{I}}=&\mbox{insurer's initial wealth or working capital} \\
\!\!\!\!\!\!\!\!\!\!\!\!\!\!\!\!\!\!\!\!\!\!\!\!\!\!\!\!\!\!\!\!\!\!\!\!\!\!\!\!\!\!\!\!\!\!\!\!\!\!\!\!\!\!\!\!\!\!\!\!\!\!\mbox{and} &&\\
& \kappa=&\mbox{insurer's final wealth or working capital},
\end{array}
\end{equation} so that
$\kappa-w_{\mathrm{I}}$ denotes the gain or loss that the insurer realizes when coverage ends. For a given strategy,
$u(w_{\mathrm{I}})$ denotes the insurance company’s utility at the beginning of the coverage period and
$\rm E {\it u}(\kappa)$, his expected utility at its end. Assume the company’s objective is to preserve the expected utility of its initial wealth
$w_{\mathrm{I}}$, so that it is indifferent between offering and not offering the policy at a premium per dollar of coverage satisfying
To facilitate comparisons, subsequent sections assume the insurer has the exponential utility function
where α reflects his tolerance for risk. Aversion to risk increases with α. For a utility function given by (3), the indifference equation (2) is equivalent to
Analogous comparisons can be made using other concave increasing utility functions.
2.1. Reinsurer’s markup
To reduce risk, an insurer purchases individual coverage policies in a reinsurance market on each active site, that is, each site that has not yet had a quake. At the beginning of the coverage period, Strategies A and S purchase an individual reinsurance policy covering the T-day coverage period on each of the n active sites from n reinsurers. During the coverage period Strategy A purchases no additional insurance, but each time a quake occurs, Strategy S purchases additional reinsurance coverage for the remainder of the coverage period. By contrast, at the beginning of each review period, including the first, Strategy C buys reinsurance on each active site covering that period only, the amount of coverage depending on the number of active sites and the time remaining in the coverage period.
Acquiring reinsurance incurs a cost based on the coverage amount, the coverage period, and reinsurers’ markups, which reflect their levels of risk aversion. Let r denote the probability that a quake occurs during the reinsurance interval and b, the reinsurance coverage amount to purchase per active site. A reinsurer charges the insurer
$g(r,b)\times r\times b$ per active site, where
$g(r,b)$ denotes the markup that makes a reinsurer indifferent between offering and not offering reinsurance. To determine
$g(r,b)$, we again rely on expected utility theory.
Suppose a reinsurer has the concave increasing utility function,
$\{\lambda(w),~-\infty \lt w \lt \infty\}$, where w denotes his wealth. For given initial wealth w, the reinsurer’s final wealth is
\begin{equation}
\kappa:= w + g(r,b) r b -
\left\{
\begin{array}{ll}
b&\mbox {if a quake occurs at the reinsured site} \\ \\
0&\mbox{otherwise}.
\end{array}
\right.
\end{equation} Then, for given r and b, the reinsurer’s indifference markup
$g(r,b)$ satisfies the expected utility equation,
${\rm E} \lambda(\kappa) = \lambda(w)$. In the present context, this equation is equivalent to
Expression (6) has at least two notable properties. First,
$g(r,b)$ is strictly increasing in the coverage for given r. Also,
$g(r,b)$ is decreasing in the probability r for given coverage b, provided that the Arrow-Pratt measure of absolute risk aversion,
$- \frac{\lambda''(w)}{\lambda'(w)}$, is non-increasing in w (equivalently,
$\lambda(w)$ is log-convex).Footnote 2
As an illustration of a utility function with these properties, suppose a reinsurer has the exponential utility function
Then, for each active site, his indifference premium for coverage b is
$g(r,b)\times b\times r$, with markup
\begin{equation}g(r,b)=\frac{\ln\left(1-r+r\mathrm e^{\gamma b}\right)}{\gamma rb}\end{equation}with limiting behavior
\begin{equation*}\lim_{r\rightarrow0}g(r,b)=\frac{\mathrm e^{\gamma b}-1}{\gamma b}\leq\frac{\mathrm e^{\mathrm\gamma\mathrm\theta}-1}{\gamma\theta},\;b\in\lbrack0,\theta\rbrack,\end{equation*}and
\begin{equation*}
\lim_{b \rightarrow 0} g(r,b) = 1.
\end{equation*}For convenience of exposition, we hereafter assume that all reinsurers have the same exponential utility function given by (7). Then the insurer’s cost of reinsuring n active sites is
All illustrations in this study assume utility functions (3) and (7) for the insurer and reinsurer respectively.
3. Strategy A
Strategy A is a relatively conventional procedure. For coverage of θ dollars, an insurer with initial wealth
$w_{\mathrm{I}}$ offers a customer an m-out-of-n policy at premium π per coverage dollar for a total premium πθ. After receiving this premium, the insurer has working capital equal to
$w_{\mathrm{I}} + \pi \theta$. At the beginning of the coverage period, the insurer uses funds from this working capital to make a one-time purchase of reinsurance with coverage ϕ on each of the n sites at a total cost
$n\times g(q,\phi)\times \phi\times q$, where the reinsurer’s indifference markup per dollar of coverage is
\begin{equation*}
g(q,\phi)=\frac{\ln(1-q+q\rm e^{\gamma \phi})}{\gamma \phi q}.
\end{equation*}If m or more quakes occur during the coverage period T, the insurer pays the customer θ dollars. If j quakes occur during the coverage period, then the insurer’s final working capital is
where
where
$I_{a \lt b} = 1$ if a < b and 0 otherwise. In words,
$Y(\phi,j)$ is the portion of the insurer’s obligation to the customer that reinsurance does not cover—the amount that he self-insures—given that j sites have quakes in the coverage period. Note that
$Y(\phi,j) \lt 0$ for j > 0 and sufficiently large ϕ, in which case the insurer retains a surplus from reinsurance after paying his obligation to the customer, thus making a profit. If
$Y(\phi,j) \gt 0$, then he incurs a loss.
This study assumes that quakes at different sites are probabilistically independent. The independence of quakes across sites that are “widely separated geographically” is well established in geophysics, provided, of course, that the separation is wide enough. At one extreme, there is little dispute about independence across sites on different continents. Independence might not apply, however, to sites that are relatively far apart but located near the same fault or near different faults that are close enough that a quake on one fault might result in added strain on the other. (Independence across time at a particular site is arguably more problematic, but our model assumes that only the first quake at a site during the year is relevant, so this is not an issue.)
For k > 0, denote the binomial probability mass function and cumulative distribution function respectively by
\begin{equation}
\begin{array}{rl}
f(j;k,r) =& {{k}\choose {j}}r^j(1-r)^{k-j}\qquad r\in(0,1),~ j\in\{0,1,\ldots,k\}, \\
& \\
F(j;k,r) =&\sum_{j=0}^{j}f(j;k,r)\qquad j\in\{0,1,\ldots,k\}.
\end{array}
\end{equation} The insurer first identifies solutions
$(\pi,\phi)$ that satisfy the indifference condition (2) for his exponential utility function (3), that is
\begin{equation*}{\rm E} u(\kappa_{\rm A})=-\sum_{j=0}^{n}{\rm e}^{-\alpha \kappa_{\rm A}}f(j;n,q)=u(w_{\rm I})=-{\rm e}^{-\alpha w_{\rm I}},\end{equation*}or equivalently, using (4),
\begin{equation}{\rm E} u(\kappa_{\rm A}-w_{\rm I})=-{\rm e}^{-\alpha[\pi\theta-nqg(q,\phi)\phi]}\times
\underbrace{\left[\sum_{j=0}^{m-1}{\rm e}^{-\alpha j \phi}f(j;n,q)+{\rm e}^{\alpha\theta}\sum_{j=m}^{n}{\rm e}^{-\alpha j \phi}f(j;n,q)\right] }_{h(\phi)=}
= -1,\end{equation}subject to the constraints
where ϕ max denotes the maximal value of ϕ that is eligible for inclusion in an indifference pair
$(\pi,\phi)$. Note that
$h(\phi)=\mathrm E\lbrack\mathrm e^{\alpha Y(\phi,J)}\rbrack$, where the random variable
$J:= $ the total number of sites that have quakes in the coverage period, and
$Y(\phi,j)$ (defined in (10)) is the portion of the insurer’s obligation that reinsurance does not cover (the amount that he self-insures) given that J = j. In other words,
$h(\phi)$ is the insurer’s expected disutility of the out-of-pocket cost he incurs if he purchases reinsurance coverage ϕ on each of the n sites at the beginning of the year.
3.1. Indifference premium
Let
That is,
$\cal A$ is the feasible, indifference set of
$(\pi,\phi)$ solutions for Strategy A each of which satisfies
which is equivalent to (12). In words, the 2-tuple
$(\pi,\phi)$ is an indifference solution for the insurer if and only if the total premium πθ received from the customer equals the certainty equivalent of the insurer’s total outlay, that outlay being the sum of the insurer’s total premium paid for reinsurance and the amount of the risk that he self-insures. If the market-determined premium
$\pi_{\mathrm{M}}$ is no less than the smallest premium π in
$\cal A$, the insurer can be competitive by choosing a 2-tuple
$(\pi,\phi)\in\cal A$ with π no greater than
$\pi_{\mathrm{M}}$.
Because the reinsurers’ total premium
$n \gamma^{-1} \ln(1-q+q \rm e^{\gamma\phi})$ is convex, strictly increasing in ϕ and
$\ln h(\phi)$ is convex strictly decreasing in ϕ, π is convex in ϕ. Moreover,
\begin{equation*}
\left. \frac{\rm d \pi}{\rm d \phi} \right |_{\phi=0} =
nq - \frac{\sum_{j=1}^{m-1} j f(j;n,q) + \it {\textrm{e}}^{\alpha \theta} \sum_{j=m}^n j f(j;n,q)}
{\sum_{j=0}^{m-1} f(j;n,q) + \it {\textrm{e}}^{\alpha\theta} \sum_{j=m}^n f(j;n,q)},
\end{equation*} so that
$q \lt \frac{1}{n}$ is sufficient for
$ \frac{\rm d \pi}{\rm d \phi} |_{\phi=0} \lt 0$. Hereafter we assume this condition is satisfied.
The remainder of this section assumes that the upper bound ϕ max is defined by the equation,
so that ϕ max is the unique value of ϕ for which the certainty equivalent of the self-insured risk, namely,
$\alpha^{-1} \ln \ h(\phi)$, equals zero. Then it follows from (14) that the constraints (13) on
$(\pi,\phi)$ are equivalent to
and the indifference 2-tuple
$(\pi,\phi)$ satisfies
if and only if
$\phi = \phi_{\rm max}$, in which case the insurer uses all funds received from the customer (and only these funds) to purchase reinsurance.
This choice for
$\phi = \phi_{\rm max}$ is intuitively appealing because any larger value of ϕ would require that the insurer pay a portion of the cost for reinsurance out of pocket at the beginning of the coverage period. Conventional wisdom regarding the purchase of reinsurance frowns on this practice.Footnote 3
Three premium options of particular interest are:
$\mathrm{A}_{\rm i}$. For a minimal premium, choose π corresponding to the largest
$\phi \in [0,\phi_{\rm max}]$ satisfying
$\frac{\rm d\pi}{\rm d\phi}\leq 0$
$\mathrm{A}_{\rm ii}$. For maximal reinsurance coverage
$\phi_{\max}$, choose
$\pi=n(\gamma\theta)^{-1}\ln(1-q+q \rm e^{\gamma \phi_{\max}})$
$\mathrm{A}_{\rm{iii}}$. For no reinsurance (ϕ = 0), choose
$\pi=(\alpha\theta)^{-1}\ln h(0)$.
Proposition 3.1. The condition
$q \lt \frac{1}{n}$ and the convexity of π in (14) imply:
(i) If
$\frac{\rm d\pi}{\rm d\phi}|_{\phi = \phi_{\rm max}} \leq 0$,
$\pi_{\rm A_{\rm i}}=\pi_{\rm A_{\rm ii}}$ and
$\phi_{\rm A_{\rm i}}=\phi_{\rm A_{\rm ii}}=\phi_{\rm max}$.(ii) If
$\frac{\rm d\pi}{\rm d\phi}|_{\phi = \phi_{\rm max}} \gt 0$,
$\pi_{\rm A_{\rm i}} \lt \pi_{\rm A_{\rm ii}}$ and
$\phi_{\rm A_{\rm i}} \lt \phi_{\rm A_{\rm ii}} = \phi_{\rm max} $.(iii) The condition
$q {\rm e}^{\gamma \phi_{\rm max}} \gt \left[h(0)\right]^{\gamma/n \alpha} - (1 - q)$ is sufficient for
$\pi_{\rm A_{\rm i}} \lt \pi_{\rm A_{\rm ii}}$ and
$\phi_{\rm A_{\rm i}} \lt \phi_{\rm A_{\rm ii}} = \phi_{\rm max}$.(iv)
$\pi_{\rm A_{\rm iii}} \gt \max[\pi_{\rm A_{\rm i}},\pi_{\rm A_{\rm ii}}]$.
The proof follows from the convexity of (14). As an illustration, for Proposition 3.1(iii), because we have assumed that
$q \lt 1/n$,
$(d \pi/d \phi) |_{\phi = 0} \lt 0$. Therefore,
$\pi_{\rm A_{\rm i}} \lt \pi_{\rm A_{\rm ii}}$ if
$\pi_{A_{iii}} \lt \pi_{A_{ii}}$. The latter inequality is equivalent to
\begin{equation}
\left( \frac{\gamma}{n \alpha} \right) \ln (h(0)) \lt \ln( 1 - q + q \rm e^{\gamma \phi_{\rm max}}),
\end{equation}which in turn is equivalent to
3.2. Loss and profit
Each solution in
$\cal A$ has different implications for competitiveness, final working capital, and loss probability. For all
$\phi\in[0,\phi_{\max}]$, define
\begin{equation}
\psi_j(\phi):= \alpha^{-1}\ln h(\phi) - Y(\phi,j), \; j \in \{0,1,\ldots,n\},
\end{equation} where
$Y(\phi,j)$ is defined by (10), and define
\begin{equation}
\mu_{\mathrm{A}}(\phi):= \sum_{j=0}^n I_{\psi_j(\phi) \lt 0}\,f(j;n,q).
\end{equation} In words,
$\psi_j(\phi)$ is the difference between the insurer’s certainty equivalent of the amount he self-insures and the actual amount of self-insurance when j sites have quakes, and
$\mu_{\mathrm{A}}(\phi)$ is the probability that this difference is negative. Note that these quantities are well defined and economically meaningful regardless of the value of the premium π. For the special case where
$(\pi,\phi) \in \cal A$ (that is, where π is the indifference premium corresponding to ϕ), it follows from the indifference equation (14) that
so that in this case,
$\psi_j(\phi)$ can also be interpreted as the net change in working capital when j quakes occur during the coverage period and
$\mu_{\mathrm{A}}(\phi)$ as the probability that this net change is negative, that is, the probability that the insurer incurs a loss.
Proposition 3.2. For options
$\rm A_{\rm i}$ and
$\rm A_{\rm ii}$, if
\begin{equation}
j \gt \frac{\gamma\theta(1-\pi)}{q+(1-q)\rm e^{-\gamma\phi}}\qquad\mbox{for some }j\in\{m,\ldots,n\},
\end{equation} then
$\mu_{\rm A}(\phi) = {\rm pr}( \#\ \mbox{ quakes } \geq m) .$ If
\begin{equation}
\phi\leq \ln\left[\frac{1-q}{\frac{\gamma\theta}{n}(1-\pi)-q}\right],
\end{equation}
$\mu_{\rm A}(\phi)= {\rm pr}( \#\ \mbox{ quakes } \geq m)$. If (22) holds, then the benefit of relying on reinsurance in Strategy A arises from reducing loss while not affecting loss probability.
Because
$\pi\leq 1$ for option iii,
$\mu_{{\rm A}_{\rm iii}} = {\rm pr}( \#\ \mbox{ quakes } \geq m) = 1 - F(m-1;n,q)$.
3.3. Comparing options for Strategy A
Table 2 displays indifference premiums, loss probabilities, and reinsurance coverages for options i, ii, and iii for Strategy A based on exponential utility functions for insurer and reinsurers and on variable reinsurance markups as in (8). All entries were numerically computed.
Table 2. Strategies A: Options
${\rm i},~{\rm ii},~{\rm iii}$†.

† Entries: blank := m > n;
$...:=\mu_{\rm A}(0) \lt 10^{-4}$.
Because reinsurers tend to be less risk averse than insurers, it is not unreasonable to assume levels of risk aversion
$\gamma \leq \alpha$. All comparisons are based on
$\alpha=\gamma =4$, allowing us to regard the reinsurer’s markup as an upper bound. The tables show results for
$(m,n,q)$ scenarios for which option A iii (no reinsurance) has loss probabilities
$\mu_{\mathrm{A}}(0)\geq 10^{-4}$. (When
$\mu_{\mathrm{A}}(0) \lt 10^{-4}$, there is arguably no incentive for the insurer to consider reinsurance.)
The table reveals that:
A1. Option iii (no reinsurance) has the largest premiums. For q = 0.01, option ii premiums exceed those for option i by relatively small amounts. For q = 0.05 and m = 2, option ii again has larger premiums, but here the relative differences increase as n increases. For m = 4, options i and ii have the same premiums for each n.
A2. For
$(m,q)=(2,0.01)$ and
$(4,0.05)$, all options have identical loss probabilities for each n, with one minor exception. For
$(m.q)=(2,0.05)$, they are also identical for
$n=2,\ldots,5$, but
$\mu_{\mathrm{A}}(\phi_{\rm A_{\rm ii}}) \lt \mu_{\mathrm{A}}(\phi_{\rm A_{\rm i}}) \lt \mu_{\mathrm{A}}(\phi_{\rm A_{\rm iii}})$ for
$n=10,15,20$. That is, buying reinsurance for scenarios other than
$(m.q)=(2,0.05)$A3. For
$(m,q)=(2,0.01)$ and
$(4,0.05)$, option ii has smaller reinsurance coverage per active site. For
$(m.q)=(2,0.05)$, options i and ii have the same reinsurance coverages for each n, consistent with having the same premiums in point A1. For this case, option i actually has the smaller loss for any
$j\geq m$.A4. The relatively large premiums for
$m=2,~q=0.05$, and
$n=10,15,20$ make an m-out-of-n policy based on Strategy A unappealing for these scenarios. Later tables show the same is true for Strategies S and C.
As expected for given m and q, option iii (no reinsurance) has the largest premiums and option ii has the smallest in Table 2a. Moreover, premiums for option iii (maximal coverage) differ relatively little from those for option ii, with the difference increasing as n increases.
With the exceptions of m = 2, q = 0.01, and
$n=10,15,20$, the three options have identical loss probabilities to four digits in Table 2b. Clearly the condition of Proposition 3.1(i) is satisfied only for these exceptions. (See Appendix for further discussion of the implications of this condition.) For m = 2 and q = 0.01, option ii’s reinsurance coverage per active site exceeds option i’s by about 8% for n = 2, increasing to about 29% for n = 20. For m = 2 and q = 0.05, option ii’s coverage exceeds that of option i by about 16% for n = 2, increasing to about 118% at n = 20. However, both options have the same coverage for m = 4, consistent with their identical premiums in Table 2a. This occurs because for
$(m,n,q)=(4,n,0.05)$, π in (14) is strictly decreasing in ϕ over
$[0,\phi_{\max}]$.
4. Strategy S
In contrast to Strategy A, which is static, Strategies S and C are adaptive. Each time a quake occurs, Strategy S increases the amount of reinsurance coverage, whereas Strategy C (in the next section) adjusts coverage periodically. Under Strategy S, the insurer offers the customer an m-out-of-n policy for a total premium πθ. After collecting the premium from the customer at the beginning of the coverage period, the insurer with initial wealth w I now has working capital
$w_{\rm I }+ \pi \theta$. As with Strategy A, Strategy S uses funds from working capital to purchase initial reinsurance coverage ϕ on each of the n sites for the entire coverage period. Both π and ϕ are decision variables, the values of which are determined at the beginning of the coverage period. Whereas Strategy A fixes the reinsurance coverage at the beginning of the coverage period, Strategy S uses the proceeds from the reinsurance policies on the sites where quakes have just occurred to purchase additional reinsurance for the remainder of the coverage period on each remaining active site, until either m of the n sites have had quakes or the coverage period ends, whichever occurs first.
For a given quake history, let
\begin{equation*}\begin{array}{rl}
T=&\mbox{number of days in coverage period} \\ \\ j_i=&\mbox{number of quakes }(\geq 1)\mbox{ on the }i\mbox{-th quake day} \;,\; i \geq 1 \\ \\
k_i=&k_{i-1}-j_i=\mbox{number of active sites at the end of the }i\mbox{-th quake day }\;\;(k_0=n)\;,\;i\geq1 \\ \\
{\mathbf j}_l=&(j_1,\dots,j_l) \;,\; 1\leq l \leq m \;\;({\mathbf j}_0=(0))
\end{array}\end{equation*}
\begin{equation*}
\begin{array}{rl}
{\mathcal J}_l= & \{{\mathbf j}_l:\;j_i\geq1\;,\;1\leq i\leq l\;,\;j_1+\cdots+j_l \lt m\}\;,\;1\leq l\leq m-1 \\ \\
{\mathcal J}_l^{\prime}= & \{{\mathbf j}_l:\;j_i\geq1\;,\;1\leq i\leq l\;,\;j_1+\cdots+j_{l-1} \lt m \leq j_1+\cdots+j_l\}\;,\;1\leq l \leq m \\ \\s_i=&\text{day on which the }i\text{-th quake day occurs}\;,\;i\geq1\;\;(s_0=0) \\ \\
{\mathbf s}_l= & (s_0,s_1,\dots,s_l)\;,\;1\leq l\leq m\\ \\
{\mathcal S}_l= & \{{\mathbf s}_l:\;s_0 \lt s_1 \lt \cdots \lt s_l = T\}\;,\;1\leq l \leq m \\ \\
{\mathcal S}_l^{\prime}= & \{{\mathbf s}_l:\;s_0 \lt s_1 \lt \cdots \lt s_l\leq T\}\;,\;1\leq l \leq m \\ \\
{\mathcal S}_l^{\prime\prime}= & \{{\mathbf s}_l:\;s_0 \lt s_1 \lt \cdots \lt s_l \lt T \lt s_{l+1}\},\; 1 \leq l \leq m
\end{array}\qquad \qquad \end{equation*}For each definition, replacing a lower-case letter with a capital letter will denote the corresponding random variable or vector.
Also let
\begin{equation}
\begin{array}{rl}
x_i =& \mbox{coverage per active site at the end of quake day}\ s_i, i \geq 0\, (x_0 = \phi) \\ \\
\xi_i =& x_i-x_{i-1}\qquad x_{-1}=0~~\mbox{and }~~i=0,1,\ldots,l \\ \\
p =&1 - (1-q)^{1/T} \\ \\
=& \left(\begin{array}{c}
\mbox{probability that a quake occurs at an active} \\
\mbox{site on a given coverage day}
\end{array} \right) \\ \\
q_t =&1-(1-p)^t \\ \\
=&\left(\begin{array}{c}
\mbox{probability that a quake occurs at an active} \\
\mbox{site during the remaining}\,t\,\mbox{coverage days}
\end{array} \right) .
\end{array}
\end{equation}Strategy S proceeds as follows:
S1. At the beginning of the coverage period, the insurer buys reinsurance coverage x 0 on each of the n sites for the entire coverage period.
S2. Then, for
$1 \leq i \leq l$, if ji quakes occur on the ith quake day, si, the reinsurer pays
$j_ix_{i-1}$ to the insurer. If
$k_i=k_{i-1}-j_i \leq n-m$, the insurer pays θ dollars to the customer and coverage ends.S3. If
$s_i \lt T$, and
$ k_i=k_{i-1}-j_i \gt n-m$, the insurer uses the ith payment from reinsurance,
$j_i x_{i-1}$, to buy additional reinsurance coverage
$\xi_i=x_i-x_{i-1}$ on each of the ki remaining active sites for the remaining coverage interval
$T-s_i$. That is,
(24)
\begin{equation}
j_ix_{i-1} = k_i g(q_{T-s_i},\xi_i) q_{T-s_i} \xi_i, \; 1 \leq i \leq l,
\end{equation}with reinsurer’s markup (see (8))
(25)
\begin{equation}
g(q_{T-s_i},\xi_i)=\frac{\ln(1-q_{T-s_i}+q_{T-s_i}\rm e^{\gamma\xi_i})}{\gamma q_{T-s_i} \xi_i}, \; 1 \leq i \leq l.
\end{equation}Thus,
(26)
\begin{equation}
j_ix_{i-1} = \gamma^{-1} k_i \ln(1-q_{T-s_i}+q_{T-s_i}\rm e^{\gamma\xi_i}), \; 1 \leq i \leq l.
\end{equation}For given
$x_{i-1}$, ki, ji, and si, this equation has a unique solution for ξi. (Uniqueness follows from the fact that the r.h.s of (26) is strictly increasing in ξi. Equation (29) below exhibits this solution in closed form.) The corresponding value for the reinsurance coverage on each active site on day
$s_i+1$ is
(27)
\begin{equation}
x_i = x_{i-1} + \xi_i, \; 1 \leq i \leq l.
\end{equation}S4. If ji sites, each with coverage
$x_{i-1}$, have quakes on quake day si,
$1 \leq i \leq l$, then the insurer’s final working capital is
(28)
\begin{equation}
\begin{array}{rl}
\kappa_{\mathrm{S}}=& w_{\mathrm{I}}+\pi-nqg(q,x_0)x_0+
\left\{
\begin{array}{ll}
0 & \mbox{if }l=0\qquad\quad(\mbox{no quakes occur}) \\ \\
0 & \mbox{if } k_l \gt n-m\mbox{ and }s_l \lt T. \\ \\
j_l x_{l-1} & \mbox{if } k_l \gt n-m\mbox{ and }s_l=T \\ \\
j_l x_{l-1} - \theta & \mbox{if } k_{l-1} \gt n-m\mbox{ and }k_l\leq n-m. \\ \\
\end{array}
\right.
\end{array}
\end{equation}
The unique solution to (26) is
\begin{equation}\xi_i = \gamma^{-1}\left\{\ln \left[{\rm e}^{\gamma j_ix_{i-1}/k_i}-(1-q_{T-s_i})\right]-\ln q_{T-s_i}\right\} \; , \; 1 \leq i \leq l ,\end{equation}from which it follows that
\begin{equation}\begin{array}{rll}
x_{i}=&x_{i-1}+\gamma^{-1}\left\{\ln \left[{\rm e}^{\gamma j_ix_{i-1}/k_i}-(1-q_{T-s_i})\right]-\ln q_{T-s_i}\right\} ,& 1 \leq i \leq l, \\
&& \\
x_{l}=&x_0 +\gamma^{-1}\sum_{i=1}^l \ln \left[1+\left({\rm e}^{\gamma j_ix_{i-1}/k_i}-1\right)/q_{T-s_i}\right].\!&
\end{array}\end{equation}The properties of xl play an essential role in subsequent sections. Clearly for every quake history, xl increases with l. Moreover, because
\begin{equation}\begin{array}{rl}\frac{\mathrm dx_l}{\mathrm dx_0}=&\frac{\mathrm dx_{l-1}}{\mathrm dx_0}\left[1+\frac{j_l}{k_l}\times\frac1{1-(1-q_{T-s_l})\mathrm e^{-\gamma j_lx_{l-1}/k_l}}\right]\\& {}\\=&1+\sum_{i=1}^l\left[\frac{\mathrm dx_{i-1}}{\mathrm dx_0}\times\frac{j_i}{k_i}\times\frac1{1-(1-q_{T-s_i})\mathrm e^{-\gamma j_ix_{i-1}/k_i}}\right]\\& {}\\ \gt &0\end{array} \;\;\; l=1,2,\dots,\end{equation}and
\begin{equation}\begin{array}{rl}
\frac{{\rm d}^2 x_{l}}{{\rm d} x^2_0}=&\frac{{\rm d}^2 x_{l-1}}{{\rm d} x^2_0}\left[1+\frac{j_{l}}{k_{l}}\times \frac{1}{1-(1-q_{T-s_{l}}){\rm e}^{-\gamma j_{l}x_{l-1}/k_{l}}}\right] \\ \\
&+\left(\frac{{\rm d} x_{l-1}}{{\rm d} x_0}\right)^2\times\frac{ \gamma\left(\frac{j_{l}}{k_{l}}\right)^2\times (1-q_{T-s_{l}}){\rm e}^{-\gamma j_ix_{i-1}/k_i}}{\left[{1-(1-q_{T-s_{l}}){\rm e}^{-\gamma j_{l}x_{l-1}/k_{l}}}\right]^2} \\ \\
\geq& 0,
\end{array} \;\;\; l=1,2,\ldots\end{equation} each xl is convex increasing in x 0. Also, for given x 0 each quake history,
$({\bf j_l},{\bf s_l})\in({\cal J}_l\cup {\cal J}'_l)\times{\cal S}_l$, determines the locus of increments
$\{\xi_1,\ldots,\xi_{l-1}\}$.
4.1. Indifference premium
The challenge now is to determine
$\cal H$, the collection of all
$(\pi,x_{0})$ 2-tuples that make an insurer indifferent between offering and not offering an m-out-of-n policy. That is, determine
$(\pi,x_{0})$ that solves the indifference equation (4), which in this case takes the form,
or, equivalently,
subject to
where
$\omega(x_0) := $ expected disutility of the insurer’s self-insured share of the difference between final and initial working capital for Strategy S (analogous to the function
$h(\phi)$ for Strategy A, defined in Eq. (12) in Section 3).
To derive an explicit expression for
$\omega(x_0)$, first note that
where
$Y(x_0, (\bf j_l,\bf s_l))$ is the history-dependent component of the final working capital. See the analogous expression (9) for
$\kappa_{\mathrm{A}}$ for Strategy A in Section 3. Like
$Y(\phi,j)$ for Strategy A,
$Y(x_0, (\bf j_l,\bf s_l))$ represents the portion of the insurer’s obligation to the customer that is self-insured under Strategy S and
$\omega(x_0) = {\rm E}({\rm e}^{\alpha Y(x_0,({\bf J}_l,{\bf S}_l))})$.
Now divide the collection of all histories,
$(\bf j_l,\bf s_l)$,
$l \geq 1$, into three non-overlapping sets, corresponding to the three different possible expressions (see (28)) for
$Y(x_0, (\bf j_l,\bf s_l))$.
• for
$1 \leq l \lt m$,
${\cal J}_l \times {\cal S}''_l$ is the set of histories
$(\bf j_l,\bf s_l)$ with fewer than m quakes in the coverage period, the last one occurring on quake day
$s_l \lt T$, in which case
$Y(x_0,(\bf j_l,\bf s_l)) = 0$;• for
$1 \leq l \lt m$,
${\cal J}_l \times {\cal S}'_l$ is the set of histories
$(\bf j_l,\bf s_l)$ with fewer than m quakes in the coverage period, the last one occurring on quake day
$s_l =T$, in which case
$Y(x_0,({\bf j}_l,{\bf s}_l)) =- j_l x_{l-1}$;• for
$1 \leq l \leq m$,
${\cal J}'_l \times {\cal S}_l$ is the set of histories
$(\bf j_l,\bf s_l)$ with m or more quakes in the coverage period, with quake day
$s_l \leq T$ being the last quake day that begins with more than n − m active sites, in which case
$Y(x_0,({\bf j}_l,{\bf s}_l)) = - j_l x_{l-1} + \theta$.
The corresponding probabilities for histories in each of three sets are:
• for
$1 \leq l \lt m$ and
$({\bf j}_l,{\bf s}_l) \in {\cal J}_l \times {\cal S}''_l$,
(37)
\begin{equation}{\rm pr} ({\bf J}_l = {\bf j}_l,{\bf S}_l = {\bf s}_l) = \prod_{i=1}^l [ (1-p)^{k_{i-1}(s_i-s_{i-1}-1)} f(j_i;k_{i-1},p) ] (1-p)^{k_l (T-s_l)}\end{equation}• for
$1 \leq l \lt m$ and
$({\bf j}_l,{\bf s}_l) \in {\cal J}_l \times {\cal S}'_l$,
(38)
\begin{equation}{\rm pr} ({\bf J}_l = {\bf j}_l,{\bf S}_l = {\bf s}_l) = \prod_{i=1}^{l-1} [ (1-p)^{k_{i-1}(s_i-s_{i-1}-1)}f(j_i;k_{i-1},p)] \times (1-p)^{k_{l-1}(T-s_{l-1}-1)}f(j_l;k_{l-1},p) \end{equation}• for
$1 \leq l \leq m$ and
$({\bf j}_l,{\bf s}_l) \in {\cal J}'_l \times {\cal S}_l$,
(39)
\begin{equation}{\rm pr}({\bf J}_l = {\bf j}_l,{\bf S}_l = {\bf s}_l) = \prod_{i=1}^l [ (1-p)^{k_{i-1}(s_i-s_{i-1}-1)} \times f(j_i;k_{i-1},p)]\!.\end{equation}
In all three equations, the quantity in brackets in the product is the conditional joint probability that the ith quake day occurs on day si and that the number of quakes on that day is ji, given that the i − 1st quake day occurs on day
$s_{i-1}$ and ends with
$k_{i-1}$ active sites. In (37) the final expression after the product gives the conditional probability that sl is the last quake day, given the history up to and including quake day sl, since sl is the last quake day if and only if there are no quakes between sl and the end of the coverage period. In (38), the final expression after the product gives the conditional probability that
$s_l = T$ and that jl quakes occur on that day, given the history up to and including quake day
$s_{l-1}$. In both (37) and (38) fewer than m sites have quakes in the coverage period by the definition of
${\cal J}_l$ and the fact that sl is the last quake day, by the definitions of
${\cal S}''_l$ and
${\cal S}'_l$. It follows that sl is also the last quake day in the coverage period that begins with more than n − m active sites. In (39) the definition of the set of histories
${\cal J}'_l\times{\cal S}_l$ itself implies that the number of active sites at the end of quake day sl is less than or equal to n − m and that it is the last quake day in the coverage period that begins with more than n − m active sites. In this case, since m or more sites have had quakes by the end of quake day sl, what happens after that day does not change the final working capital and therefore no additional probability expression is needed. Note that in all three cases, the integer l equals the number of quake days in the coverage period that begin with more than n − m active sites.
It follows from (28) that
\begin{equation}\begin{array}{rl}
\omega(x_0):=& (1-q)^n + \sum_{l=1}^{m-1}
\sum_{({\bf j}_l,{\bf s}_l) \in {\cal J}_l \times {\cal S}''_l}
{\rm pr}({\bf J}_l={\bf j}_l,{\bf S}_l={\bf s}_l)\\ \\
&~~~ + \sum_{l=1}^{m-1}
\sum_{({\bf j}_l,{\bf s}_l) \in {\cal J}_l \times {\cal S}'_l}
{\rm e}^{-\alpha j_lx_{l-1}}
{\rm pr}({\bf J}_l={\bf j}_l,{\bf S}_l={\bf s}_l)\\ \\
&~~~ + {\rm e}^{\alpha\theta} \sum_{l=1}^{m} \sum_{({\bf j}_l,{\bf s}_l) \in {\cal J}'_l \times {\cal S}_l}
{\rm e}^{-\alpha j_l x_{l-1}}
{\rm pr}({\bf J}_l = {\bf j}_l,{\bf S}_l = {\bf s}_l),
\end{array}\end{equation} where the probabilities,
$ \rm pr({\bf{J_l}} = {\bf{j_l}}, {\bf{S_l}} = {\bf{s_l}})$, for the histories in
${\cal J}_l \times {\cal S}''_l$ are given by (37), the probabilities for those in
${\cal J}_l \times {\cal S}'_l$ by (38), and the probabilities for those in
${\cal J}'_l \times {\cal S}_l$ by (39).
Every 2-tuple
$(\pi,x_0)$ in
$\cal H$ satisfies (33) and (35), implying
\begin{equation}
\begin{array}{rl}
\pi\theta=&n g(q,x_0) q x_0+\alpha^{-1}\ln\omega(x_0) \\ \\
=& \gamma^{-1} n \ln(1-q+q\rm e^{\gamma x_0}) + \alpha^{-1} \ln \omega(x_0)
\end{array}x_0\in[0,x_{0 {\rm max}}],
\end{equation} where
$x_{0 {\rm max}}$ is defined as the unique value of x 0 such that
$\ln \omega(x_0 )= 0$. The reinsurers’ initial premium,
$\gamma^{-1} n \ln(1-q+q\rm e^{\gamma x_0})$, is convex strictly increasing in x 0, and
$\ln \omega(x_0)$ is convex in x 0, so that πθ is convex in x 0, with derivative
\begin{equation}\frac{{\rm d} \pi}{{\rm d} x_0}=\frac{nq}{q+(1-q){\rm e}^{-\gamma x_0}}+\frac{1}{\alpha \omega(x_0)}\frac{{\rm d} \omega(x_0)}{{\rm d} x_0}.\end{equation}Unlike Strategy A, Strategy S uses payments from reinsurers to insurer to increase the amount of coverage for the original m-out-of-n policy. But like Strategy A, it has two options of special interest:
\begin{equation}
\begin{array}{rl}
\mbox{S}_{\rm i} :& \mbox{choose}\,x_0\in[0,x_{0{\rm max}}]\,\mbox{to minimize}\,\pi\,\mbox{in (41)} \\ \\
\mbox{S}_{\rm ii}:& \mbox{choose}\,x_0=x_{0{\rm max}}\,\mbox{to maximize coverage per active site}.
\end{array}
\end{equation} (Note that the option of choosing
$x_0 = 0$ (no reinsurance) coincides with option A
$_{\rm iii} $, which we already considered in Section 3.)
Consider option S
$_{\rm ii}$, for which
$\alpha^{-1}\ln\omega(x_0) = 0$. It follows from the indifference equation (41) that the indifference 2-tuple
$(\pi,x_0)$ satisfies the equation
Now suppose l quake days occur during the coverage period. For an
$l-1~( \lt m)$ day quake history
$(\bf j_{l-1},\bf s_{l-1})$ followed by jl quakes on the lth quake day, it follows from (28) that final working capital is
\begin{equation*}
\kappa_{\mathrm{S}}=w_{\mathrm{I}}+
\left\{
\begin{array}{ll}
0& \mbox{if } k_{l} \gt n-m\mbox{ and }s_l \lt T\\ \\
j_lx_{l-1}& \mbox{if } k_{l} \gt n-m\mbox{ and }s_l=T \\ \\
j_lx_{l-1}-\theta& \mbox{if } k_{l}+j_l \gt n-m\mbox{ and }k_l\leq n-m,
\end{array}
\right.
\end{equation*} where (30) defines
$x_{l-1}$. Interestingly, the insurer incurs a profit (that is,
$\kappa_{\mathrm{S}} - w_{\mathrm{I}} \gt 0$) if at least one quake occurs on the last coverage day T but fewer than m quakes occur during the coverage period.
4.2. Loss and loss probability
Recall that
${\cal J}'_l\times{\cal S}_l$ denotes the collection of quake histories with
$l~(\leq m)$ quake days for which reinsurers pay the insurer
$j_lx_{l-1}$ dollars on the last quake day sl and the insurer pays the customer θ dollars. For all
$x_0 \in [0,x_{0 \max}]$, define
\begin{equation}\eta(x_0,{\bf j}_l,{\bf s}_l):= \alpha^{-1} \ln \omega(x_0) - Y(x_0, ({\bf j}_l,{\bf s}_l)) = \alpha^{-1} \ln \omega(x_0) +
j_l x_{l-1} - \theta \; , \;
({\bf j}_l,{\bf s}_l) \in {\cal J}'_l \times {\cal S}_l \; .\end{equation} In words,
$\eta(x_0,\bf j_l,\bf s_l)$ is the difference between the insurer’s certainty equivalent of the amount he self-insures and the actual amount of self-insurance for a quake history
$({\bf j_l},{\bf s_l})\in{\cal J}'_l\times{\cal S}_l$ (cf. the function
$\psi(\phi,j)$ for Strategy A, defined in Eq. (19) in Section 3). For the special case where
$(\pi,x_0) \in \cal H$ (that is, where π is the indifference premium corresponding to x 0) it follows from the indifference equation (41) that
\begin{equation}\eta(x_0,{\bf j}_l,{\bf s}_l) = \pi \theta - \gamma^{-1} n \ln (1-q+q {\rm e}^{\gamma x_0}) + j_l x_{l-1} - \theta \; , \;
({\bf j}_{l},{\bf s}_{l}) \in {\cal J}'_l \times {\cal S}_l,\end{equation} so that in this case
$\eta(x_0,{\bf j}_l,{\bf s}_l)$ can also be interpreted as the net change in working capital for the quake history
$(\bf j_{l},\bf s_{l})$. A loss occurs if and only if
$\eta(x_0,{\bf j}_l,{\bf s}_l) \lt 0$, in which case the amount of the loss equals
$ - \eta(x_0, j_l, s_l) \gt 0$.
Define
${\cal Q}_l:={\cal J}'_l \times {\cal S}_l$ for
$l \in \{1,\ldots,m\}$. The probability of loss is
\begin{equation}\mu_{\rm S}(x_0) := \sum_{l=1}^{m }\sum_{({\bf j}_{l},{\bf s}_{l}) \in {\cal Q}_l} I_{ \eta(x_0,{\bf j}_l,{\bf s}_l) \lt 0} \; {\rm pr}({\bf J}_l={\bf j}_l,{\bf S}_l={\bf s}_l),\end{equation} where
${\rm pr} ({\bf J}_l = {\bf j}_l, {\bf S}_l = {\bf s}_l)$ is given by (39). Obvious properties are:
• If
$m x_0\geq\theta$, then
$\mu_{{\rm S}}(x_0) \lt {\rm pr} (\# \mbox{ quakes} \geq m)$.• If there exists a quake history
$({\bf j}_l,{\bf s}_l)\in{\cal J}_l\times{\cal S}_l$ for
$l\in\{1,\ldots,m\}$ such that
$j_lx_{l-1}\geq\theta$, then
$\mu_{{\rm S}}(x_0) \lt {\rm pr}(\# \mbox{ quakes} \geq m)$.• Of special interest is a quake on each of m days, which has
\begin{equation*}\begin{array}{rl}
{\rm pr} \lbrack {\bf J}_m=(\underbrace{1,\dots,1}_m) \rbrack
=& \frac{n!}{(n-m)!} \left( \frac{p}{1-p} \right)^m \times \sum_{1 \leq s_1 \lt \cdots \lt s_m \leq T}
(1-p)^{s_1 + \cdots + s_{m-1} + (n-m+1)s_m}.
\end{array}\end{equation*}
We first focus on loss.
Proposition 4.1. Let
\begin{equation*}
\begin{array}{rl}
Q=& {\cal {Q_1}}\cup\cdots\cup Q_m \\ \\
=&
\left(
\begin{array}{c}
\mbox{collection of all quake histories that end} \\
\mbox{with a payment of}\,\theta\,\mbox{dollars to the customer}
\end{array}\right).
\end{array}
\end{equation*} If
$\eta(x_{0\max},{\bf j}_l,{\bf }s_l) \gt 0$ for at least one quake history in
$\cal Q$ with l quake days, there exists an
$x_0^\ast\in(0,x_{0\max}]$ such that
$\mu_{\mathrm{S}}(x_0) \lt 1-F(m-1;n,q)$ for all
$x_0\in(x^\ast_0,x_{0\max}]$.
In words, Proposition 4.1 says that, if there is a quake history for which the net change in working capital is positive on l quake days during the coverage period, there exists an initial reinsurance coverage, x 0, on the n sites for the entire coverage period that ensures a probability of loss less than the probability that at least m quakes occur at the n sites during the coverage period.
Proof of Proposition 4.1
Because
$\eta(x_{0}, j_l, s_l)$ is convex in x 0, it has its global maximum at either
$x_0=0$ or
$x_{0\max}$. If it occurs at
$x_0=0$ for all quake histories in
$\cal Q$, then constraint (35) implies
$\eta(x_0,{\mathbf j}_l,{\mathbf s}_l) \lt 0$. Moreover,
$\left. \frac{{\rm d} \eta(x_{0},{\bf j}_l,{\bf s}_l)}
{{\rm d} x_0} \right|_{x_0=0} \lt 0$. Therefore, if for at least one quake history with
$l\in\{1,\ldots,m\}$ quake days, the maximum occurs at
$x_{0\max}$ and
$\eta(x_{0\max}, j_l, s_l) \gt 0$ then
$\left. \frac{{\rm d} \eta(x_{0},{\bf j}_l,{\bf s}_l)}
{{\rm d} x_0} \right|_{x_0=0} \geq 0$, which proves the existence of an
$x^\ast_0$ for which
$\mu_{\mathrm{S}}(x_0) \lt 1-F(m-1;n,q)$ for all
$x_0\in(x^\ast_0,x_{0\max}]$.
Proposition 4.2. Consider an m-out-of-n policy based on Strategy S with premium and initial coverage per site
$(\pi,x_0) \in \cal H$.
(i) If
(47)
\begin{equation}q \lt \frac{{\rm e}^{\gamma x_0/n}-1}
{{\rm e}^{\gamma (m-1)x_0}-1},\end{equation}then for a quake history in
$\cal Q$ the most negative value of
$\eta(x_0,{\bf j}_l,{\bf s}_l)$ (i.e., the maximum possible loss) occurs when
$- \eta(x_0,{\bf j}_l,{\bf s}_l) = L:= - \pi\theta+n\gamma^{-1}\ln(1-q+q {\rm e}^{\gamma x_0})-mx_0 +\theta$.(ii) If
$q \lt \frac{m}{m + (n-m){\rm e}^{\gamma \theta/m}}$, then
$x_0=x_{0\max}$ minimizes the maximum possible loss, L.◽
An insurer sensitive to loss might want to guarantee, not only that the probability of loss is small, but also that the maximum possible loss is not too large. Proposition 3.2 gives such “min-max” insurer guidelines for making this maximum possible loss as small as possible. For options S
$_{\rm i}$ and S
$_{\rm ii}$ with m = 2 and q = 0.01, inequality (47) is satisfied for all
$2\leq n\leq 20$. For m = 2 and q = 0.05, it is satisfied for all
$2\leq n\leq 14$ for option S
$_{\rm i}$ and for
$2\leq n\leq 8$ for option S
$_{\rm ii}$. All
$ (m,n,q)$ scenarios in Table 3 satisfy the inequality in part ii.
Proof of Proposition 4.2
If inequality (47) is satisfied, then
$x_i \gt mx_{0}$ for
$ i\in\{1,\ldots,m-1\}$. Because
$x_i \gt x_{i-1}$ and
$q \gt q_{T-s_i} \gt q_{T-s_{i+1}}$,
$mx_i \gt mx_0$ for
$i=1,\ldots,m, $ the loss,
$ - \eta(x_0, {\bf j}_l, {\bf s}_l)$, can be no larger than
$L = - \pi\theta+n\gamma^{-1}\ln(1-q+q\rm e^{\gamma x_0})-\mathit{mx_0} +\theta$, proving part i. To prove part ii, first note that the upper bound on q implies that
$x_0 \lt \ \gamma^{-1}\ln\left[\frac{m(1-q)}{(n-m)q}\right]$ for
$x_0 \leq \theta/m$, which in turn implies that
$\frac{{\rm d} L}{{\rm d} x_0} =
\frac{nq}{q+(1-q){\rm e}^{-\gamma x_0}} - m \lt 0$. Since
$x_{0 \rm{max}} \leq \theta/m$, it follows that
$x_0=x_{0\max}$ minimizes the maximal possible loss L.
Table 3. Strategy S†.

† Entries: n.f. = not feasible; blank := m > n; … :=
$\mu_{\rm A_{\rm iii}} \lt 10^{-4}$.
If there exists a quake history,
$(j_l, s_l) \in Q_{\textit{l}}$, such that
$x_{l-1}\geq\frac{\theta}{n-l+1}$, then
$\mu_{\rm S}(x_0) \lt {\rm pr}( \#\ \mbox{ quakes }) \geq m)$. More importantly,
$\frac{{\rm d}^2 x_i}{{\rm d} x_0^2} \geq 0$ (see (32)) and
$\frac{{\rm d}^2\ln\omega(x_0)}{{\rm d} x_0^2}\geq 0$ (see (40)) imply that
$\{\eta(x_0,{\mathbf j}_l,{\mathbf s}_l)\}$ is convex in x 0, a property that motivates Propositions 4.1 and 4.2.
Some quake histories may produce a profit for the insurer. Suppose
$\pi_{\rm S_{\rm i}} \lt \pi_{\rm S_{\rm ii}}$, implying
$x_{0{\rm i}} \lt x_{0{\rm ii}}$ and
$\pi_{\rm S_{\rm i}} \theta-nqg(q,x_{0{\rm i}})x_{0{\rm i}} \gt \pi_{\rm S_{\rm ii}}\theta -nqg(q,x_{0{\rm ii}})x_{0{\rm ii}}=0$. Therefore, option S
$_{\rm i}$, has the probability of profit
$\rho_{\mathrm{S}}(x_{0{\rm i}})=1-\mu_{\mathrm{S}}(x_{0{\rm i}})$ whereas option S
$_{\rm ii}$, has probability
$\rho_{\mathrm{S}}(x_{0{\rm ii}})=1-(1-q)^n-\mu_{\mathrm{S}}(x_{0{\rm ii}})$. Because
$\mu_{\mathrm{S}}(x_{0{\rm i}})-\mu_{\mathrm{S}}(x_{0{\rm ii}})$ is usually small compared to
$(1-q)^n$ for small q, option S
$_{\rm i}$ has a greater probability of profit than option S
$_{\rm ii}$.
4.3. Comparing options for Strategy S
Table 3 displays premiums, reinsurance coverages, and loss probabilities for Strategy S. Most notably, Strategy S’s premiums in Table 3a increase much more rapidly than those for Strategy A in Table 2a. This is especially true for m = 5 and q = 0.05 where no feasible solutions exist for n > 15. A comparison of Tables 2b and 3b reveals that:
S7. Strategy S has substantially smaller loss probabilities than Strategy A for options A
$_{\rm i}$ and A
$_{\rm ii}$.S8. Option S
$_{\rm ii}$ has smaller loss probabilities than option S
$_{\rm i}$.S9. Both S
$_{\rm i}$ and S
$_{\rm ii}$ have loss probabilities that increase with n, whereas Strategy A’s loss probabilities remain constant for options A
$_{\rm i}$ and A
$_{\rm ii}$ for all but a few
$(m,n,q)$ scenarios.S10. For both scenarios, option ii has considerably greater initial reinsurance coverage per site than option i.
5. Strategy C
Strategy A determines its set of indifference solutions
$\cal A$ as a function of
$m,n,q$, and T. In addition to these parameters, Strategy S also relies on the collection of quake histories
$\cup_{l=1}^m {\cal J}_l \times {\cal S}_l$ and
$\cup_{l=1}^m {\cal J}'_l \times {\cal S}_l$ to determine its set of indifference solutions
$\cal H$, thus becoming both dynamic and adaptive. Specifically, at the end of each coverage day on which a quake occurs, Strategy S buys additional reinsurance on each remaining active site based on its choice of
$(\pi,x_0)\in\cal H$ and on the elapsed quake history. Thus, reinsurance is purchased at random times during the coverage period.
Strategy C is also dynamic and adaptive, but in contrast to Strategy S, it buys short-term reinsurance coverage periodically, for example, daily, weekly, or monthly, enabling it to decrease coverage when no site has a quake during the period in question, as well as increase coverage when quakes do occur. This section begins by describing daily review and then extends the approach to longer periods in Section 5.3.
By periodically purchasing short-term reinsurance coverage at individual sites, Strategy C is able to exploit the rarity of more than one quake over short intervals. It bases its decisions on an algorithm that uses backwards recursion to construct a schedule for the amounts of reinsurance to purchase and cash to retain at the beginning of each period, given the number of active sites. This schedule in turn determines the amount of working capital required to fund the initial purchases and retained cash. The motivation for the algorithm is that following this schedule guarantees that this amount will exactly cover the obligation to the customer regardless of the quake history, provided that no more than one site has a quake in any given period. Quake histories with this property become more and more probable as the length of the review period decreases. Moreover, in the limit as the length of the review period approaches zero, with probability one an insurer using Strategy C incurs neither a loss nor a profit.
As with Strategies A and S, under Strategy C the insurer offers the customer an m-out-of-n policy for a total premium πθ. After collecting this premium from the customer at the beginning of the coverage period, the insurer with initial wealth w I now has working capital
$w_{\rm I }+ \pi \theta$. Strategy C divides the coverage period into T review periods of equal length. To fix ideas, assume a coverage period of one year with daily review and T = 365. At the beginning of the year the insurer sets aside funds from working capital,
$w_{\rm I }+ \pi \theta$, to use during the year for (1) daily purchases of reinsurance with one-day coverage, and (2) cash retained for future use. At the beginning of each day, the insurer uses retained cash from the previous day plus proceeds from reinsurance on any site with a quake on the previous day as the source of funds for the purchase of new reinsurance covering the current day and for cash to retain until the next day.
In order to determine the schedule for periodic purchases of reinsurance and cash retention, and the amount of working capital to set aside at the beginning of the year, Strategy C first constructs a table
where
\begin{equation}
\begin{array}{rl}
v_{tk}:=&\mbox{minimal required working capital at the beginning of remaining day}\,t\,\mbox{with } \\
&k\,\mbox{remaining active sites that guarantees}\,zero\,loss\,\mbox{if Condition (50) holds.}
\end{array}
\end{equation}Condition:
\begin{equation}
\begin{array}{rl}
& \;\;\;\;\;\;\;\;\;\;\;\;\;\;\;\;\; \mbox{Either} \\
&\mbox{a. fewer than}\,m\,\mbox{quakes occur during the coverage period and} \\
&\;\;\;\mbox{ no more than one quake occurs on each quake day,} \\
& \;\;\;\;\;\;\;\;\;\;\;\;\;\;\;\;\;\;\; \mbox{or} \\
&\mbox{b. more than}\,m-1\mbox{quakes occur during the coverage period but} \\
&~~~~\mbox{no more than one quake occurs on each of the first}\,m-1\,\mbox{quake days.}
\end{array}
\end{equation} The amount of working capital to be set aside at the beginning of the year with n sites is given by vTn. Presently we shall exhibit a system of equations (51) for
$v = \{v_{tk} \}$ with a unique solution which can be found by solving the equations by backward recursion from boundary conditions (52) for t = 0 and
$k = n-m$. Using the v table and expected utility, Strategy C determines the unique premium π that makes the insurer indifferent between offering and not offering the m-out-of-n policy (Section 5.1).
As we have noted, Strategy C is motivated by the observation that for a small quake probability q, quake days rarely occur during short review periods. More precisely, if a quake day does occur when k sites are active, the condition
$np \lt nq \lt 1$ implies that the conditional probability that j quakes occur on that day,
$f(j;k,p)/(1-(1-p)^k)$, is monotone decreasing in j. That is, a single quake is most probable. Strategy C exploits this property by concentrating on a particular subset of quake histories, namely those satisfying (a) or (b). By constructing v to induce zero loss if (a) or (b) hold, Strategy C reduces the probability of loss for the collection of all quake histories. In addition, as we shall see, Strategy C continues to offer a benefit even when the quake history satisfies neither (a) nor (b) of Condition (50). If no more than one quake occurs on each of the first l < m quake days but quakes occur
$j \gt m-l$ on the next quake day l + 1, then the insurer may realize a profit with positive probability.Footnote 4
Most notably, for all quake histories satisfying either (a) or (b) in Condition (50), this m-out-of-n policy is self-financing, that is, no additional funds beyond those set aside at the beginning of the year, namely, vTn, are required to cover the obligation to the customer, regardless of how many quakes actually occur during the coverage period. Moreover, the schedule
$v = \{v_{tk} \}$ is independent of an insurer’s level of risk aversion. Finally, if instead of using our model in which multiple-quake days can occur, one simply makes the fiat assumption that no more than one site can ever have a quake on a single day (so that (a) holds for all quake histories), then the indifference premium π exactly equals vTn, the probability of a loss or a gain equals zero, and the insurer’s indifference premium is also independent of his level of risk aversion.
As promised, we now present the equations that uniquely define the table,
$v = \{v_{tk} \}$. Assuming Condition (50) holds, the minimal working capital needed in state (t, k) is given by
\begin{equation}
\begin{array}{rl}
v_{tk} = &k g(p,v_{t-1,k-1}-v_{t-1,k}) p (v_{t-1,k-1} - v_{t-1,k}) + v_{t-1,k} \\ \\
&~~~~~~~~~~~~~~~~~~~~~\mbox{for all } k \in \{n-m+1,\ldots,n\}\mbox{ and } t \in \{1,\ldots,T\},
\end{array}\end{equation}subject to the boundary conditions
\begin{equation}
\begin{array}{rll}
v_{tk} =& \theta& k \in \{0,1,\ldots,n-m\}\mbox{ and } t \in \{0,1,\ldots,T\} \\ \\
v_{0k} =& 0& k \in \{n-m+1,\ldots\ldots,n\}.
\end{array}
\end{equation} Fishman and Stidham [Reference Fishman and Stidham8] describe Strategy C more comprehensively, providing a detailed derivation of these equations, the backwards recursive algorithm for solving them, and a rigorous proof (see Proposition 3.1) that the solution to these equations satisfies Condition (50). The logic behind the equations and the algorithm is straightforward, however, and particularly easy to explain intuitively for a quake history with no multiple-quake days (case (a) in Condition (50)). In this case, from state (t, k) there are only two possible states at the beginning of the next day:
$(t-1,k)$ if no quake on remaining day t, and
$(t-1,k-1)$ if one quake. Suppose we already know the values of
$v_{t-1,k}$ and
$v_{t-1,k-1}$, the working capital required in states
$(t-1,k)$ and
$(t-1,k-1)$, respectively. At the end of remaining day t, there are two possible sources of funds: retained cash and the proceeds from reinsurance coverage if there was a quake that day. The former is the only source of working capital for the next day if no quake has occurred and must therefore equal
$v_{t-1,k}$. If there has been a quake then the payout from reinsurance is added to this retained cash. Since the sum of the two must equal
$v_{t-1,k-1}$, the reinsurance coverage x purchased on each of k active sites at the beginning of remaining day t must equal the difference,
$v_{t-1,k-1} - v_{t-1,k}$. Hence the total working capital at the beginning of remaining day t must equal the cash to be carried over to the next day,
$v_{t-1,k}$, plus the premium required to pay for this reinsurance,
$k g(p,x) p x$. That is, Eq. (51) must hold.
If no quake occurs during the coverage period (quake-day history
$= (\textbf{0,0})$), the assignment v in (51) and (52) induces final working capital
\begin{equation*}
\begin{aligned}
\kappa_{\mathrm{C}}(\textbf{0,0})&=w_{\mathrm{I}}+ \pi \theta -\sum\nolimits_{i=1}^T(v_{T-i+1,n}-v_{T-i,n}) \\ \\
&= w_{\mathrm{I}}+ \pi \theta -v_{Tn},
\end{aligned}
\end{equation*} where π denotes the premium per coverage dollar at which the insurer offers the m-out-of-n policy. Thus, for
$\pi \theta \lt v_{Tn}$ the insurer incurs a loss when no quakes occur, arguably an undesirable property. Hereafter, we restrict attention to values of π such that
$\pi \theta \geq v_{Tn}$. This restriction can affect the range of parameter values for which an indifference premium exists. (See Section 5.1 below, which also presents an alternative rationale for the restriction.)
More generally, an
$l\geq 1$ quake-day history
$({\bf j}_l,{\bf s}_l)$ during the coverage period implies final working capital
\begin{equation}
\begin{array}{rl}
\kappa_{\rm C}({\bf j}_l,{\bf s}_l)=&w_{\rm I}+ \pi \theta + \zeta({\bf j}_l,{\bf s}_l)
-\left\{
\begin{array}{ll}
\theta & \mbox{if } k_{l-1} \gt n-m\mbox{ and }k_l\leq n-m \\ \\
%
v_{T-s_l,k_{l}} & \mbox{elsewhere},
\end{array}\right. \\
& \kern-93pt\mbox{where} \\
\zeta({\bf j}_l,{\bf s}_l) =&\sum_{i=1}^l \biggl[j_i\left(v_{T-s_{i},k_{i-1}-1}-v_{T-s_{i},k_{i-1}}\right) -\underbrace{\sum_{s=s_{i-1}}^{s_i-1}(v_{T-s,k_{i-1}}-v_{T-s-1,k_{i-1}})}_{=(v_{T-s_{i-1},k_{i-1}}-v_{T-s_i,k_{i-1}})}\biggr] \\ \\
=&\sum_{i=1}^l (j_i-1)\left(v_{T-s_{i},k_{i-1}-1}-v_{T-s_{i},k_{i-1}}\right) +\sum_{i=1}^l \left(v_{T-s_i,k_{i-1}-1}-v_{T-s_{i-1},k_{i-1}}\right) \\ \\
=&\sum_{i=1}^l j_i v_{T-s_{i},k_{i-1}-1}-\sum_{i=1}^l \left[v_{T-s_{i-1},k_{i-1}}+(j_i-1)v_{T-s_{i},k_{i-1}}\right].
\end{array}
\end{equation}The following quake histories illustrate the varied behavior of final working capital:
C1. For one quake on each of
$l~( \lt m)$ quake days (i.e.,
${\bf j}_l=(\underbrace{1,\dots,1}_{l\,\text{ones}})$) (Condition (50 a)),
(54)
\begin{equation} \begin{array}{rl}
\zeta({\bf j}_l,{\bf s}_l) = &\sum_{i=1}^l\left(v_{T-s_{i},n-i}-v_{T-s_{i-1},n-i+1}\right) \\ \\
= &-v_{Tn}+v_{T-s_l,n-l},
\end{array}
\end{equation}so that
$\kappa_{\rm C}({\bf j}_l,{\bf s}_l)- w_{\rm I} = \pi \theta - v_{Tn} \geq 0$.C2. For m quake days with
${\bf j}_m = (\underbrace{1,\dots,1}_{m-1\text{ones}},j_m)$ and
$j_m \geq 2$ (Condition (50 b))
\begin{equation*}\zeta({\bf j}_m,{\bf s}_m)=j_m(v_{T-s_\textit{m},n-m}-v_{T-s_\textit{m},n-m+1})+v_{T-s_\textit{m},n-m+1}-v_{Tn}.\end{equation*}Although the insurer must pay the customer θ dollars, final working capital is
\begin{equation*}\kappa_{\rm C}({\bf j}_\textit{m},{\bf s}_\textit{m})-w_{\mathrm I}=(j_\textit{m}-1)(\theta-v_{T-s_\textit{m},n-m+1})+\pi\theta-v_{Tn} \gt 0\end{equation*}because boundary condition (52) implies
$v_{T-s_m,n-m}=\theta$, and for fixed t
$\{v_{tk}\}$ is monotone non-increasing in k. In this case, the insurer earns a positive profit (i.e.,
$\kappa_{\rm C} ({\bf j}_l,{\bf s}_l) \gt w_{\rm I}$).C3. Strategy C may also induce a profit for some quake histories with m or more quakes on l < m quake days. even though Condition (50) does not hold, provided
$\pi \theta - v_{Tn}$ and jl are large enough. As an illustration, for an l-quake-day history with l < m and
${\bf j}_l=(\underbrace{1,\ldots,1}_{{\tiny l-1\mbox { ones}}},j_l)$ and
$j_l \gt m-l+1$, final working capital is
\begin{equation*}\kappa_{\rm C}({\bf j}_\textit{l},{\bf s}_\textit{l})=w_{\rm I}+j_l(v_{T-s_l,n-l}-v_{T-s_l,n-l+1})-\theta(1-\pi)+v_{T-s_l,n-l+1}-v_{Tn}.\end{equation*}The insurer realizes a profit if
\begin{equation*}
\begin{array}{rl}
j_{l} \gt &\frac{\theta -v_{T-s_l,n-l+1}}{v_{T-s_l,n-l}-v_{T-s_l,n-l+1}}-\frac{(\pi \theta-v_{Tn})}{v_{T-s_l,n-l}-v_{T-s_l,n-l+1}} \\ \\
=&1+\frac{\theta -v_{T-s_l,n-l}}{v_{T-s_l,n-l}-v_{T-s_l,n-l+1}}-\frac{(\pi \theta-v_{Tn})}{v_{T-s_l,n-l}-v_{T-s_l,n-l+1}}.
\end{array}
\end{equation*}C4. When a multiple-quake day occurs, Strategy C continues to use the remainder of its v schedule, starting in the new (t, k) state, and the conditional probability of incurring a loss increases. For example, suppose
$j_1\in\{2,\ldots,m-1\}$ quakes first occur on remaining coverage day t and that no other quakes occur during the coverage period. At the end of coverage, the insurer’s final working capital is
\begin{equation*}\begin{array}{rl}
\kappa_{\mathrm C}({\bf j}_l,{\bf s}_l)=&w_{\mathrm I}+\pi\theta-(v_{Tn}-v_{t-1,n})+j_1(v_{t-1,n-1}-v_{t-1,n})-(v_{t-1,n-j_1}+v_{0,n-j_1})\\& {}\\=&w_{\mathrm I}+(\pi\theta-v_{Tn})+j_1(v_{t-1,n-1}-v_{t-1,n})-(v_{t-1,n-j_1}-v_{t-1,n}).\end{array}\end{equation*}Then a loss occurs if
(55)
\begin{equation}
\begin{array}{rl}
j_1 \lt &\frac{v_{t-1,n-j_1}-v_{t-1,n}}{v_{t-1,n-1}-v_{t-1,n}}- \frac{\pi \theta-v_{Tn}}{v_{t-1,n-1}-v_{t-1,n}}.\\ \\
\end{array}
\end{equation}If satisfied for all t, a loss. If satisfied for some but not all t, a loss occurs with probability less than 1; if no t satisfies (55), then no loss occurs. Because
$\{v_{tk}\}$ is convex non increasing in k,
$\frac{v_{t-1,n-j}-v_{t-1,n}}{v_{t-1,n-1}-v_{t-1,n}} \gt \frac{v_{t-1,n-j-1}-v_{t-1,n}}{v_{t-1,n-1}-v_{t-1,n}}\geq j$. Therefore, if
$\pi \theta=v_{Tn}$, a loss occurs w.p.1. If
$\pi \theta \gt v_{Tn}$, then a loss is more probable with large, rather than small, j 1. As shown in Table 4 where θ = 1, π differs relatively little from vTn.
5.1. Indifference premium
For a final working capital
$\kappa_{\mathrm{C}}$ based on a random quake history and given the v table, the indifference premium π for Strategy C is the unique solution to
${\rm E} u(\kappa_{\rm C}) = u(w_{\rm I})$. For an insurer with exponential utility function (3) and reinsurers with exponential utility function (7), π solves the equivalent indifference equation,Footnote 5
\begin{equation}\begin{array}{rl}
\pi \theta =& \alpha^{-1} \ln \{ {\rm e}^{\alpha v_{Tn}} (1-q)^n
+ {\rm e}^{\alpha \theta} \sum_{l=1}^{m} \sum_{({\bf j}_{l},{\bf s}_l) \in {\cal J}_{l}' \times {\cal S}_l } {\rm e}^{-\alpha \zeta({\bf j}_l,{\bf s}_l)} {\rm pr}({\bf J}_l = {\bf j}_l,{\bf S}_l ={\bf s}_l)\\ \\
&~~ + \sum_{l=1}^{m-1} \sum_{({\bf j}_{l},{\bf s}_l) \in {\cal J}_{l} \times ({\cal S}'_l \cup {\cal S}''_l)} {\rm e}^{-\alpha[ \zeta({\bf j}_l,{\bf s}_l)-v_{T-s_l,k_{l}}]} {\rm pr}({\bf J}_l = {\bf j}_l,{\bf S}_l ={\bf s}_l) \}, \;
\end{array}\end{equation} where the probabilities,
$\rm pr(\bf J_l = \bf j_l,\bf S_l =\bf s_l)$, for
$({\bf j}_l,{\bf s}_l) \in {\cal J}'_l \times {\cal S}_l$ and
$({\bf j}_l,{\bf s}_l) \in {\cal J}_l \times ({\cal S}'_l \cup {\cal S}''_l)$ are given by Eqs. (39) and (37), respectively, in Section 4.
In contrast to Strategies A and S where the expected utility equations (12) and (33), respectively, are functions of both coverage and premium, Strategy C takes the coverage schedule (51) as given. Recall that we have chosen to restrict attention to values of π such that
$\pi \theta \geq v_{Tn}$, based on the observation that otherwise the quake history
$(\bf{0},\bf{0})$ with no quakes during coverage period incurs a loss, which is counter intuitive and arguably an undesirable property. The following is an alternative rationale for this restriction.
Suppose
$\pi \theta \lt v_{Tn}(\theta)$, where the notation,
$v_{Tn}(\theta)$, recognizes the dependence of vTn on θ through the boundary condition (52). Let
$\nu(\theta):= \pi \theta - v_{Tn}(\theta)$ and suppose that π satisfies the indifference equation (56), so that
$\nu(\theta)$ is the certainty equivalent of the insurer’s expected disutility of his (random) share of the obligation to the customer, analogous to the functions
$\ln h(\phi)/\alpha$ and
$\ln \omega(x_0)/\alpha$ for Strategies A and S, respectively. A negative value of
$\nu(\theta)$ therefore implies that an insurer using the expected-utility-indifference criterion must pay the excess,
$- \nu(\theta) = v_{Tn}(\theta) - \pi \theta \gt 0$, out of pocket at the beginning of the coverage period, behavior that again seems counter intuitive. But, following the expected-utility-indifference criterion strictly, he should be willing to do this because at the end of the coverage period he stands to recoup this expense exactly (in terms of expected utility) from the random profit, which, although it can assume both negative and positive values, has a positive certainty equivalent, namely,
$- \nu(\theta) \gt 0$.Footnote 6
By ruling out such behavior, our restriction to values of π such that
$\pi \theta \geq v_{Tn}(\theta)$ for Strategy C is consistent with the restrictions,
$\phi \leq \phi_{\rm max}$ and
$x_0 \leq x_{0 \rm{max}}$ for Strategies A and S, respectively. The justification for these restrictions is the same for all three strategies: conventional wisdom dictates that a prudent insurer should not accept a contract in which the total premium he receives from the customer does not cover the reinsurance cost in full.
5.2. Loss
Strategy C has loss probability
\begin{equation}\begin{array}{rl}
\mu_{\rm C}(v) =& {\rm pr} (\kappa_{\rm C} \lt w_{\rm I} ) \\ \\
=& \sum_{l=1}^{m}\sum_{({\bf j}_{l},{\bf s}_l) \in {\cal J}_{l}' \times {\cal S}_l } I_{\zeta({\bf j}_l,{\bf s}_l) \lt \theta(1-\pi)} \times {\rm pr}({\bf J}_l = {\bf j}_l,{\bf S}_l = {\bf s}_l)\\ \\
& + \sum_{l=1}^{m-1}\sum_{({\bf j}_{l},{\bf s}_l) \in {\cal J}_{l} \times ({\cal S}'_l \cup {\cal S}''_l) } I_{\zeta({\bf j}_l,{\bf s}_l) \lt v_{T-s_l,k_l} - \theta \pi} \times {\rm pr}({\bf J}_l = {\bf j}_l,{\bf S}_l ={\bf s}_l),
\end{array}\end{equation} where (53) defines
$\zeta(\bf j_l,\bf s_l)$, and the probabilities,
$\rm pr(\bf J_l = \bf j_l,\bf S_l =\bf s_l)$, for
$({\bf j}_l,{\bf s}_l) \in {\cal J}'_l \times {\cal S}_l$ and
$({\bf j}_l,{\bf s}_l) \in {\cal J}_l \times ({\cal S}'_l \cup {\cal S}''_l)$ are given by Eqs. (39) and (37), respectively, in Section 4. The first double summation accounts for losses that may arise in quake histories with m or more quakes, and the second double summation arises from losses due to quake histories with fewer than m quakes in total but at least one multiple-quake day. As an illustration, for m = 2 and θ = 1,
\begin{equation}
\begin{array}{rl}
\mu_{\mathrm{C}}(v)=&\sum_{s=1}^T[F(\max(\Lambda_{s,2}-1;n,p)-F(1;n,p)](1-p)^{n(s-1)} \\ \\
\leq&[1-(1-q)^n]\times\left[1-\frac{np(1-p)^{n-1}}{1-(1-p)^{n}}\right], \\
& \kern-118pt {\normalsize \mbox{where}} \\
\Lambda_{sn}=&\left\lceil{\frac{1-\pi+v_{Tn}-v_{T-s,n}}{v_{T-s,n-1}-v_{T-s,n}}}\right\rceil.
\end{array}
\end{equation}For some quake histories with m or more quakes on fewer than m quake days, Strategy C may induce a loss. As an illustration, consider a quake history with more than one and fewer than m on the first quake day followed by l − 1 quake days each with one quake, and a total of m or more quakes in the coverage period. The final working capital is
The insurer incurs a loss (i.e.,
$\kappa_{\rm C}({\bf j}_l,{\bf s}_l) \lt w_{\rm I}$ if
\begin{equation}
\begin{array}{rl}
1 \lt j_1 \lt &\frac{v_{T-s_1,n-j_1}-v_{T-s_1,n}+v_{Tn}-\pi\theta}{v_{T-s_1,n-1}-v_{T-s_1,n}} \\ \\
=&1+\frac{v_{T-s_1,n-j_1}-v_{T-s_1,n-1}+v_{Tn}-\pi\theta}{v_{T-s_1,n-1}-v_{T-s_1,n}}.
\end{array}
\end{equation}5.3. Multiple-day review
Although a daily reinsurance market may not exist, the previous description based on the one-day concept provided a convenient way to introduce Strategy C.
Strategy C with daily review is an idealized model, designed to highlight the benefits of adaptive dynamic purchasing of reinsurance in the context of multi-peril insurance. Although daily review and daily coverage periods may not be realized in real-world applications (at least at present), nevertheless they demonstrate the full extent of the potential advantages that adaptive dynamic models offer. The choice of one “day” as the length of the review interval was arbitrary and is not crucial to the effectiveness of Strategy C. What is crucial is that there exists a review interval (1) short enough that the probability of more than one site having a quake in that interval is “small,” and (2) long enough that an insurance company is willing to offer a policy with the length of that interval as the coverage period. In this context, “small” means small enough that quake histories with multiple-quake days have a negligible effect on the indifference premium.
An insurer’s willingness to offer a policy with a “short” coverage period is affected by fixed costs as well as the probability of a quake at the site during that period. Our model takes account of the latter by assigning a higher markup (based on utility indifference) to risks with lower probabilities. As for fixed costs, we believe that the future for insurance as a whole will see more and more automation of insurance for routine simple risks (e.g., coverage for a catastrophe at a single site in our model), with minimal human intervention, perhaps with assistance from AI. ILS such as catastrophe bonds provide an example where the underwriting process can either be bypassed or automated or both, resulting in lower fixed costs.
In any event, to cover situations where one or both of conditions (1) and (2) fail to hold, we now consider examples with longer review intervals and probabilities too large to make the effect of multiple-quake days non-negligible, precisely because we recognize the ambitiousness of our assumptions for the daily-review model.
To accommodate insurance markets with longer review intervals, when the probability of more than one site having a quake in a single interval is non-negligible, a new model is needed. Let
\begin{equation*}
\begin{array}{rl}
\Delta:=&\mbox{number of coverage days between successive reviews} \\ \\
p_\Delta:=&\mbox{probability that a quake occurs during}\ \Delta\,\text{days} \\ \\
=& 1-(1-q)^{1/\lfloor{T/\Delta}\rfloor}.
\end{array}
\end{equation*} For example, T = 365 and
$\Delta=1,~7$, and 30 days correspond to
$\lfloor{T/\Delta}\rfloor=365,~52$, and 12 reviews respectively.Footnote 7 (Note that Strategy C with
$\Delta= 365$ corresponds to one review, namely at the beginning of the year, in which case Strategy C is equivalent to Strategy A with an appropriate choice of ϕ. As expected, the indifference premiums and loss probabilities for Strategy C approach those for Strategy A as Δ increases.) For q = 0.01, the corresponding quake probabilities are, respectively,
$2.753\times 10^{-5},~1.933 \times 10^{-4}$, and
$8.372\times 10^{-4}$. The working capital tableau v in (51) is computed with
$p_\Delta$ replacing p.
Table 4 displays numerical results for Strategy C analogous to those for Strategies A and S. All examples satisfy the restriction that we have imposed on the indifference premium π, namely,
$\pi \theta \geq v_{Tn}$. The table reveals that:
C5. Strategy C tends to have larger indifference premiums than Strategies A and S in Tables 2 and 3 respectively.
C6. Strategy C’s daily, weekly, and monthly premiums differ relatively little for small n. But as n becomes large, monthly reviews have notably larger premiums than daily and weekly reviews.
C7. Daily-review loss probabilities are considerably smaller for Strategy C than those for A and S. However, as review-interval length increases, Strategy C’s loss probabilities increase. That is an expected result because the probability of multiple quakes during a review interval increases as the number of days in the interval increases, so that
$\kappa_{\mathrm{C}} \lt w_{\mathrm{I}}$ for some quake histories with fewer than m quakes.C8. For fixed n and q = 0.05, loss probability increases for Strategy C as m increases from 2 to 4, in contrast to Strategies A and S where it decreases.
6. Graphical comparisons between strategies
For a given scenario
$(m,n,q)$ and risk specification
$(\alpha,\gamma)$, each strategy generates one or more indifference (premium,coverage) 2-tuples each of which induces a loss probability for the insurer. A graphical analysis provides a convenient way to examine the tradeoffs between premium and loss probability for each strategy and for comparing strategies.
Figures 2 and 3 show these tradeoffs for the three strategies. All illustrations have
$\alpha=\gamma=4$. The right end of the solid (blue) line in Figure 2a shows the largest feasible premium for Strategy A and the left end, the smallest premium. As implied by Proposition 3.2 in Section 3, Strategy A’s loss probability remains constant for all feasible 2-tuples. Strategy S’s indifference 2-tuples exhibit considerably different behavior. Recall from Section 4 that its premium decreases to a minimum as coverage increases and then increases as coverage continues to increase. Its smallest premium in Figure 2a occurs at the inflection point of the dashed (red) curve. The curve’s lower arm shows that loss probability decreases as the coverage and corresponding indifference premium π increase, whereas its upper arm shows that loss probability appears almost invariant as premium increases, but coverage decreases. As previously mentioned, Strategy C has a single indifference 2-tuple for a given review period. Daily, weekly, and monthly review intervals in Figure 2a all exhibit loss probabilities considerably smaller than those for the other strategies, but show larger premiums. Moreover, loss probability increases with the length of the review interval.

Figure 2. Feasible indifference
$(\pi,\mu)$.

Figure 3. Strategies A, C, and S
$_{\rm ii}$: Feasible indifference
$(\pi,\mu)$.
When the number of sites is increased to n = 4 in Figure 2b, the same relationships remain among the three strategies. However, those relationships change markedly when the quake probability q increases. In addition to larger premiums, Figure 3a reveals that longer review intervals for Strategy C result in greater loss probabilities than those for Strategies A and S. Nevertheless, daily review intervals continue to give a substantially smaller loss probability. But increasing the number of sites to n = 20 in Figure 3b again shows that for the three review periods, Strategy C’s loss probabilities are smaller than those for Strategies A and S.
Figures 4 through 6 reveal how loss probability behaves as m,
$n,$ and q increase. For m = 2 and q = 0.01, Figure 4 shows that option ii of Strategy S has smaller loss probabilities than Strategy A but Strategy C’s are substantially smaller than Strategy S’s for all three review periods. Although that ordering continues for m = 2 and increased quake probability q = 0.05 in Figure 5, Strategy C’s monthly review curve is not strictly increasing in n.

Figure 4. Strategies A, C, and S
$_{\rm ii}$: Loss probability µ.

Figure 5. Strategies A, C, and S: Loss probability µ.

Figure 6. Strategies A, C, and S: Loss probability µ.
Figure 6 for m = 4 and q = 0.05 shows a more varied ordering.Footnote 8 Daily reviews for Strategy C continue to show the smallest loss probabilities but monthly reviews have the largest ones for n = 7 through 18. Table 5 shows the loss probability orderings for Figure 6.
Table 5. Loss probability orderings.

7. Concluding remarks
In contrast to Strategy A which is static, Strategies S and C are dynamic and adaptive. Both respond to quakes during the year by increasing the amount of reinsurance coverage on each remaining active site. Strategy C is the more adaptive of the two, in that it can change the coverage—increasing or decreasing it—at any of a discrete set of review points, whether or not a quake has occurred. The more review points the better when it comes to adaptability. In the limit as the length of the interval between review points approaches zero, the probability of more than one quake occurring in a review interval approaches zero and the behavior of Strategy C becomes deterministic. Specifically, no matter how many sites have quakes during the year, the remaining working capital dictated by its schedule exactly covers the amount owed to the customer, namely, θ if m or more sites have had quakes and 0 if not. It follows that, if the premium charged the customer equals the beginning working capital dictated by the Strategy C schedule, then in the limit both the probability of a gain and the probability of a loss become zero.
But this “beneficial” behavior comes at a price, since the premium markup for reinsurance coverage at each active site increases as the length of the review/coverage interval decreases. It is for this reason that Strategy S often outperforms (i.e., has a smaller indifference premium than) Strategy C, even though it is permitted to change the reinsurance coverage only at time points where one or more sites has a quake. Specifically, while lacking Strategy C’s ability to decrease this coverage at time points where no quake occurs, Strategy S benefits from the fact that the additional reinsurance coverage purchased whenever a quake does occur has as its coverage period, not just the time until the next review point, but the time remaining until the end of the year. Since the markup decreases as the length of the coverage period increases, this gives Strategy S a potential advantage over Strategy C, which can overcome the disadvantage of not being able to reduce the coverage at review points where no quakes occur. The numerical results in this paper illustrate the range of possibilities.
Strategy S is a generalization of the strategy proposed by John Seo for the special case
$m=n=2$, as presented in Lewis [Reference Lewis10]. Seo uses this example to examine the relationship between the premiums for single-peril and multi-peril risks. Inspired by Seo, Lane [Reference Lane9] picks up this topic in the context of cat bonds, observing that “John Seo’s basic message is that in choosing among different cat bonds and evaluating their pricing it is first important to simplify.” He begins by making the simplifying assumption that “if a bond suffers a loss, it is a total loss.” The reader will have noted that we make the corresponding total-loss-only assumption in our analysis of premium pricing for m-out-of-n policies, leaving the analysis of policies covering partial losses for another day.
Seo’s model and the analysis in Lane [Reference Lane9] make two additional (implicit) assumptions, which we have not made in this paper: (1) no more than one site can have a quake during any review interval; (2) single-peril insurance purchased during the year has a markup that is independent of its coverage period, that is, the time remaining in the year. By itself assumption (1) leads Seo’s model to underestimate the expected-utility indifference premium as compared with Strategy S. Assumption (2) is equivalent to assuming that all single-peril policies have a coverage period of one year and that, if no quake has occurred at a particular site by the end of the year, the policy on that site has zero redemption value for the remaining unused duration of its coverage period. By itself Assumption (2) has the effect of overestimating the indifference premium relative to Strategy S. The effects of these two simplifying assumptions therefore tend partially to cancel each other. Again, the numerical results in the present paper provide illustrations.
If one were to make all of the above three assumptions, and in addition assume a complete frictionless market for buying and selling single-peril policies with no arbitrage allowed,Footnote 9 then there would be only one possible premium that an insurer could charge for the m-out-of-n policy, namely the one dictated by our recursive algorithm for Strategy S. Fishman and Stidham [Reference Fishman and Stidham8] observe that making these same assumptions in the context of Strategy C leads to a similar conclusion.
Under these (unrealistic) assumptions our m-out-of-n model would resemble models for pricing derivatives of financial instruments and the arguments would be basically the same, albeit in a discrete-time, discrete-state setting rather than the setting of continuous time and state used, for example, in the model of Black and Scholes [Reference Black and Scholes6]. But the result of making all these assumptions would not be a realistic model in the insurance setting. For these reasons, in the present paper (as in Fishman and Stidham [Reference Fishman and Stidham8]) we have chosen not to make all these assumptions, while retaining the total-loss-only assumption, and we use expected utility combined with the probability of loss to compare strategies.
Appendix A
The discussion of indifferent pairs
$(\pi,\phi)$ in Section 3 used the equation,
to define the upper bound ϕ max for feasible values of ϕ. This choice, now denoted
$\phi^{(1)}_{\rm max}$, is the unique value of ϕ for which the certainty equivalent of the self-insured risk, namely
$\ln(h(\phi))/\alpha$, equals zero. Different choices for
$\phi_{\rm max}$ are possible, depending on the insurer’s preferences. For example,
\begin{equation}
\phi^{(2)}_{\rm max} := \theta/m,
\end{equation}is the smallest value of ϕ that guarantees zero loss with probability one.
For the first choice,
$\phi^{(1)}_{\rm max}$, the constraints on
$(\pi,\phi)$ are equivalent to
and the indifference pair
$(\pi,\phi)$ satisfies
if and only if
$\phi = \phi^{(1)}_{\rm max}$. Note that in this case the insurer uses all of the funds received from the customer (and only these funds) to purchase reinsurance. Even though the probability of loss after reinsurance is positive, so is the probability of gain. The certainty equivalent of loss mixes these probabilities, and since it equals zero in this case, there is no need to retain funds for self-insurance in order to meet the utility-indifference criterion.
By contrast, for
$\phi = \phi^{(2)}_{\rm max}$, the loss after reinsurance equals zero with probability 1. An insurer who is extremely sensitive to loss might wish to consider utility-indifferent pairs
$(\pi,\phi)$ with
$\phi \in (\phi^{(1)}_{\rm max}, \phi^{(2)}_{\rm max}]$, even though the funds received from the customer are not sufficient to cover the reinsurance required to achieve utility indifference. In this case, the insurer has, in effect, two sources of funds, those received from the customer, namely πθ, and the certainty equivalent of the net gain,
$- \ln h(\phi)/\alpha \gt 0$, so that the indifference condition implies
That is, even though the total cost of reinsurance exceeds the revenue received from the customer, the indifference condition is still satisfied because of the additional revenue source, the certainty equivalent of the net gain that the insurer will receive.
We also note the following surprising property: even an insurer interested only in maximizing the expected utility of his final wealth (equivalently, minimizing the indifference premium to charge the customer) may prefer a value of
$\phi \in (\phi^{(1)}_{\rm max}, \phi^{(2)}_{\rm max}]$. Letting
$\phi^*$ denote the value of ϕ that minimizes (over all
$\phi \in [0,\infty)$) the expected disutility of the insurer’s total outlay, namely,
\begin{equation*}{\rm e}^{\alpha n \ln(1 - q + q {\rm e}^{\gamma \phi})/\gamma} \times {\rm E}({\rm e}^{\alpha Y(\phi,J)}] =
{\rm e}^{\alpha n g(q,\phi) q \phi} \times h(\phi).\end{equation*}Then it can be shown that
$\phi^* \lt \phi^{(2)}_{\rm max}$, but it is possible that
$\phi^* \in (\phi^{(1)}_{\rm max},\phi^{(2)}_{\rm max}]$. (See examples below.) Since
$\phi^*$ also minimizes the certainty equivalent of the disutility of the insurer’s total outlay, it follows that its associated indifference premium,
$\pi^*$, is the minimal indifference premium π corresponding to a value of
$\phi \in [0,\phi^{(2)}_{\rm max}]$. Thus these examples exhibit an indifference pair
$(\pi^*,\phi^*)$, in which
$\pi^*$ is the minimal premium, but
$\phi^* \gt \phi^{(1)}_{\rm max}$. In addition,
$(\pi^*,\phi^*)$ provides a smaller loss probability than any pair
$(\pi,\phi)$ with
$\phi \leq \phi^{(1)}_{\rm max}$.
As an illustration, consider the case m = 2, n = 5, θ = 1, with q = 0.05 and α = 4. For γ = 0 (the extreme case of a risk-neutral reinsurer), Figure A1 displays three curves, each as a function of ϕ:
• the total premium paid for reinsurance,
$n \ln(1 - q + q \rm e^{\gamma \phi})/\gamma$ (in blue);• the certainty equivalent of the self-insured risk,
$\ln h(\phi)/\alpha$ (in red);• the sum of these two, which is the indifference premium associated with ϕ (in yellow).

Figure A1. Strategy A: Indifference premium π as function of ϕ.
Note that the coverage
$\phi^*$ corresponding to the minimal premium,
$\pi^*$ lies in the interval
$(\phi^{(1)}_{\rm max},\phi^{(2)}_{\rm max})$. Figures A2, A3, A4, and A5 illustrate the effect of increasing γ to 1, 2, 3, and 4, respectively. For γ = 1,
$\phi^*$ still lies in the interval
$(\phi^{(1)}_{\rm max},\phi^{(2)}_{\rm max})$, whereas for γ = 2, γ = 3, and γ = 4,
$\phi^* \in [0,\phi^{(1)}_{\rm max})$. (Note that for γ = 2,
$\phi^*$ is only slightly less than
$\phi^{(1)}_{\max}$).

Figure A2. Strategy A: Indifference premium π as function of ϕ.

Figure A3. Strategy A: Indifference premium π as function of ϕ.

Figure A4. Strategy A: Indifference premium π as function of ϕ.

Figure A5. Strategy A: Indifference premium π as function of ϕ.
The conventional wisdom in the insurance community is that reinsurance should be paid for only out of the proceeds the insurer receives in the form of a premium from the customer. The body of this paper adheres to this conventional wisdom. For many situations, this is not just accepted practice but can be justified by mathematical arguments, for example, using utility theory. In the present paper, however, the kind of reinsurance under consideration differs in significant ways from conventional reinsurance, in which the reinsurer is simply agreeing to share the amount of the insurer’s obligation (in this case, to pay if at least m out of the n sites have quakes), whereas in the models of this paper each reinsurer is assuming a related but different obligation (namely, to pay if a quake occurs at a particular site). This can result in the proceeds from reinsurance only approximating the needs of the insurer, with the possibility of both profits and losses to the insurer, which in turn leads to the sort of surprising phenomena we have illustrated with these examples.




























