The NSW government is currently implementing a post-bushfire wild horse control program in Kosciuszko National Park (KNP) (NSW 2021a). The government is using passive trapping to remove horses from some areas in KNP and killing those horses who cannot be rehomed by sending them to knackeries. These actions are undertaken in the name of biodiversity conservation, to protect endangered species and ecological communities impacted by horses, and human interests derived from those communities. Our primary aims are: to provide a theoretical framework from which we can deconstruct the logics that underlie the government of NSW's decisions and conservationists’ epistemic framework; propose an alternative based on the ethics advanced as part of our theoretical framework that does not assume a self-proclaimed right to kill; and direct a substantiated plea to the government of NSW, conservationists, and animal advocates in order to prevent killing horses and breaking up communities of horses in KNP.
In section I, we situate our article in the context of conservation by giving an overview of what conservation is and the dominant ethical traditions in environmental studies and conservation. In section II, we develop a theoretical framework within which we situate the recent KNP developments. Briefly, our theory criticizes and diverges from the dominant positions of anthropocentrism (Calarco Reference Calarco2015) and human sovereignty over animals (Wadiwel Reference Wadiwel2015), and instead affirms a pluralist, intersectional, feminist ethics of care that respects animals as vulnerable, dependent agents and values differences as much as similarities (Donovan and Adams Reference Donovan and Adams2007; Donaldson and Kymlicka Reference Donaldson and Kymlicka2011; Deckha Reference Deckha2015; Gruen Reference Gruen2015; Taylor Reference Taylor2017; Blattner, Donaldson, and Wilcox Reference Blattner, Donaldson and Wilcox2020). In section III, we first outline the history of horses’ introduction to Australia, horses’ impact on ecological communities, and KNP's legal foundation. This is followed by a deconstruction, based on our theoretical framework, of: the epistemic violence of categorizing horses as pests; the anthropocentric nature of recent legislation passed in NSW's parliament; the NSW government's ethics—particularly a recent report that was instrumental for recommending the killing of “feral” horses in KNP—which we argue, in light of Dinesh Wadiwel's work, has been constructed from a position of human sovereignty over animals; and the argument that killing animals is justifiable when they suffer from starvation and dehydration. We close our analysis by directing a plea primarily to the government of NSW not to kill any horses and not to break any communities of horses in KNP. In section IV, we propose off-limits fencing for sensitive areas in KNP to help endangered species and horses. Finally, we recognize some moral remainders, including the fact that humans, not horses, remain the main decision-makers and that they risk putting species in danger of extinction in KNP.
I. What Is “Conservation”?
The Western field of conservation was developed in response to perturbations in nature perceived as harmful to biological diversity and human interests (Soulé Reference Soulé1985; Primack and Sher Reference Primack and Sher2016). Conservation's theoretical and practical focus has been on the long-term viability, restoration, and health in situ of ecological “wholes,” such as species, native populations, and ecosystems (Soulé Reference Soulé1985; Vucetich and Nelson Reference Vucetich, Nelson and Bekoff2013). Conservation is, therefore, a normative endeavor (for example, “diversity of organisms is good” [Soulé Reference Soulé1985, 730]). This focus on intervening in nature to mitigate ecological harm and biodiversity loss means conservation is more a clinical than a theoretical field, akin to clinical medicine. Soulé describes conservation as a “crisis discipline” and characterizes its relationship to ecology as “analogous to that of surgery to physiology and war to political science” (727, our emphasis). As a consequence, conservation programs are often implemented hastily without full knowledge of empirical or theoretical facts (727). Conservation's “crisis” interventions in nature have increased over time because of increasing levels of anthropogenic harm. Such harms extend beyond climate change and “the sixth extinction” (Barnosky et al. Reference Barnosky, Matzke, Tomiya, Wogan, Swartz, Quental and Marshall2011; Kolbert Reference Kolbert2014; Ceballos et al. Reference Ceballos, Ehrlich, Barnosky, García, Pringle and Palmer2015) and have been characterized as the “biological annihilation” of nonhuman nature (Ceballos, Ehrlich, and Dirzo Reference Ceballos, Ehrlich and Dirzo2017, 1).
Utilitarian concerns have been a primary focus for conservation actions, as reflected in “wise use” and “resource conservation” ethics popularized by politicians like former US President Theodore Roosevelt and US Forest Service head Gifford Pinchot since the first half of the twentieth century. These concerns highlight the instrumental value of nonhuman nature for humans, while the health and viability of such natural resources is presumably conserved for the benefit of current and future human generations. Similar views remain widely influential today in the scholarly literature and in international agreements. Indeed, the “new conservation” paradigm emphasizes the benefits to human communities from “ecosystem services” (that is, ecological processes that benefit humans, such as pollination, nutrient cycling, water provision and filtering, and flood protection) rather than valuing nature for its own sake (Kareiva Reference Kareiva2014; Marvier and Kareiva Reference Marvier and Kareiva2014; Miller, Soulé, and Terborgh Reference Miller, Soulé and Terborgh2014; Soulé Reference Soulé2014). A paradigmatic example is the United Nations’ Millennium Ecosystem Assessment, which has as its objective “to assess the consequences of ecosystem change for human well-being and the scientific basis for action needed to enhance the conservation and sustainable use of those systems and their contribution to human well-being” (MEA 2005, our emphasis).Footnote 1
We also want to note that: 1. environmental ethicists have developed the notion of ecocentrism that considers nature's intrinsic value (Leopold Reference Leopold1949, 237; Batavia and Nelson Reference Batavia and Nelson2017), especially Baird Callicott's interpretation of Aldo Leopold's statement: “a thing is right when it tends to preserve the integrity, stability, and beauty of the biotic community. It is wrong when it tends otherwise” [Leopold Reference Leopold1949, 224–25; see Callicott Reference Callicott1980, 320]); 2. this interpretation rests on two axioms: nature has intrinsic value, and this value lies in ecological wholes (for example, species, ecosystems) rather than individual beings (Peterson Reference Peterson2013, 24). Importantly, the latter axiom presupposes an a priori hierarchy of value that categorically subordinates individual animals to wholes. This implies that animals are regarded as worthy of moral consideration only by virtue of their ecological relationships and are, in themselves, of secondary concern to wholes (24); 3. organisms with no historical in situ ecological relationships such as those considered nonnative, overabundant, “feral,” and “domestic” are treated as inherently harmful to the native and “historical” biotic community, and thus of little or no value (123–26);Footnote 2 4. in practice, conservationists tend to call for urgently mitigating either ecological harm or extinctions, which leads many to circumvent careful moral reasoning out of concerns that nonecocentric axiologies will hinder the entire conservation endeavor (Lynn et al. 2020; Wallach et al. Reference Wallach, Batavia, Bekoff, Alexander, Baker, Ben-Ami and Boronyak2020); 5. ecocentrism's logic operates within the logic of human sovereignty over animals, which enables establishing value hierarchies such as native–feral and whole–individuals. 6. we understand interventions in a broad sense, including indirect interventions caused by phenomena such as climate change.Footnote 3
II. Against Anthropocentrism and Human Sovereignty over Animals: A Feminist, Intersectional Approach
In this section we present our theoretical framework, which offers the basis for analyzing unjust legislation against horses in KNP and ethically deficient conservation scholarship that supports such legislation. Further, our framework affirms an ecofeminist ethics that aims at informing our proposal and interspecies justice-based analysis. One of our main concerns in this article consists in deconstructing not only the actual violence of breaking communities of horses and killing the horses living in KNP, but also the “broader structures of racial, gender . . . , sexual” (Butler Reference Butler2020, 137), and anthropocentric violence that underlie and enable physical violence. Focusing excessively on deconstructing physical violence “at the expense of the broader structure . . . run[s] the risk of failing to account for those kinds of violence that are linguistic, emotional, institutional, and economic—those that undermine and expose life to harm or death” (137). Similarly, if we omit the physical blow, “we fail to understand the embodied character of the threat, the harm, the injury. Structural forms of violence take their toll on the body, wearing the body down, deconstituting its corporeal existence” (137–38). In this line, our theoretical framework is based on three interrelated axes: 1. nonanthropocentrism; 2. an attitude against human sovereignty over animals; and 3. an affirmation of an ecofeminist-intersectional ethics of care that prizes context, agency, relationality, vulnerability, and human and nonhuman animals’ embodied existence. We also give some examples that illustrate how anthropocentrism, human sovereignty, and sexism permeate conservation rationale and practice.
Anthropocentrism
Traditional animal ethics and animal rights literature has argued that animals should be valued insofar as humans and animals are the same in some respects that are ethically relevant. This literature tends to be associated with the writings of Peter Singer and Tom Regan (Regan Reference Regan2004; Singer Reference Singer2009). Although these approaches stem from different philosophical lineages, they tend to homogenize what is real and unique about animals, and have the enlightened, able human as the paradigmatic ideal of what is worthy of moral consideration (Gruen Reference Gruen2015, 8–26).Footnote 4 Our approach, as discussed below, is of a different nature, and stresses ecofeminist, critical race, disability studies, liberal theory, and continental philosophy inputs that value and respect both differences and similarities, and understand real human and nonhuman individuals as beings who are always already entangled with, responsive to, and in interdependent vulnerable relationships (Wolfe Reference Wolfe2003; Donovan and Adams, Reference Donovan and Adams2007; Derrida Reference Derrida and Mallet2008; Satz Reference Satz2010; Oliver Reference Oliver2010; Donaldson and Kymlicka Reference Donaldson and Kymlicka2011; Weil Reference Weil2012; Deckha Reference Deckha2015; Gruen Reference Gruen2015; Haraway Reference Haraway2016; Taylor Reference Taylor2017; Treves, Santiago-Ávila, and Lynn Reference Treves, Santiago-Ávila and Lynn2018; Castello Reference Castelloforthcoming). In short, our framework will not emphasize “inclusion,” “extension,” and “expansion” because that discourse and thinking assumes an established moral and political community in which humans are at the center. It is from that vantage point that animals are then “included,” or a human-centric moral circle is then “extended.” Instead, we will stress difference, care, sharing, entanglement, relationality, dependency, and embodied vulnerability.
In this context Matthew Calarco's work on anthropocentrism is of paramount importance (Calarco Reference Calarco2015). Animal ethicists have traditionally argued that speciesism is the problem (for example, Singer Reference Singer2009). Calarco, however, contends that speciesism has never been a central axis of discrimination. To explain, those who put the emphasis on speciesism think that speciesism operates like sexism and racism: the categories of sex and race are meant to sexualize and racialize humans in such a way that one can be discriminated against by virtue of belonging to a race (racism) or a sex (sexism). Similarly, speciesism tends to be understood as the privilege of a species by virtue of belonging to such a species. However, reading the oppression of animals in these terms misses the fact that “the dominant trends in our culture have never been toward respect for the species as a whole but rather for what is considered to be quintessentially human” (Calarco Reference Calarco2015, 26).Footnote 5 Calarco's point is that beings are not oppressed by virtue of belonging to this or that species. The problem resides in “the privileging of that class of beings who best fulfil a conception of what is considered to be quintessentially human over and against all nonhuman others” (Calarco Reference Calarco2011, 46). For this reason, those who deviate from the paradigmatic ideal of the human, that is, an independent rational man who is able bodied and white, are discriminated against.Footnote 6 Calarco's insights seem to us crucial for the ethical and political analysis we will undertake below, since the paradigm under which conservation debates operate and the logics that conservation programs follow are deeply anthropocentric and tend to equate speciesism with anthropocentrism (Kopnina et al. Reference Kopnina, Washington, Taylor and Piccolo2018).
At this stage, we would like to illustrate the anthropocentric nature of current conservation policy rationale. In 2010, the tenth “Conference of the Parties to the Convention on Biological Diversity” took place in Nagoya, Japan, and from this meeting the nonbinding “Strategic Plan for Biodiversity 2011–2020” and the “Biodiversity Targets” were agreed upon.Footnote 7 Points three, eight, and nine of the targets emphasize: ecosystems being “essential for” humans; that loss of habitat and mass extinction rates put humans at risk; and that protecting “biodiversity will benefit people in many ways” (Aichi 2010, 6–7, our emphasis). Target nine reads: “by 2020, invasive alien species and pathways are identified and prioritized, priority species are controlled or eradicated, and measures are in place to manage pathways to prevent their introduction and establishment” (8–9, our emphasis). Briefly, some remarks: 1. Target nine exemplifies the usual lethal practices exercised in conservation from a position of sovereignty, as discussed below; 2. the language of “Invasive”, “alien” and “eradication” echoes racist discourse (Kim Reference Kim2015, 25; Ko 2017, 26); 3. stressing the benefits for humans, and hence nature's instrumental value, is not wrong and anthropocentric in itself, but it is certainly so when the discourse orbits around the human and for the human, and nonhuman animals are mentioned once with the purpose of asserting the importance of maintaining biodiversity levels—a nod to ecocentrism yet still a problematic claim in some respects.Footnote 8 We aim to deconstruct anthropocentrism and contribute to the political task of “creating a way of life that no longer rotates around the human” (Calarco Reference Calarco2015, 65).
Human Sovereignty over Animals
In recent years, a political turn has taken place in animal studies that stems from the liberal tradition (Goodin, Pateman, and Pateman Reference Goodin, Pateman and Pateman1997; Donaldson and Kymlicka Reference Donaldson and Kymlicka2011; O'Sullivan Reference O'Sullivan2011; Blattner, Donaldson, and Wilcox Reference Blattner, Donaldson and Wilcox2020; Cochrane Reference Cochrane2020). Among others, this turn has focused on exploring the notion of sovereignty (Goodin, Pateman, and Pateman Reference Goodin, Pateman and Pateman1997; Donaldson and Kymlicka Reference Donaldson and Kymlicka2011). Sovereignty in this context tends to have the connotation of a territory being under the authority of a nation or society that occupies that territory. These authors, however, refer to human and nonhuman animal nations/societies (Goodin, Pateman, and Pateman Reference Goodin, Pateman and Pateman1997; Donaldson and Kymlicka Reference Donaldson and Kymlicka2011). We see these insights in relation to sovereignty as crucial to advance a more just world for animals. Yet our focus on sovereignty in this text emanates from political theorist Dinesh Wadiwel, who understands sovereignty as a mode of human domination over animals and argues that liberal ethics has been constructed after sovereignty. Wadiwel regards this as a problem because:
ethics constructed after sovereignty works only to regulate or mitigate the violent effects of that sovereignty, while leaving the basic structure of domination intact. This result, in other words, is welfare. We might then understand welfare as precisely an “ethical” action that is limited or governed by a sovereign prerogative for continuing utilisation. We offer welfare to those we have dominion over, and wish to continue to dominate for our own benefit, but have the freedom to provide forms of limited consideration that do not temper our dominion right. (Wadiwel Reference Wadiwel2015, 22)
After should not be read as a chronological term, but rather an ontological one. Wadiwel's point is not that ethics was constructed after sovereignty had been established at some point in the past. The point is that we have constructed ethics by being ontologically positioned first and foremost as sovereigns. This insight is crucial for conservation, since the ethical paradigm in conservation scholarship and programs has been theoretically structured and built from a position of sovereignty. For this reason, we write about conservation after sovereignty.Footnote 9 This is expressed in conservation scholarship and programs’ rationale through the common practice of killing (Lynn Reference Lynn, Burdon, Bosselmann and Engel2019).
Wadiwel argues that such practices operate within an epistemically violent framework that thinks “it is our right, ‘whether we like it or not,’ to decide whether to kill and to make suffer” (Wadiwel Reference Wadiwel2015, 36). This framework participates “in the sublimation of violence as non-violence; [which] . . . produces the possibility of a “structural violence’” (36). This is so because the paradigm under which conservation operates assumes that: 1. we humans have the right to decide who lives and who dies, and 2. killing animals is not regarded as a violation of animals’ right to life because the legitimacy to kill flows from the sovereign's “human right to decide, because we believe our selves (and our violence) to be superior, to be necessary, to be giving other entities ‘their due’ and therefore justifiable” (41; see also 246). This implies that human sovereignty over animals does not occur only at the material level but at the epistemic and symbolic levels too (Wadiwel and Taylor Reference Wadiwel and Taylor2016, 83). Wadiwel accords with postcolonial scholar Maneesha Deckha, who argues that “at a foundational level, we can see that Western ideas of ‘man's dominion’ over animals reflect a deeply gendered and imperial understanding of human relationships with animals” (Deckha Reference Deckha2012, 537). In our view, humans’ relationship to animals and nature needs to change from a position of dominion and self-proclaimed right to decide over others to a position of cohabitation and respect among equal earthlings.
In short, we aim to demonstrate that conservation's rationale operates within a context of human sovereignty over animals and “sovereignty making” (Wadiwel Reference Wadiwel, Otomo and Mussawir2013, 117).
Intersectional Ecofeminism
In this section we affirm an intersectional, ecofeminist ethics of care. This section intends to inform our analysis, as much conservation rationale and policies ignore important ethical dimensions identified by ecofeminist scholarship. Further, our proposal is heavily influenced by the ethics that emanates from this section.
In line with Deckha, we regard nonanthropocentrism and an attitude against human sovereignty over animals as inherently feminist and anti-imperialist (Deckha Reference Deckha2012, 537). Yet we also intend to affirm and propose some solutions based on recognizing and respecting animals’ differences and vulnerabilities (Taylor Reference Taylor2008; Deckha Reference Deckha2015; Taylor Reference Taylor2017) through an ethics of care (Donovan and Adams Reference Donovan and Adams2007; Gruen Reference Gruen2015; Santiago-Ávila and Lynn Reference Santiago-Ávila and Lynn2020). This involves regarding animals as embodied, rather than abstract, living beings (Deckha Reference Deckha2015, 56; Gruen Reference Gruen2015, 33–34). An ethics of care requires that we listen to animals “rather than to what other humans are telling us about them” (Donovan and Adams Reference Donovan and Adams2007, 4; Meijer Reference Meijer2019; Blattner, Donovan, and Wilcox 2020), and recognize each animal as irreplaceably different (Gruen Reference Gruen, Adams and Gruen2014, 224). Animals are irreplaceably different in part because their existences “[refuse] to be conceptualized” (Derrida Reference Derrida and Mallet2008, 9).
An ethics that listens to animals understands that animals are not the conceptual animal, but rather real living individuals. Jacques Derrida's work is productive in making us attentive to animals’ ways of responding and highlights the necessity to reciprocate such responsivity (Oliver Reference Oliver2010, 269). This way of thinking is in line with a feminist ethics of care, affect, and respectful relationality (Donovan Reference Donovan1990, 272; Adams Reference Adams, Donovan and Adams1995, 199–200) that thinks of animals neither as isolated individuals nor as holders of an “atomistic bundle of interests” (Slicer Reference Slicer1991, 111), but rather as beings that are entangled among and between them (Haraway Reference Haraway2016) and who depend on one another (Donovan and Adams Reference Donovan and Adams2007, 6; Taylor Reference Taylor, Adams and Gruen2014, 137; Deckha Reference Deckha2015, 60). Such entanglements are not only confined to the human–animal sphere; animals form kinships and are bonded with one another as individuals and communities (Gruen Reference Gruen2015, 67).
Abundant ethological evidence demonstrates that horses are “supremely social animal[s]” (Leblanc Reference Leblanc2013, 10), form strong social bonds (Stanley et al. Reference Stanley, Mettke-Hofmann, Hager and Shultz2018), relate to one another in an affiliative manner (Schneider and Krueger, Reference Schneider and Krüger2012), and that “long-term bonds . . . develop among adult matrilineal relatives” (Heitor and Vicente Reference Heitor and Vicente2010, 134). Horse societies are structured as matriarchal bands or harems (Ransom and Cade Reference Ransom and Cade2009, 1–2).Footnote 10 Further, mares care for their foals, protect them from stallions, and play with them (Cameron et al. Reference Cameron, Linklater, Stafford and Minot2008; Watts et al. Reference Watts, Christopher, Johnson, Harvey and Cameron2020). We give this brief ethological outline of horses because we want to argue that whenever we think ethically of horses, as of many other animals, we ought to do so by being attentive to the value of the bonds, entanglements, dependencies, and interdependencies that exist among human and nonhuman animals, and animal communities/bands. Haydn Washington and his colleagues’ ecocentric view might seem somehow in alignment with ours in that it is informed by “notions of biotic ‘kinship’ that have long been felt in many indigenous cultures” (Washington et al. Reference Washington, Chapron, Kopnina, Curry, Gray and Piccolo2018, 368). Yet the kinships we discuss occur at the relational and social level rather than the biotic one. And what is perhaps more important, our approach thinks of kinship, bonds, and entanglements by endorsing an ethics that values embodied vulnerability and dependency, as emphasized by disability studies (Satz Reference Satz2010, 78–83; Taylor Reference Taylor2017).
The feral horses living in KNP should be valued as relational beings and, importantly, as autonomous individuals and political agents (Donaldson and Kymlicka Reference Donaldson and Kymlicka2011, 60–61; Wadiwel Reference Wadiwel2015, 1–3; Taylor Reference Taylor2017, 62–66; Meijer Reference Meijer2019, 174, 216–36). For example, if horses run away from humans, we should read this as horses “‘[voting] with their feet’” (Donaldson and Kymlicka Reference Donaldson and Kymlicka2011, 177), and hence should not interfere. Animals make decisions and speak to us constantly: from fish resisting technologies such as the hook, purse seine, and aquaculture, and geese “voting with their feet” and migrating due to anthropogenic change in the landscape, to chickens deciding where to take a bath in the VINE (Veganism Is the Next Evolution) sanctuary, depending on the season (Wadiwel Reference Wadiwel2016, 213–20; Meijer Reference Meijer2019, 165–67, 174; Blattner, Donovan, and Wilcox 2020, 8).Footnote 11 Because we regard horses as self-determining relational agents who have an interest in flourishing as the kind of individuals and communities they are, horses’ decisions and interests within KNP should be respected as much as those of other members of the ecological community in KNP. This has important clinical and ethico-political implications for conservation.Footnote 12
Also important is to read what follows in a context of a carnistic and gendered culture, that is, a culture in which the norm is to consume animals’ flesh (Adams Reference Adams1990/2015; Joy Reference Joy2010) and that is dominated by gendered man's rationale (Adams Reference Adams, Carol J. and Josephine2007, 200). This male-gendered, carnistic culture has traditionally operated in animal ethics through the stark separation between reason and emotion (Kheel Reference Kheel1985, 141–47), confining affect and relationality to the realm of the presumably nonpolitical private sphere, as Singer's ethics exemplifies (Gruen Reference Gruen, Gruen and Probyn-Rapsey2019, 17–18). In line with Gruen, and ecofeminist scholarship more generally, our approach regards animals’ affiliations and relationalities as ethico-political dimensions in our analysis (Adams and Gruen Reference Adams and Gruen2014; Gruen Reference Gruen, Gruen and Probyn-Rapsey2019, 18). Further, we want to note that we regard veganism and its context as central in our ethical framework, as our decision to analyze a real case instead of a hypothetical one shows (Curtin Reference Curtin1991; Gruen Reference Gruen, Adams and Gruen2014, 157; Treves and Santiago-Ávila Reference Santiago-Ávila, Lynn, Treves and Hovardas2018; Lynn et al. Reference Lynn, Santiago-Ávila, Lindenmayer, Hadidian, Wallach and King2019). We mention this because Western humans’ subjectivities have been shaped within a historically situated, carnistic culture that has internalized “forms of intense violence within the guise of civil peaceability” (Wadiwel Reference Wadiwel2015, 122).
To illustrate, a key document in our analysis is the report “Assessing the Humaneness of Wild Horse Management Methods” written on behalf of the Independent Technical Reference Group (ITRG 2015; 2016). This report is crucial as it has been the ethical bedrock of the NSW government's policies. The panel that wrote this report was composed of nine humans in total, all of whom were racialized as white and of whom six were gendered as men (ITRG 2015, 15–17). Two members have explicit connections with the meat industry (Leather International 2003; ITRG 2015, 15); one member explicitly supports the meat and dairy industries (Butt, Fisher, and Hussein Reference Butt, Fisher and Hussein2018; Fisher Reference Fisher2019)—there is an economy of selling horses’ meat once they are shot or sent to a knackery (ITRG 2015, 4)—and three members’ research is focused on analyzing the “ethical” trapping and killing of horses (ITRG 2015, 16; Sharp Reference Sharp2011a; 2011b; 2011c; 2011d), that is, six out of nine members of the panel have an explicit bias and vested interests in killing horses for economic and personal reasons. We emphasize the composition of the ITRG because it illustrates that the subjects who write official reports that support the NSW government's policies, as well as policymakers and conservation academics more generally (see below), are neither neutral toward nonhuman animals such as the horses in KNP (Treves and Santiago-Ávila Reference Treves and Santiago-Ávila2020, 813) nor unaffected by the prevailing dominant culture of carnism with its close association to masculinity and structural racism (Adams Reference Adams1990/2015; Joy Reference Joy2010; Kim Reference Kim2015; Gruen Reference Gruen, Gruen and Probyn-Rapsey2019).Footnote 13
III. Deconstructing the Killing of Horses in Kosciuszko National Park, New South Wales, Australia
In this section we give a historical overview of horses’ introduction in Australia, KNP's foundation, and the impacts horses can have, particularly in KNP. Second, we deconstruct: the inherent epistemic violence of categorizing horses as pests; key anthropocentric legislation in NSW; the report that serves as the ethical basis for the NSW government's policies in the case that concerns us; and suffering due to starvation and dehydration as an ethical reason to kill animals. We close this section by directing a plea toward the government of NSW not to break any communities of horses and/or kill any horses, and encourage conservationists and animal advocates to stand against the ill-treatment of horses in KNP.
Horses in KNP: History and Ecological Impacts
Horses arrived in Australia with British colonizers in 1788 (Dobbie, Berman, and Braysher Reference Dobbie, Berman and Braysher1993, 5; ITRG 2016, 1). They were initially used for transportation, farm work, and as utility horses.Footnote 14 They were recorded escaping into the wild or being abandoned in 1804. Further, imports of horses increased as racing began in 1810 (Dobbie, Berman, and Braysher Reference Dobbie, Berman and Braysher1993, 5). As rural industry and pastoral development relied heavily on horses for transportation and cattle/sheep droving, horse labor was essential for colony expansion and the socioeconomic development of Australia.Footnote 15 It was this widespread use that prompted the establishment of feral populations through various sources: horses were abandoned (because they were failed stallions or because of increased mechanization), lost from droving plants, and even deliberately released to “improve” herds from which horses were later taken (NPWS 2016, 8). These human decisions, along with minimal efforts at fencing and mustering, are widely accepted as responsible for feral horse population expansion (ITRG 2016).
Feral horse—or “brumby,” as they are known in Australia—populations are now established in significant numbers across Australia (DSEWPC 2011). They are most numerous in NSW and adjacent Victorian high country, with major concentrations in the subalpine areas, including the Australian Alps within KNP (Dawson Reference Dawson2009). Recent estimates of horse populations in the Australian Alps show annual increases of 23% from 2014–2019, amounting to a population estimate of over 25,000 horses (Cairns Reference Cairns2019, 1).
KNP was established in 1944 with the goals of protecting endemic biodiversity and important ecosystem processes such as water purification and provision (NPWS 2008, 1). It is the largest national park in NSW, one of the largest conservation reserves in the continent and a UNESCO Biosphere Reserve (NPWS 2016, 3). Moreover, the park contains areas of the Australian Alps National Parks and Reserves deemed critical for both biodiversity and ecosystem processes, such as extensive subalpine areas and peatlands in the Alps; karst systems; unusual endemic plants, animals, and ecological communities; and headwaters of major rivers (NPWS 2008, 3). Additionally, KNP contains areas of significant historic and cultural value (NPWS 2008, 1). The park is also of significant economic value for southeastern Australia as a tourist attraction (NPWS 2008, 5).
Following the establishment of the park system, there was some informal “control” of horses through licensed brumby running—chasing on horseback and capturing using ropes or running small groups into traps—in the 1970s, but the practice was abandoned by the next decade because of animal welfare concerns. There was no formal control of horses until a plan was developed for the alpine area in 2003 with the objective of reducing horse impacts on sensitive species and ecological communities (NPWS 2008, 7). Subsequently, the NSW National Parks and Wildlife Service (NPWS) adopted the KNP Management Plan in 2006, which called for: the reduction in the distribution and abundance of all introduced animal species within park boundaries; the exclusion of horses from key sensitive areas; the continued implementation of the horse management plan for the alpine area; and the preparation of a similar plan for the entire park (NPWS 2008, 7). This horse plan was rolled out in 2008 and called for trapping using lures as the primary intervention, with mustering to be trialed but never implemented (NPWS 2016, 4). Since then, once trapped, horses may be adopted. However, given their “wildness” and the lack of demand, many horses cannot be adopted and end up being killed. In fact, about 70% of removed horses were slaughtered for human and pet food, and 30% had been adopted up to 2015 (ITRG 2015, 4). When we wrote this article, the most recent management plan intended to maintain a long-term horse population of only 400–800 individuals (NPWS 2016). From July 2020 until April 2021, however, the NSW government has used passive trapping and subsequently rehomed as many horses as were in demand.Footnote 16 The few horses that were not adopted were sent to knackeries and killed (NSW 2021a).Footnote 17
According to conservationists and policymakers, the main arguments for removing horses are ecological, as horses have a negative impact on “native” species. Keith McDougall and Neville Walsh argue that “the chief threatening process for peat communities in the Australian Alps is physical damage by trampling leading to loss of cover and alteration of local hydrology” (McDougall and Walsh Reference McDougall and Walsh2007, 42). This follows because the change of drainage patterns decreases bogs’ capacity to hold water, and in turn “accelerates the degradation process” of the soil (42). McDougall and Walsh assert that horses are “an increasing threat” in this respect (42). Further, as horses graze and vegetation changes, the chemical and physical attributes of the soil can change and have a negative impact on invertebrates such as ants (Beever and Herrick Reference Beever and Herrick2006), “small seed eating mammals[,] and reptiles” (ITRG 2016, 17). Horses also damage streambanks, which “threatens survival of Alpine Spiny Crayfish . . . , Alpine Bog Skink . . . , Alpine She-oak Skink . . . and Alpine Tree Frog” (Robertson et al. Reference Robertson, Wright, Brown, Yuen and Tongway2019, 27). Moreover, recent findings suggest that feral horses have a negative influence on Alpine Water Skink and broad-toothed rats because of horses’ impact on vegetation (Cherubin et al. Reference Cherubin, Venn, Driscoll, Doherty and Ritchie2019, 50–51).
The bushfires that consumed the Australian landscape in summer 2019, including KNP, have only exacerbated conservationists’ concerns for the endemic ecological communities and horses’ impacts on them.Footnote 18 When animals, especially “nonnative” ones, have a negative impact on endemic ecological communities, they are often categorized as pests, as happens with horses, according to the Australian Pest Animal Strategy (IPAC 2016), elaborated by a committee under the umbrella of the Australian Government Department of Agriculture and Water Resources (IPAC 2016, 29).
Deconstructing the Case of Feral Horses in KNP: The Epistemic Violence of Categorizing Horses as “Pests”
Animals are categorized as pests because they are introduced by humans and are understood to create “a significant social, economic and/or environmental burden for Australia, negatively impacting on Australia's agriculture, biodiversity, natural and built environments, public health and productivity” (IPAC 2016, 1). Authorities deem it necessary to manage pests, which can involve “eradicating” animals that have “negative impacts” (1). The language of “eradication” and “pest” (or “alien”) is reminiscent of the international Aichi agreements—see the first part of section II. The categorization of horses as pests is epistemically violent because “truth” is being narrated and constructed from a position of “domination [that] naturalise[s] a prevailing order of authority (sovereignty)” (Wadiwel Reference Wadiwel2016, 84) that leads to violent actions against horses in KNP. This categorization serves as “a taxonomy of power [that, as with] race, lumps and splits” (Kim Reference Kim2015, 24) and transforms animals in the category “pest” into “non-member[s] of the political community (for example, the noncitizen) [which are] . . . constituted as a threat or a parasite which must be excluded in the name of the security of” (Wadiwel Reference Wadiwel2016, 86) some.Footnote 19 The process of categorizing horses, or any other animals, as pests can be understood as “the epistemological nullification or foreclosure of the living character of a population” (Butler Reference Butler2020, 112). Locating horses “within a[n epistemological] schema that presents” horses as “pests” contributes decisively to not registering horses’ lives as lives (112), and hence eases the killing of horses “within the guise of civil peaceability” (Wadiwel Reference Wadiwel, Otomo and Mussawir2013, 122).Footnote 20 This violent epistemic divide (“pest” as outsider, “nonpest” as insider) has dangerous ethico-political implications in conservation because, partly because of this, some animals’ activities, including horses’, are regarded under the law as “key threatening process[es]” (NSW 2016, schedule 4; NSWTSCC 2019). That categorization contributes to making horses, and many other animals, killable. This is so because the combination of discourses and practices changes regimes of truth and transforms reality (Foucault Reference Foucault2008). The reality of who horses are and how they live is discursively reduced to “pest” and “threatening process.” It is easier to kill and eradicate that which is a threat and a pest.
This “epistemological nullification” occurs within the dominant ecocentric paradigm decided by humans, who establish what the ecological communities’ species compositions are by making them conform to an arbitrary historical baseline (Davis Reference Davis2009; Kricher Reference Kricher2009; Davis et al. Reference Davis, Chew, Hobbs, Lugo, Ewel, Vermeij and Brown2011; Marris Reference Marris2013). Given the discipline's Western origin, such baselines are usually set at the point of European colonization, and largely work both to acknowledge membership and to exclude newcomers from any such membership through conceptions of nativism in otherwise dynamic and evolving ecological communities (Davis Reference Davis2009; Davis et al. Reference Davis, Chew, Hobbs, Lugo, Ewel, Vermeij and Brown2011; Marris Reference Marris2013; Wallach et al. Reference Wallach, Bekoff, Batavia, Nelson and Ramp2018).Footnote 21 The historical baselines set for recognizing membership in ecological communities are neither ecological nor scientific. Such baselines are followed by many conservation programs, and contradict widely held understandings of the transformative nature of ecological community composition and evolutionary change.
In ecological and evolutionary theory, there is no “balance of nature,” and therefore no static ecological communities nor ideal species compositions (Kricher Reference Kricher2009). Rather, ecological processes and nature are dynamic, with ecological communities being structured by immigration, adaptation, and continuous turnover (Kricher Reference Kricher2009). In short, the ideal scientifico-ecological community under which conservation operates is anthropocentric, even when ecocentrist, because it was established by using human metrics such as the aforementioned historical baselines. We can identify the epistemic violence of the scientifico-ecological community and political stakeholders’ discourse like the NSW government's, insofar as the former establishes that those regarded as pests need to be erased, whereas the latter legislates, as sovereign, institutionalizing and actualizing (through breaking horses’ communities and killing) the violent scientifico-ecological epistemic paradigm.
To be more concrete, in KNP the NSW NPWS “has a legal responsibility to protect native habitats, native fauna and flora and geological features within its reserves. That responsibility also includes the minimisation of impacts of introduced species, including wild horses on those park values” (ITRG 2016, 51, our emphasis). We want to note how this discourse is operating: protection is granted to what is native, what is inside, by virtue of being “native,” whereas what counts as introduced, “outsiders,” are “minimised.” Due to NPWS's responsibility, the 2008 management plan they elaborated aimed, “wherever possible, to use introduced animal control measures that include multiple control methods, target multiple species . . . and will be implemented as part of an integrated pest management strategy” (NPWS 2008, 2). It is in this context that the NSW Minister for the Environment asked NPWS “to conduct a review of the [KNP] Wild Horse Management Plan which will look at the wild horse impacts on the reserve's environment and consider all best practice control methods currently available including ground and aerial shooting” (ITRG 2016, 51). Epistemologically and ethically speaking, “best practice” accepts a range of harmful interventions including “ground and aerial shooting” as acceptable methods for managing horse populations.Footnote 22 This illustrates the assumed position of sovereignty by the NSW government over the horses in KNP because it accepts the consideration of lethal methods against them. This case, therefore, exemplifies the relation between the violent epistemic framework under which conservation operates—through the use of rhetoric such as “alien,” “pest,” “native,” “feral,” “introduced”—and its intimate relation with the lethal management of animals. In fact, while we were writing this article, a study was published providing empirical evidence that there is “a strong relationship between acceptance of lethal control and perception of pest status” in Australia (Van Eeden et al. Reference Van Eeden, Newsome, Crowther, Dickman and Bruskotter2020, 4).
Anthropocentric Legislation in NSW
We now turn our attention toward some recent legislation that illustrates conservation's anthropocentric epistemic framework. Under current NSW law, horses in KNP are valued only as cultural heritage. Among other objectives, the “Brumby” Act required NSW to “(a) identify the heritage value of sustainable wild horse populations within identified parts of the park, and (b) set out how that heritage value will be protected while ensuring other environmental values of the park (including values identified in the plan of management for the park) are also maintained” (NSW 2018, section 5). However, section 5(d) states that the present act (2018) planned to “take into account” section 72AA of the National Parks and Wildlife Act 1974 n° 80 (NSW 1974). Among the objectives of section 72AA we find: “(b) the conservation of biodiversity, including the maintenance of habitat, ecosystems and populations of threatened species” (NSW 1974). The “Wildlife” Act also defines horses as game animals, making them killable (section 5).
Conservationists and the 2006 plan strongly advocate for the eradication of horses from KNP wherever technically feasible (Driscoll Reference Driscoll2016; NPWS 2006) but since they are legally limited by the “Brumby” bill, they suggest a “rapid” and “drastic” reduction to a population of fewer than 200 horses subject to ongoing management (Driscoll et al. Reference Driscoll, Worboys, Allan, Banks, Beeton, Cherubin and Doherty2019, 70). Indeed, the passage of the “Brumby” bill (NSW 2018) was widely considered by conservationists as an “international embarrassment” for Australia (Australian Associated Press 2018). The topic caught some prominent newspapers’ attention with headings such as “Brumby law ‘turns Australia into global laughing stock’” (Cox Reference Cox2018), and “Kosciuszko's brumby backers are vandalising a national treasure” (Worboys and Pittock Reference Worboys and Pittock2019). Prominent international conservation organizations such as the International Union for the Conservation of Nature decried the bill's passage (Hannam Reference Hannam2018) and the Australian Academy of Science petitioned for its removal or substantial amendment because it allows for the existence of an introduced species within KNP (AAS 2018). This evidences the ubiquitous nature of the violent epistemic framework under which conservation operates in respect to those considered outside the static-human-decided historical ecological community. Thus, the situation in KNP is that horses are deemed killable, but their populations require some protection in order to secure their anthropocentric cultural value for humans. In short, horses in KNP are to be held under conditions of perpetual “control,” as their numbers are to be “maintained” to safeguard their cultural value for humans, while simultaneously they are to be habitually rehomed and/or killed (whether in KNP, in abattoirs, or in knackeries) in order to conserve the human-decided ideal ecological community. The NSW government intends to accomplish this by removing—through passive trapping and subsequent adoption or killing in a knackery—5,000 to 19,000 horses in a short period of time (NSW 2021a).
The NSW Government's Ethics after Sovereignty
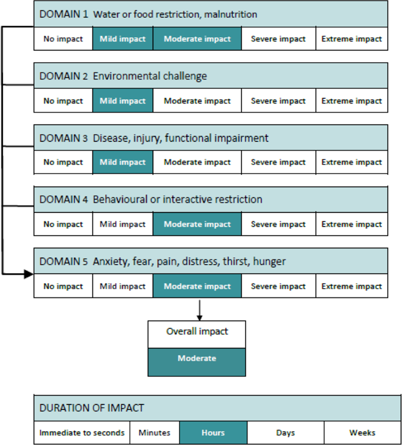
We now turn to what the government of NSW has proposed from an ethical point of view. Specifically, we focus on a recent report that constitutes the ethical cornerstone that leads NSW politics in KNP: the ITRG humaneness report (ITRG 2015). The report explains that up to 2015, the method approved for implementation is trapping of horses followed by either adoption for domestication (30%) or “slaughter in an export abattoir or knackery” (70%) (ITRG 2015, 4). The report analyzed eleven methods (see Figure 1).Footnote 23 We note that: 1. some of the methods affect not only horses but also other animals such as kangaroos and deer who may, for instance, be trapped when passive trapping is used, leading to injury and death (22); 2. “all potential methods for the control of wild horses were found to have some adverse impact on horse welfare” (11); and 3. there are “standard operating procedures” that establish the ethical basis to regulate, and systematize the killing of animals elaborated under the umbrella of the Australian Department of Agriculture and Water Resources (Sharp Reference Sharp2011a; Sharp Reference Sharp2011b; Sharp Reference Sharp2011c; Sharp Reference Sharp2011d). We focus on analyzing: 1. what the ITRG report considers of ethical value when assessing “humaneness,” and 2. ground-shooting because this method illustrates how sovereignty and anthropocentrism are present in the rationale of the humaneness report, and because ground-shooting is the second preferred method recommended by the report for killing horses (ITRG 2015, v).Footnote 24

Figure 1. PART A: assessment of overall welfare impact (ITRG 2015, 20)
The welfare assessment model used by the ITRG is based on the impact the control methods have on horses. These are ranked according to five “domains” and their duration (Figure 1):
The domains above focus on types of “harm” to horses, yet this focus excludes ethical domains that contribute to flourishing such as horses’ social bonds (Gruen Reference Gruen2015) and vulnerable interdependent relations (Satz Reference Satz2010; Taylor Reference Taylor2017); their interest in living; and self-determination (Donaldson and Kymlicka Reference Donaldson and Kymlicka2011; Meijer Reference Meijer2019; Blattner, Donovan, and Wilcox 2020). The panel assessed the control methods, therefore, in terms of overall harms, while omitting those ethical domains for which a horse's life is worth living. This omission biases the assessment in favor of lethal control because other forms of control will always harm horses for longer. In conservation policy, the situation is reversed for endangered species, as their existence and viability are sanctified; endangered species become untouchable, leading to dismissing harms their conservation might entail for other individuals. If the hierarchy endangered–nonendangered species were lifted and one followed the same “five domains” logic, one would be led to kill endangered species, given the harms they face; for instance, starvation and dehydration due to habitat degradation.
The ITRG states that “female horses live in long-term social groups with unrelated members” (ITRG 2015, 46). For this reason, the ITRG assessed that: “[1] removing individuals or small numbers of horses will have long-term negative effects on the animals in that social group that remain; [and] [2] there will be less impact if all horses in a social group are shot” (46). Even though the panel considers horses as social beings, the bonds between horses, and “the long-term negative effects on the animals in that social group,” they still decide to recommend the killing of horses. This contradiction occurs because their logic flows from a position of sovereignty in that “we offer welfare [that is, to kill all the social group so that they suffer less in the long term] to those we have dominion over, and wish to continue to dominate for our own benefit [horses have cultural and economic value for humans], but have the freedom to provide forms of limited consideration that do not temper our dominion right [=killing] (captured perfectly in that diabolical phrase ‘unnecessary suffering’)” (Wadiwel Reference Wadiwel2015, 22). This occurs under the umbrella of an anthropocentric logic as the impact a method has is defined by “human metrics” (Deckha Reference Deckha2015, 49). Horses, themselves affected by the shooting, are not consulted nor are their communities’ long-term interests considered.Footnote 25 As such, the statement “there will be less impact if all horses in a social group are shot” does not leave space to respect the bonds between animals, animals’ intrinsic value, and animals as different others.
Starvation and Dehydration as a Reason to Kill Animals?
We should discuss the concern raised by some conservationists that many horses die due to starvation and dehydration (Garrott Reference Garrott2018; Driscoll et al. Reference Driscoll, Worboys, Allan, Banks, Beeton, Cherubin and Doherty2019). Based in Australia, Don Driscoll and his colleagues’ concern is based, presumably, on horses suffering a slow death due to “starvation and thirst,” specifically “during drought or after fire” (Driscoll et al. Reference Driscoll, Worboys, Allan, Banks, Beeton, Cherubin and Doherty2019, 67). This is particularly poignant as Australia has suffered significant bushfires. Similarly, Garrott asserts that in US arid areas, “horses experience a slow death due to dehydration and/or starvation, with large numbers dying periodically during droughts and associated severe range deterioration” (Garrott Reference Garrott2018, 50). For these reasons, Driscoll supports “swift deaths” by using methods such as aerial culling as “the time to death averaged 19 seconds (range 3 seconds to four minutes)” (Driscoll et al. Reference Driscoll, Worboys, Allan, Banks, Beeton, Cherubin and Doherty2019, 67). To avoid such slow deaths and remain feasible, Garrott argues that “wild horse population control requires horse deaths, and therefore, the fundamental policy decisions are when, where, how many, and how horses will die” (Garrott Reference Garrott2018, 54).
Clearly this consequentialist, welfarist paradigm disregards much of what we think should be considered ethically (see the third part of section II). We are deeply concerned with the logic underlying Driscoll's and Garrott's proposals, as many wild animals may suffer from dehydration and starvation as natural conditions. If we were to follow Driscoll's and Garrott's logic worldwide, many horses, and many other wild animals, would be annihilated.Footnote 26 If this does not occur it is, in part, because many animals are categorized as native (rather than as pests) and are, therefore, worth protecting. Thus, humans’ position as sovereigns along with instrumental and ecocentric axiologies lead conservationists to support killing entire horse bands. In this way, no horse would suffer a slow natural death, and those “left behind” with “the potential to suffer” from the loss of social bonds would not suffer either as they would be killed. The latter is particularly apparent in the case of “orphaned foals that still require maternal interaction (even though they may not still be suckling)” (ITRG 2015, 46).Footnote 27
Ethico-politically speaking, we insist that it is paramount to reorient our position in relation to other earthlings so that humans become plain members of the earth. A position of nonsovereignty would entail that we do not have the self-proclaimed right to decide whether to break horses’ communities, friendships, or to kill animals and manage ecosystems according to human-centered views.
A Plea: No to Breaking Horses’ Communities, No to Killing Horses in KNP
To close our analysis, we would like to make explicit some features about conservation's practices and logic, and make a plea not to break communities of horses and not to kill any horses in KNP. Conservationists’ reports, written to fulfill governmental responsibilities such as conserving biodiversity, and many academic articles in conservation use a discourse characterized by language such as “killing,” “culling,” “death,” “eradication,” “feral,” “pest,” “threatening process” (establishing an outside–inside space of what is killable and nonkillable); and “standard operating procedures” establishing the ethical basis that aims at regulating and systematizing the killing of animals. This is not mere rhetoric as it leads to the recurrent breaking of bonds and killing of many animals. The intent of this discourse is to remove those who are “outsiders.” We do not intend to exempt the people who have written such reports and legislation from responsibility, yet we want to stress that this rhetoric occurs within a structurally carnistic culture (Adams Reference Adams1990/2015; Joy Reference Joy2010) that infiltrates institutions and our subjectivities.Footnote 28
In other words, the micro-dispersal nature of sovereignty can lead one not to realize what one is doing (Wadiwel Reference Wadiwel, Otomo and Mussawir2013, 122). For example, what is ethically unacceptable, among others the eradication of horses (epistemically pests) from some areas in KNP, appears under the established epistemic order as unequivocally acceptable and desirable. We want to argue that our relationship to the horses in KNP, as Wadiwel acutely puts it, is “primarily hostile” from epistemic, discursive, and material points of view, and “focused upon producing harm and death.” This requires, as we have demonstrated, a “monstrous deployment of violence and extermination” (Wadiwel Reference Wadiwel2015, 5–6). We have demonstrated this by outlining NSW actions over the last decades, and carefully analyzing its recent reports and legislation; that is, as a state, NSW has systematically undertaken (and intends to undertake) the breaking of horses’ communities and the killing of horses, with the support of conservationists in the form of academic articles, newspaper articles, and policy documents.
Horses are entangled and dependently vulnerable (Satz Reference Satz2010, 78–83; Deckha Reference Deckha2015; Taylor Reference Taylor2017). They have an interest in living and form bonds and relationships among themselves that ought to be respected (Donovan and Adams Reference Donovan and Adams2007; Oliver Reference Oliver2010; Gruen Reference Gruen2015). Horses are part of social bands, rather than merely ecological groupings, and are different beings whose difference is worthy of respect (Derrida Reference Derrida and Mallet2008; Calarco Reference Calarco2015, 37–43). They are also self-determining political agents whose decisions should be respected (Donaldson and Kymlicka Reference Donaldson and Kymlicka2011; Wadiwel Reference Wadiwel2015; Meijer Reference Meijer2019; Blattner, Donovan, and Wilcox 2020). For these reasons, we urge NSW to listen to our plea and not proceed with the killing of horses and dismemberment of their communities at KNP.
IV. An Off-Limits Fence Proposal with Moral Remainders
Horses have an impact primarily on some nonhuman individuals in KNP. This is in great part because humans, who introduced horses in KNP, have historically eradicated Australia's large predators and fenced away others (dingoes). Hence, we are in great part responsible for the impact horses have on many nonhuman individuals. It is necessary, therefore, that humans intervene to help as many of these vulnerable animals as possible from a position that aspires to go beyond human sovereignty and operates within an ethics of care. This involves: 1. thinking ethico-politically from a position in which we do not view ourselves as having the self-proclaimed right to decide over others’ lives, including whether to break horse bands and/or kill animals; and 2. valuing animals in KNP as vulnerably relational agents, different and dependent embodied others: horses, broad-toothed rats, Alpine She-Oak skinks and Corroboree frogs, among others.
Before we move on to our proposal, we would like to note that we are not technicians, and so our proposal should be considered a modest and realistic exercise of what could be implemented. This is so because we have based our proposal on existing technical reports. However, given that the research undertaken until now has occurred within the anthropocentric paradigm of human sovereignty over animals, it seems necessary to undertake and encourage new research taking a position of nonsovereignty as the starting point. In fact, our proposal, or so we hope, might promote further technical research.
Considering our framework, we propose to build off-limits fences in some areas that are particularly sensitive to horses’ impact (for example, bogs and fens, river corridors, rainforest pockets), and roads. First, we want to recall that “the chief threatening process for peat communities in the Australian Alps is physical damage by trampling leading to loss of cover and alteration of local hydrology” (McDougall and Walsh Reference McDougall and Walsh2007, 42; see also NPWS 2016, 16). Hence, it is key to prevent horses’ trampling on sensitive areas. According to NPWS, fencing “is very unlikely to alter the size of the wild horse population, or ameliorate impacts other than those relating to herbivory and trampling in specific areas” (NPWS 2016, 27), which is exactly our purpose, that is, to prevent horses being harmed and help those that are vulnerable to horses’ trampling, such as broad-toothed rats, Alpine She-Oak skinks and Corroboree frogs. As horses impact river corridors, for example, by reducing stream bank stability, which increases sediment levels and grazing disturbance, we propose to fence some river sections. Off-limits fencing should be constructed, however, such that horses retain plenty of access to natural water points.
Unsurprisingly, there is no standard operating procedure outlining best practices for off-limits fencing (ITRG 2016, 68). We say “unsurprisingly” because off-limits fencing does not require breaking horses’ bands and the killing of horses. This method could be read, therefore, as “temper[ing] our dominion right over animals” (Wadiwel Reference Wadiwel2015, 22). ITRG's and NPWS's documents describe various specifications that would mitigate any negative impacts for horses and other nonhumans, were this method to be implemented. For instance, according to the ITRG, “standard cattle fencing with straight plain wire (not barbed) . . . has the least impact on non-target animals as many species of native fauna can go through it” (ITRG 2015, 68). This type of fencing seems to mitigate concerns regarding restricted mobility of nontarget individuals such as small mammals and reptiles. Moreover, the current model code of practice for “humane control” of feral horses also states that when deploying fences, the fencing should “allow wildlife such as kangaroos and dingoes to go under the fence” (Sharp and Saunders Reference Sharp and Saunders2012, 6). Both documents make clear that it is feasible to deploy off-limits fencing with minimal restrictions on movement for all nonhuman beings on the landscape.
According to the ITRG report, fencing can result in some negative effects on horses: 1. restrictions on horse movements, as fencing restricts their access to grazing and watering sites (ITRG 2016, 70); 2. functional impairments or minor injuries, specifically when horses attempt to access the fenced areas and put pressure on the fences, and if they run into fences after being startled (70); 3. behavioral changes as horses get accustomed to the fences (70); and 4. fencing “may also break up groups of horses that previously associated together” (70). Further, NPWS is anthropocentrically concerned with human public access to KNP and the visual impact fencing could have for humans (27). We think that the latter concerns should not prevent us from off-limits fencing, even if, although this is unlikely, humans were not able to access sections of KNP: horses, broad-tooth rats, Corroboree frogs, and Alpine She-Oak skinks’ claim to life is more important than our claim to recreation. The other areas of impact are unlikely in our proposed fencing scenario.
We are proposing to build off-limits fences in small sensitive areas and roads in such a way that horse bands cannot be broken. This is as much an empirical claim as a normative one: we ought not to break horse bands. As for off-limits fencing's restrictions on horses’ movement, there is evidence that “once they have adjusted to the fence they will find new areas” in a matter of days, if they wish to do so (ITRG 2015, 69–70). If horses suffer from minor injuries due to off-limits fencing, one way to mitigate this problem could be, for example, “to include sound devices, which have been shown to be effective in keeping deer out of roads” (Francione Reference Francione2007, 155). Additionally, wildlife overpasses should be built in order to ensure that horse bands are not broken and to protect the safety of humans and wildlife. This method has also been proposed to protect the Salt River horses in Arizona (AWHC 2020). In any case, were off-limits fencing to be implemented, we propose to monitor and research the impact off-limits fencing has on horses and other animals in KNP, and improve off-limits fencing accordingly.
An effect of our framework is that we should not participate in the biopolitical management of animals because we do not think that we have the sovereign right to restrict other animals’ agency à la Donaldson and Kymlicka (Reference Donaldson and Kymlicka2011). One could criticize our proposal because, one might argue, it reproduces human sovereignty over animals insofar as we propose to restrict, even if minimally, horses’ right to freedom of movement. First, recall that our proposal flows not only from the aspiration to go beyond our self-proclaimed right to decide over others’ lives. We affirm a pluralist ethics that values animals by virtue of their being different, vulnerable, relational, and interdependent agents. The ethics we propose aims at respecting animals as “self-determining individuals and members of communities” (Blattner, Donovan, and Wilcox 2020, 5). When we say “animals,” we mean horses as well as broad-tooth rats, Corroboree frogs, and Alpine She-Oak skinks, among others. We humans have a responsibility toward all these beings, as we are the main actors in causing climate change, and therefore, in exacerbating recent bushfires in Australia, which is what really puts these species in danger of going extinct. Second, to fulfill humans’ responsibility toward animals in KNP might require not going beyond the paradigm of human sovereignty altogether today. This is because of the lack of empirical research taking as the epistemic point of departure a position of nonsovereignty over animals, and the anthropocentric nature of our political institutions that do not leave much space for regarding and respecting horses as political agents. Our proposal, however, does flow from the aspiration to go beyond the human-sovereignty-over-animals paradigm, and in many ways this proposal tempers such a paradigm as we have excluded from our thinking the right to decide whether we can break horses’ communities and kill horses in KNP. Our proposal is imperfect, but it is a realistic one that could be implemented now. This is urgent because the government of NSW has been breaking horse bands and killing horses by sending them to knackeries (NSW 2021a).
Critics of our proposal may also raise challenges concerning its feasibility and practicality, especially given current government legal commitments (that is, primarily to endangered species) and constraints (for example, lack of technical knowledge and financial resources). On this, we again point to the anthropocentric nature of these commitments and constraints, and our illegitimate, self-proclaimed right to kill as sovereigns. Furthermore, these challenges place the burden, risk, and harm of conservation interventions on animals (Santiago-Ávila et al. Reference Santiago-Ávila, Lynn, Treves and Hovardas2018). Given the current context, if the NSW government raises these challenges and chooses other alternatives (such as the ones that are ongoing), conservationists and animal advocates should resist and oppose such violent actions, as other social movements have done in the past, and advocate for other alternatives. Hence, our call and plea to cease breaking horses’ communities and killing horses in KNP is not only directed to the government of NSW, but also to animal advocates and conservationists.
To conclude, note that our proposal and thinking throughout the article is not exempt from moral remainders. By moral remainders we mean, as ecofeminist Deborah Slicer carefully put it, that:
there are certain elements of moral tragedy in having to make some choices despite the daunting complexity of these situations, despite having few, if any, principles or precedents to guide us, despite having little or no assurance that we have chosen rightly. And regardless of how we choose, we may have to live with, as some have recently put it, irresolute, nagging “moral remainders.” (Slicer Reference Slicer1991, 121)
Our proposal entails restricting, even if in a careful, limited manner, horses’ freedom of movement, assuming the risk of some individuals dying, and endangered species going extinct, as we do not have enough evidence of off-limits fencing's effectiveness under the parameters we propose. We are burdened with these moral remainders. Our heaviest moral remainder is, however, the anthropogenic nature of what puts species at risk of going extinct and individuals of dying. As Wadiwel says in relation to feral cats in Australia, the dominant threat to the endangered ecological communities and species in our context is not horses, but “the dominant patterns of human land utilisation, farming, and pollution that have followed from white invasion in 1788” (Wadiwel and Taylor Reference Wadiwel and Taylor2016, 83–84; Lynn et al. Reference Lynn, Santiago-Ávila, Lindenmayer, Hadidian, Wallach and King2019). In this case, this is evidenced by the anthropogenic nature of the recent bushfires’ severity in Australia. Humans’ responsibility for causing most harms reinforces one of the main concerns of this article: to move away from humans’ position of sovereignty over animals and earth. We cannot and should not continue to think of ourselves as the ones who hold the self-proclaimed right to decide whether to kill, break animals’ communities, and dominate earth and animals. Our position as sovereigns is perhaps our most burdensome moral remainder. Yet some hope may lie in the aspiration of seeing human sovereignty turned into ashes.
Acknowledgments
We are indebted to Charlotte Blattner, Raffael Fasel, William Lynn, and Danielle Sands for their generous comments and feedback. Of course, any mistakes are our own.
Pablo P. Castelló is a PhD candidate at Royal Holloway University of London and a research assistant at the Cambridge Centre for Animal Rights Law. He is interested in interdisciplinary research that fuses the fields of ecofeminism, critical race theory, critical disability studies, postcolonial theory, critical animal studies, continental philosophy, animal law, and conservation. pablo.castello@protonmail.com
Francisco J. Santiago-Ávila is a lecturer at the University of Wisconsin-Madison, and a postdoctoral researcher at its Carnivore Coexistence Lab. He is also a co-founder and board member of PANWorks, an ethics think tank dedicated to the well-being of animals. He is interested in the integration and application of nature ethics to interspecies coexistence, especially with controversial species such as gray wolves, outdoor cats, and feral horses. His quantitative research focuses on evaluating how policies and interventions to prevent conflicts affect the well-being of large carnivores. fj.santiagoavila@gmail.com.
 
 



